通义灵码都出来抢饭碗了,看到TA的简历,我觉得值得大家借鉴,趁着金三银四,赶紧对着自己的改改

264 阅读4分钟

见字如面,我是小马哥!

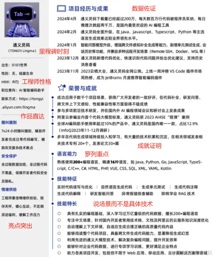
阿里发布消息称,其迎来了首位 AI 程序员——通义灵码,一个硅基生命,是一款7X24的AI智能编程助手。出生在0101星球,没有性别,但有人格类型。工号:AI001。这还没完,官方还配了一个有模有样的简历。

看过很多程序员的简历。大致可以分为三类:

1、「写了个寂寞」型。比如这种:

这也就是个项目描述,看不出自己负责了啥,更看不出做出了一个什么成果。所以写了个寂寞,写了和没写一样。

2、「全能摆摊」型。比如这种:

这是要把所有技术列一遍,看似写了很多,但都是简单罗列,并不知道到底擅长的是什么,也不知道在这个特定擅长的领域自己掌握的广度和深度。

3、「看不出来」型。比如这种:

这里提到了最佳、提高效率,提供便利等,但是怎么证明呢?

做技术的都是讲逻辑的,都要眼见为实。这样的论述显然没有说服力。

反观通义灵码的简历:

简历上可以通过MBTI类型快速了解性格,通过链接直观展示个人主页。

在论述个人成果时给予了里程碑和数字化的佐证,非常有说服力。

在说自己技能的时候,重点突出,并且把特色技能提取并详细描述在左侧,便于给「面试官」留下深刻的印象。


正逢金三银四,对着通义灵码的简历好好看看自己的,咱不说比人工智能掌握的技术多,但起码简历上看着要有料有货啊。


**推荐阅读 **

技术加管理,打造无懈可击的bug处理流程

理解这4个「四象限」,写代码做管理双项全能

所谓工作能力强,无非就是做对了这几件事

年底要汇报,数据从哪来?

如何用带娃锻炼个人领导力和孩子的执行力

                       

分享、点赞、收藏,3连3连!