面试官:请描述下你对vue生命周期的理解?在created和mounted这两个生命周期中请求数据有什么区别呢

77 阅读5分钟

#一、生命周期是什么

生命周期(Life Cycle)的概念应用很广泛,特别是在政治、经济、环境、技术、社会等诸多领域经常出现,其基本涵义可以通俗地理解为“从摇篮到坟墓”(Cradle-to-Grave)的整个过程在Vue中实例从创建到销毁的过程就是生命周期,即指从创建、初始化数据、编译模板、挂载Dom→渲染、更新→渲染、卸载等一系列过程我们可以把组件比喻成工厂里面的一条流水线,每个工人(生命周期)站在各自的岗位,当任务流转到工人身边的时候,工人就开始工作PS:在Vue生命周期钩子会自动绑定 this 上下文到实例中,因此你可以访问数据,对 property 和方法进行运算这意味着你不能使用箭头函数来定义一个生命周期方法 (例如 created: () => this.fetchTodos())

#二、生命周期有哪些

Vue生命周期总共可以分为8个阶段:创建前后, 载入前后,更新前后,销毁前销毁后,以及一些特殊场景的生命周期

生命周期描述
beforeCreate组件实例被创建之初
created组件实例已经完全创建
beforeMount组件挂载之前
mounted组件挂载到实例上去之后
beforeUpdate组件数据发生变化,更新之前
updated组件数据更新之后
beforeDestroy组件实例销毁之前
destroyed组件实例销毁之后
activatedkeep-alive 缓存的组件激活时
deactivatedkeep-alive 缓存的组件停用时调用
errorCaptured捕获一个来自子孙组件的错误时被调用

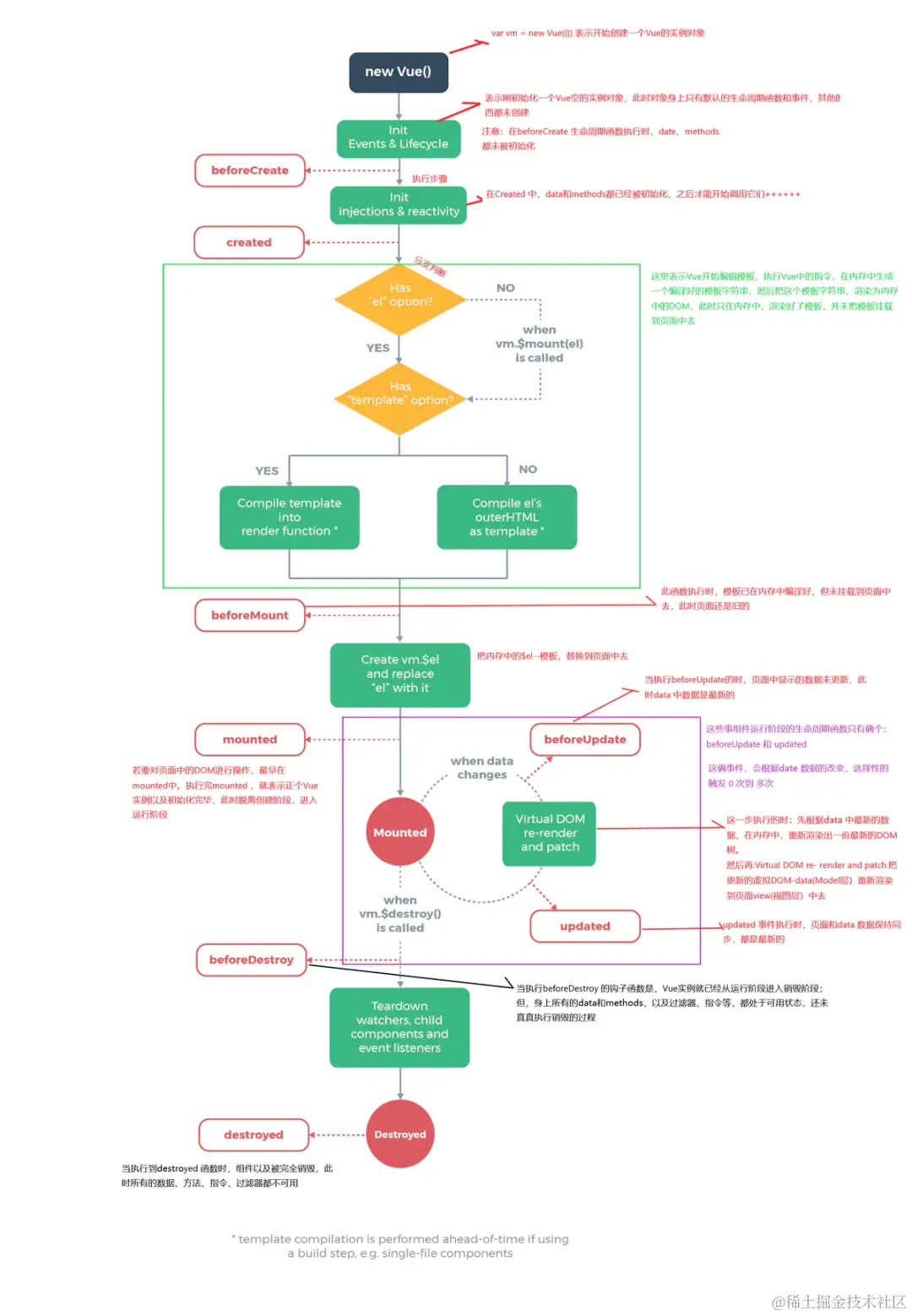
#三、生命周期整体流程

Vue生命周期流程图

#具体分析

beforeCreate -> created

  • 初始化vue实例,进行数据观测
  • data method没有被初始化,还没有被使用

created

vue实例初始化完成,完成响应式绑定

data,method都已经被初始化完成可以被调用

还没有渲染模板

  • 完成数据观测,属性与方法的运算,watch、event事件回调的配置
  • 可调用methods中的方法,访问和修改data数据触发响应式渲染dom,可通过computed和watch完成数据计算
  • 此时vm.$el 并没有被创建

created -> beforeMount

  • 判断是否存在el选项,若不存在则停止编译,直到调用vm.$mount(el)才会继续编译
  • 优先级:render > template > outerHTML
  • vm.el获取到的是挂载DOM的

beforeMount

编译模板。调用render生成vdom,还灭有开始渲染vdom

  • 在此阶段可获取到vm.el
  • 此阶段vm.el虽已完成DOM初始化,但并未挂载在el选项上

beforeMount -> mounted

  • 此阶段vm.el完成挂载,vm.$el生成的DOM替换了el选项所对应的DOM

mounted

完成dom渲染,组件创建完成,开始由创建阶段进入运行阶段

  • vm.el已完成DOM的挂载与渲染,此刻打印vm.$el,发现之前的挂载点及内容已被替换成新的DOM

beforeUpdate

data发生变化之后,准备更新dom,尚未更新dom

  • 更新的数据必须是被渲染在模板上的(el、template、render之一)
  • 此时view层还未更新
  • 若在beforeUpdate中再次修改数据,不会再次触发更新方法

updated

data发生变化并且dom更新完成了,不要在updated当中修改data,可能会导致死循环

  • 完成view层的更新
  • 若在updated中再次修改数据,会再次触发更新方法(beforeUpdate、updated)

beforeUnmount

组件进入销毁阶段,尚未销毁,可以正常使用

可以移除,解绑一些全局事件,自定义事件

unmounted

组件被销毁了

所有的子组件也都被销毁了


beforeDestroy

  • 实例被销毁前调用,此时实例属性与方法仍可访问

destroyed

  • 完全销毁一个实例。可清理它与其它实例的连接,解绑它的全部指令及事件监听器
  • 并不能清除DOM,仅仅销毁实例

使用场景分析

生命周期描述
beforeCreate执行时组件实例还未创建,通常用于插件开发中执行一些初始化任务
created组件初始化完毕,各种数据可以使用,常用于异步数据获取
beforeMount未执行渲染、更新,dom未创建
mounted初始化结束,dom已创建,可用于获取访问数据和dom元素
beforeUpdate更新前,可用于获取更新前各种状态
updated更新后,所有状态已是最新
beforeDestroy销毁前,可用于一些定时器或订阅的取消
destroyed组件已销毁,作用同上

#四、题外话:数据请求在created和mouted的区别

created是在组件实例一旦创建完成的时候立刻调用,这时候页面dom节点并未生成;mounted是在页面dom节点渲染完毕之后就立刻执行的。触发时机上created是比mounted要更早的,两者的相同点:都能拿到实例对象的属性和方法。 讨论这个问题本质就是触发的时机,放在mounted中的请求有可能导致页面闪动(因为此时页面dom结构已经生成),但如果在页面加载前完成请求,则不会出现此情况。建议对页面内容的改动放在created生命周期当中。

连环问:vue什么时候操作dom比较合适?

mounted和updated都不能保证子组件全部挂载完成

使用$nextTick渲染dom

连环问:Ajax应该在哪个生命周期?

created和mounted

推荐mounted

两者时间间隔很短

Vue3 Composition Api生命周期由什么区别?

用setup代替了beforeCreate和created

使用Hooks函数的形式,如mounted改为onMounted()

compositionAPI

#参考文献

面试官VUE系列总进度:4/33

面试官:说说你对vue的理解?(opens new window)

面试官:说说你对SPA(单页应用)的理解?(opens new window)

面试官:说说你对双向绑定的理解?