一文教你如何安装和使用Docker

204 阅读10分钟

本文深入解析Docker,一种革命性的容器化技术,从其基本概念、架构和组件,到安装、配置和基本命令操作。文章探讨了Docker在虚拟化、一致性环境搭建及微服务架构中的关键作用,以及其在云计算领域的深远影响,为读者提供了关于Docker技术全面且深入的洞见。

开始前,介绍一款程序员都应该知道的软件JNPF快速开发平台,很多人都尝试用过它,它是功能的集大成者,任何信息化系统都可以基于它开发出来。

这是一个基于 Java Boot/.Net Core 构建的简单、跨平台快速开发框架。前后端封装了上千个常用类,方便扩展;集成了代码生成器,支持前后端业务代码生成,实现快速开发,提升工作效率;框架集成了表单、报表、图表、大屏等各种常用的 Demo 方便直接使用;后端框架支持 Vue2、Vue3。如果你有闲暇时间,可以做个知识拓展。

一、Docker简介

Docker是一种开源容器化技术,它允许开发者将应用及其依赖打包到一个轻量级、可移植的容器中。这种方法确保了应用在不同环境中的一致性和效率。Docker的出现标志着云计算和微服务架构的一个重要转折点。

Docker的起源和发展

Docker最初是由Solomon Hykes在DotCloud公司(后改名为Docker Inc.)开发的一个内部项目。自2013年首次公开发布以来,Docker迅速成为容器化技术的代名词,受到了广泛的关注和采用。

Docker的工作原理

Docker通过使用Linux内核的特性(如cgroups和namespace)来隔离应用的运行环境。这不仅使得容器运行高效,而且还提高了安全性。Docker容器与虚拟机相比,由于不需要完整的操作系统,因此更加轻量和快速。

Docker的核心组件

  • Docker Engine:负责创建和管理容器。

  • Docker Images:包含应用及其运行环境的蓝图。

  • Docker Containers:运行中的镜像实例。

  • Docker Hub:一个共享和存储容器镜像的公共服务。

Docker的优势

  • 一致性:在任何支持Docker的环境中以相同方式运行应用。

  • 便携性:容易迁移和扩展。

  • 隔离性:提高安全性和稳定性。

  • 资源高效:与传统虚拟机相比,更少的性能开销。

Docker的应用场景

  • 微服务架构:Docker非常适合微服务架构,每个服务可以独立容器化。

  • 持续集成/持续部署(CI/CD):Docker简化了构建、测试和部署流程。

  • 开发和测试:提供一致的开发、测试环境。

  • 云原生应用:Docker是构建和部署云原生应用的基础。

Docker与虚拟化技术的比较

虽然Docker和传统的虚拟化技术(如VMware、Hyper-V)在某些方面有相似之处,但它们在性能、资源利用率和速度方面有显著的区别。Docker通过共享主机的内核,减少了资源占用,提高了启动速度。

二、Docker架构和组件全解

Docker的架构和组件是理解其工作原理和应用的关键。这部分将深入探讨Docker的核心组件、架构设计,以及它们如何共同工作来提供一个高效、灵活的容器化平台。

Docker的总体架构

Docker采用客户端-服务器(C/S)架构。这种架构包括一个服务器端的Docker守护进程(Docker Daemon)和一个客户端命令行接口(CLI)。守护进程负责创建、运行和管理容器,而CLI则允许用户与Docker守护进程交互。

Docker Daemon(守护进程)

  • 运行在宿主机上。

  • 负责处理Docker API请求,并管理Docker对象,如镜像、容器、网络和卷。

Docker Client(客户端)

  • 用户通过Docker客户端与Docker守护进程交互。

  • 发送命令到Docker Daemon,如docker run、docker build等。

Docker Registry(注册中心)

  • 用于存储Docker镜像。

  • Docker Hub是最常用的公共注册中心,但用户也可以搭建私有注册中心。

Docker Images(镜像)

Docker镜像是一个轻量级、可执行的包,包含运行应用所需的一切:代码、运行时、库、环境变量和配置文件。

镜像构成

  • 由多层只读文件系统堆叠而成。

  • 每层代表Dockerfile中的一个指令。

  • 利用联合文件系统(UnionFS)技术来优化存储和提高效率。

镜像版本管理和层缓存

  • 支持标签(Tagging),用于版本控制。

  • 层缓存用于加速构建和部署过程。

Docker Containers(容器)

容器是Docker镜像的运行实例。它在镜像的顶层添加一个可写层,并通过Docker守护进程在用户空间中运行。

容器与虚拟机的区别

  • 容器直接在宿主机的内核上运行,不需要完整的操作系统。

  • 资源占用少,启动速度快。

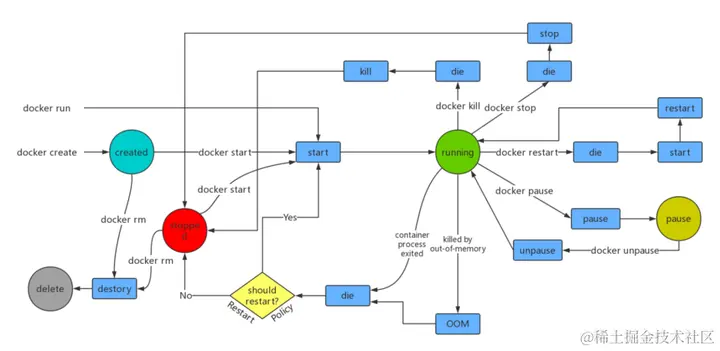
容器的生命周期管理

  • 创建、启动、停止、移动和删除。

  • 可以通过Docker CLI或API进行管理。

Docker Networks(网络)

Docker网络提供了容器之间以及容器与外部世界之间的通信机制。

网络类型

  • Bridge:默认网络,适用于同一宿主机上的容器通信。

  • Host:移除网络隔离,容器直接使用宿主机的网络。

  • Overlay:用于不同宿主机上的容器间通信。

网络配置

  • 支持端口映射和容器连接。

  • 提供DNS服务,容器可以通过名称互相发现和通信。

Docker Volumes(卷)

Docker卷是一种持久化和共享容器数据的机制。

卷的类型

  • 持久化卷:数据存储在宿主机上,即使容器删除,数据仍然保留。

  • 共享卷:允许不同容器共享数据。

数据管理

  • 可以在运行时动态挂载。

  • 支持数据备份、迁移和恢复。

三、Docker安装与配置

Docker的安装和配置是开始使用Docker的第一步。本节将覆盖Docker在主流服务器操作系统上的安装步骤和基本配置方法。

Docker在Linux上的安装

Ubuntu系统

  1. 更新软件包索引:sudo apt-get update

  2. 安装必要的包以允许apt通过HTTPS使用仓库:sudo apt-get install apt-transport-https ca-certificates curl software-properties-common

  3. 添加Docker官方GPG密钥:curl -fsSL download.docker.com/linux/ubunt… | sudo apt-key add -

  4. 添加Docker仓库:sudo add-apt-repository "deb [arch=amd64] download.docker.com/linux/ubunt… $(lsb_release -cs) stable"

  5. 再次更新软件包索引:sudo apt-get update

  6. 安装Docker CE(社区版):sudo apt-get install docker-ce

CentOS系统

  1. 安装必要的包:sudo yum install -y yum-utils

  2. 添加Docker仓库:sudo yum-config-manager --add-repo download.docker.com/linux/cento…

  3. 安装Docker CE:sudo yum install docker-ce

  4. 启动Docker守护进程:sudo systemctl start docker

Docker在Windows Server上的安装

对于Windows Server,可以使用Docker EE(企业版)。

  1. 启用容器功能:在服务器管理器中,添加“容器”角色。

  2. 安装Docker:运行PowerShell脚本来安装Docker EE。 Install-Module DockerProvider Install-Package Docker -ProviderName DockerProvider -RequiredVersion preview

  3. 启动Docker服务:Start-Service Docker

Docker在macOS上的安装

Docker Desktop for Mac是在macOS上运行Docker的最佳选择。

  1. 下载Docker Desktop for Mac安装程序。

  2. 双击下载的.dmg文件,然后拖动Docker图标到应用程序文件夹。

  3. 打开Docker应用程序,完成安装。

Docker基本配置

用户组配置

  • 将用户添加到docker组,以避免每次使用docker命令时都需要sudo。 sudo usermod -aG docker your-username

配置Docker启动项

  • 在Linux上,设置Docker随系统启动: sudo systemctl enable docker ### 配置Docker镜像加速

  • 对于某些地区,可能需要配置镜像加速器以提高拉取速度: sudo mkdir -p /etc/docker sudo tee /etc/docker/daemon.json <<-'EOF' { "registry-mirrors": ["https://your-mirror-url"\] } EOF sudo systemctl daemon-reload sudo systemctl restart docker

四、Docker基本命令

Docker的基本命令是操作和管理Docker容器和镜像的基石。为了便于理解和参考,以下以表格形式列出了Docker的主要命令及其功能描述。

命令

功能描述

docker run

创建并启动一个新容器

docker start

启动一个或多个已停止的容器

docker stop

停止一个运行中的容器

docker restart

重启容器

docker rm

删除一个或多个容器

docker rmi

删除一个或多个镜像

docker ps

列出容器

docker images

列出镜像

docker pull

从镜像仓库拉取或更新指定镜像

docker push

将镜像推送到镜像仓库

docker build

通过Dockerfile构建镜像

docker exec

在运行的容器中执行命令

docker logs

获取容器的日志

docker inspect

获取容器/镜像的详细信息

docker network create

创建一个新的网络

docker volume create

创建一个新的卷

docker attach

连接到正在运行的容器

docker cp

从容器中复制文件/目录到宿主机,反之亦然

docker diff

检查容器文件系统的更改

docker commit

从容器创建新的镜像

docker login

登录到Docker镜像仓库

docker logout

从Docker镜像仓库登出

docker search

在Docker Hub中搜索镜像

docker save

将一个或多个镜像保存到文件

docker load

从文件加载镜像

docker tag

为镜像创建一个新的标签

docker port

列出容器的端口映射或指定容器的特定映射

docker top

显示一个容器中运行的进程

五、总结

通过对Docker的深入探讨,我们可以看到Docker作为一种现代化的容器化技术,在技术领域的影响是多方面的。从Docker的简介到其架构和组件的全面解析,再到实际的安装、配置和基本命令操作,我们了解了Docker如何将复杂的应用容器化过程变得简单高效。

Docker的技术革新

  1. 轻量级虚拟化:Docker采用的容器技术,与传统的虚拟机相比,极大地减少了资源消耗,提高了启动速度和性能,这对于资源密集型的应用来说是一个重大突破。

  2. 一致性环境:Docker通过容器来保证应用在不同环境中的一致性,解决了“在我的机器上可以运行”的常见问题,这在持续集成和持续部署(CI/CD)中尤为重要。

  3. 微服务架构的推动者:Docker的出现和普及推动了微服务架构的发展。它使得开发者可以将应用分解为更小、更易管理的部分,从而提高了系统的可维护性和可扩展性。

Docker在云计算领域的影响

  1. 云原生应用的基石:Docker是构建云原生应用的关键。它不仅支持应用的快速部署和扩展,还通过其生态系统(如Kubernetes)支持高级的容器编排。

  2. 资源优化:在云环境中,资源的有效利用是核心考虑。Docker通过减少额外的操作系统开销,使得在相同的物理资源上可以运行更多的应用实例。

  3. 多云和混合云策略的加速器:Docker的可移植性使得它成为实现多云和混合云策略的理想选择。企业可以轻松地将应用迁移至不同的云服务提供商,或在私有云和公有云之间无缝迁移。

未来展望

Docker已经成为现代软件开发和运维的一个不可或缺的部分,但技术永远在发展。未来,我们可以预见到容器技术将进一步整合更多的安全特性,提供更加智能的资源管理,以及更紧密地与新兴的云原生技术和服务集成,如函数即服务(FaaS)、无服务器计算等。

综上所述,Docker不仅仅是一个技术工具,它代表了一种关于如何构建、部署和管理应用的新思维方式,这对于任何涉足云计算、云原生和软件工程领域的专业人士而言,都是至关重要的。