Widget

199 阅读19分钟

1.Widget概念

  • 字面意思就是 装饰物/小部件,在Flutter中几乎所有的对象都是一个 widget。
  • Widget 的功能是“描述一个UI元素的配置信息”(所谓的配置信息就是 Widget 接收的参数,比如对于 Text 来讲,文本的内容、对齐方式、文本样式都是它的配置信息)。
  • 与原生相比,原生开发中的“控件”通常只是指UI元素,Flutter 中的 widget 的概念更广泛,它不仅可以表示UI元素,也可以表示一些功能性的组件如:用于手势检测的 GestureDetector 、用于APP主题数据传递的 Theme 等等。

2.Widget中的接口

Widget类本身是一个抽象类。其中最核心的就是定义了createElement()接口,在 Flutter 开发中,我们一般都不用直接继承Widget类来实现一个新组件,相反,我们通常会通过继承StatelessWidgetStatefulWidget来间接继承widget类来实现。

Widget源码如下:

@immutable // 不可变的
abstract class Widget extends DiagnosticableTree {
  const Widget({ this.key });

  final Key? key;

  @protected
  @factory
  Element createElement();

  @override
  String toStringShort() {
    final String type = objectRuntimeType(this, 'Widget');
    return key == null ? type : '$type-$key';
  }

  @override
  void debugFillProperties(DiagnosticPropertiesBuilder properties) {
    super.debugFillProperties(properties);
    properties.defaultDiagnosticsTreeStyle = DiagnosticsTreeStyle.dense;
  }

  @override
  @nonVirtual
  bool operator ==(Object other) => super == other;

  @override
  @nonVirtual
  int get hashCode => super.hashCode;

  static bool canUpdate(Widget oldWidget, Widget newWidget) {
    return oldWidget.runtimeType == newWidget.runtimeType
        && oldWidget.key == newWidget.key;
  }
  ...
}
  • @immutable 代表 Widget 是不可变的,这会限制 Widget 中定义的属性(即配置信息)必须是不可变的(final)。
  • widget类继承自DiagnosticableTreeDiagnosticableTree即“诊断树”,主要作用是提供调试信息。
  • Key: 这个key属性类似于 React/Vue 中的key,主要的作用是决定是否在下一次build时复用旧的 widget ,决定的条件在canUpdate()方法中。
  • createElement():“一个 widget 可以对应多个Element”;Flutter 框架在构建UI树时,会先调用此方法生成对应节点的Element对象。此方法是 Flutter 框架隐式调用的,在我们开发过程中基本不会调用到。
  • debugFillProperties(...) 复写父类的方法,主要是设置诊断树的一些特性。
  • canUpdate(...)是一个静态方法,它主要用于在 widget 树重新build时复用旧的 widget 。通过源码可知:只要newWidgetoldWidgetruntimeTypekey同时相等时就会用new widget去更新Element对象的配置,否则就会创建新的Element

3.Flutter中的四棵树

  1. Widget 树
  2. Element 树
  3. Render 树(渲染树)
  4. Layer 树

既然 Widget 只是描述一个UI元素的配置信息,那么真正的布局、绘制是由谁来完成的呢?Flutter 框架的处理流程是这样的:

  • 根据 Widget 树生成一个 Element 树。(Element 树中的节点都继承自 Element 类)
  • 根据 Element 树生成 Render 树。(渲染树中的节点都继承自RenderObject 类)
  • 根据渲染树生成 Layer 树,然后上屏显示。(Layer 树中的节点都继承自 Layer 类)

真正的布局和渲染逻辑在 Render 树中,Element 是 Widget 和 RenderObject 的粘合剂,可以理解为一个中间代理。

我们通过一个例子来说明,假设有如下 Widget 树:

Container( // 一个容器 widget
  color: Colors.blue, // 设置容器背景色
  child: Row( // 可以将子widget沿水平方向排列
    children: [
      Image.network('https://www.example.com/1.png'), // 显示图片的 widget
      const Text('A'),
    ],
  ),
);

注意,如果 Container 设置了背景色,Container 内部会创建一个新的 ColoredBox 来填充背景,相关逻辑如下:

if (color != null)
  current = ColoredBox(color: color!, child: current);

而 Image 内部会通过 RawImage 来渲染图片、Text 内部会通过 RichText 来渲染文本,所以最终的 Widget树、Element 树、渲染树结构如下图所示:

image.png

这里需要注意:

  1. 三棵树中,Widget 和 Element 是一一对应的,但并不和 RenderObject 一一对应。比如 StatelessWidget 和 StatefulWidget 都没有对应的 RenderObject。
  2. 渲染树在上屏前会生成一棵 Layer 树,这个会在后面原理篇再介绍,目前只需要记住以上三棵树就行。

4.StatelessWidget

4.1 源码

abstract class StatelessWidget extends Widget {
  /// Initializes [key] for subclasses.
  const StatelessWidget({ Key? key }) : super(key: key);

  /// 重写了 widget 类的 createElement()方法,返回了StatelessElement
  @override
  StatelessElement createElement() => StatelessElement(this);

  @protected
  Widget build(BuildContext context);
}
  • 无状态的Widget,用于不需要维护状态的场景
  • 继承自widget类,重写了createElement()方法
  • 通常在build方法中通过嵌套其他 widget 来构建UI,在构建过程中会递归的构建其嵌套的 widget

StatelessWidget相对比较简单,它继承自widget类,重写了createElement()方法:

@override
StatelessElement createElement() => StatelessElement(this);

StatelessElement 间接继承自Element类,与StatelessWidget相对应(作为其配置数据)。 StatelessWidget用于不需要维护状态的场景,它通常在build方法中通过嵌套其他 widget 来构建UI,在构建过程中会递归的构建其嵌套的 widget 。

我们看一个简单的例子:

class Echo extends StatelessWidget  {
  //使用命名参数,定义 widget 的构造函数
  const Echo({
    Key? key, //在继承 widget 时,第一个参数通常应该是`Key`
    required this.text, // 命名参数中的必需要传的参数要添加`required`关键字
    this.backgroundColor = Colors.grey, //默认为灰色
  }):super(key:key);
  
  // widget 的属性应尽可能的被声明为`final`,防止被意外改变
  final String text;
  final Color backgroundColor;

  @override
  Widget build(BuildContext context) {
    return Center(
      child: Container(
        color: backgroundColor,
        child: Text(text), // 如果 widget 需要接收子 widget ,那么`child`或`children`参数通常应被放在参数列表的最后
      ),
    );
  }
}

上面的代码,实现了一个回显字符串的Echo widget 。

按照惯例,widget 的构造函数参数应使用命名参数,命名参数中的必需要传的参数要添加required关键字,这样有利于静态代码分析器进行检查;在继承 widget 时,第一个参数通常应该是Key。另外,如果 widget 需要接收子 widget ,那么childchildren参数通常应被放在参数列表的最后。同样是按照惯例, widget 的属性应尽可能的被声明为final,防止被意外改变。

然后我们可以通过如下方式使用它:

 Widget build(BuildContext context) {
  return Echo(text: "hello world");
}

4.2 Context

build方法有一个参数context

源码:

class ContextRoute extends StatelessWidget  {
  @override
  Widget build(BuildContext context) {
    return Scaffold(
      appBar: AppBar(
        title: Text("Context测试"),
      ),
      body: Container(
        child: Builder(builder: (context) {
          // 在 widget 树中向上查找最近的父级`Scaffold`  widget 
          Scaffold scaffold = context.findAncestorWidgetOfExactType<Scaffold>();
          // 直接返回 AppBar的title, 此处实际上是Text("Context测试")
          return (scaffold.appBar as AppBar).title;
        }),
      ),
    );
  }
}

context

  • 它是BuildContext类的一个实例
  • 它表示当前 widget 在 widget 树中的上下文
  • 每一个 widget 都会对应一个 context 对象(因为每一个 widget 都是 widget 树上的一个节点)
  • 它提供了从当前 widget 开始向上遍历 widget 树的方法
  • 它提供了按照 widget 类型查找父级 widget 的方法

5.StatefulWidget

源码

abstract class StatefulWidget extends Widget {
  /// Initializes [key] for subclasses.
  const StatefulWidget({ Key? key }) : super(key: key);

  /// 重写了 widget 类的 createElement()方法,返回了StatefulElement
  @override
  StatefulElement createElement() => StatefulElement(this);

  @protected
  @factory
  State createState(); // ignore: no_logic_in_create_state, this is the original sin
}
  • 有状态的Widget,用于需要维护状态的场景
  • 继承自widget类,重写了createElement()方法,返回了StatefulElement。(与StatelessWidget不同的是返回的Element 对象并不相同)
  • StatefulElement 间接继承自Element类,与StatefulWidget相对应(作为其配置数据)。
  • StatefulWidget类中添加了一个新的接口createState()
  • createState() 用于创建和 StatefulWidget 相关的状态,它在StatefulWidget 的生命周期中可能会被多次调用

createState()在StatefulWidget 的生命周期中可能会被多次调用。 例如,当一个 StatefulWidget 同时插入到 widget 树的多个位置时,Flutter 框架就会调用该方法为每一个位置生成一个独立的State实例,其实,本质上就是一个StatefulElement对应一个State实例。

在StatefulWidget 中,State 对象和StatefulElement具有一一对应的关系,所以在Flutter的SDK文档中,可以经常看到“从树中移除 State 对象”或“插入 State 对象到树中”这样的描述,此时的树指通过 widget 树生成的 Element 树。Flutter 的 SDK 文档中经常会提到“树” ,我们可以根据语境来判断到底指的是哪棵树。其实,无论是哪棵树,最终的目标都是为了描述 UI 的结构和绘制信息,所以在 Flutter 中遇到“树”的概念时,若无特别说明,我们都可以理解为 “一棵构成用户界面的节点树”,读者不必纠结于这些概念,还是那句话“得其神,忘其形”。

6.State

6.1 简介

一个 StatefulWidget 类会对应一个 State 类,State表示与其对应的 StatefulWidget 要维护的状态,State 中的保存的状态信息可以:

  1. 在 widget 构建时可以被同步读取。
  2. 在 widget 生命周期中可以被改变,当State被改变时,可以手动调用其setState()方法通知Flutter 框架状态发生改变,Flutter 框架在收到消息后,会重新调用其build方法重新构建 widget 树,从而达到更新UI的目的。

State 中有两个常用属性:

  1. widget,它表示与该 State 实例关联的 widget 实例,由Flutter 框架动态设置。注意,这种关联并非永久的,因为在应用生命周期中,UI树上的某一个节点的 widget 实例在重新构建时可能会变化,但State实例只会在第一次插入到树中时被创建,当在重新构建时,如果 widget 被修改了,Flutter 框架会动态设置State. widget 为新的 widget 实例。
  2. context。StatefulWidget对应的 BuildContext,作用同StatelessWidget 的BuildContext。

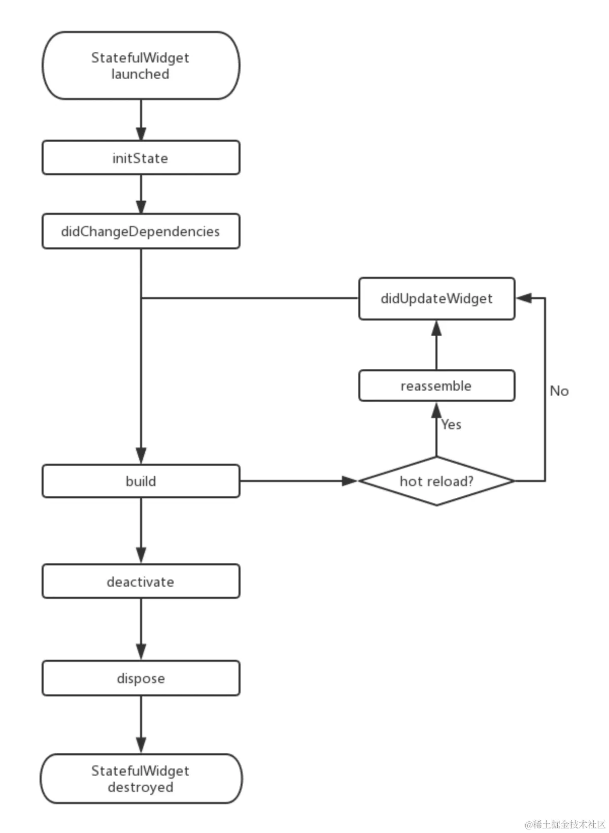
6.2 State生命周期

  • initState当 widget 第一次插入到 widget 树时会被调用,对于每一个State对象,Flutter 框架只会调用一次该回调,所以,通常在该回调中做一些一次性的操作,如状态初始化、订阅子树的事件通知等。不能在该回调中调用BuildContext.dependOnInheritedWidgetOfExactType(该方法用于在 widget 树上获取离当前 widget 最近的一个父级InheritedWidget),原因是在初始化完成后, widget 树中的InheritFrom widget也可能会发生变化,所以正确的做法应该在build()方法或didChangeDependencies()中调用它。
  • didChangeDependencies()当State对象的依赖发生变化时会被调用;例如:在之前build() 中包含了一个InheritedWidget ,然后在之后的build() 中Inheritedwidget发生了变化,那么此时InheritedWidget的子 widget 的didChangeDependencies()回调都会被调用。典型的场景是当系统语言 Locale 或应用主题改变时,Flutter 框架会通知 widget 调用此回调。需要注意,组件第一次被创建后挂载的时候(包括重创建)对应的didChangeDependencies也会被调用
  • build():它主要是用于构建 widget 子树的,会在如下场景被调用:
    1. 在调用initState()之后。
    2. 在调用didUpdateWidget()之后。
    3. 在调用setState()之后。
    4. 在调用didChangeDependencies()之后。
    5. 在State对象从树中一个位置移除后(会调用deactivate)又重新插入到树的其他位置之后。
  • reassemble():此回调是专门为了开发调试而提供的,在热重载(hot reload)时会被调用,此回调在Release模式下永远不会被调用。
  • didUpdateWidget ():在 widget 重新构建时,Flutter 框架会调用widget.canUpdate来检测 widget 树中同一位置的新旧节点,然后决定是否需要更新,如果widget.canUpdate返回true则会调用此回调。正如之前所述,widget.canUpdate会在新旧 widget 的 key 和 runtimeType 同时相等时会返回true,也就是说在在新旧 widget 的key和runtimeType同时相等时didUpdateWidget()就会被调用。
  • deactivate():当 State 对象从树中被移除时,会调用此回调。在一些场景下,Flutter 框架会将 State 对象重新插到树中,如包含此 State 对象的子树在树的一个位置移动到另一个位置时(可以通过GlobalKey 来实现)。如果移除后没有重新插入到树中则紧接着会调用dispose()方法。
  • dispose():当 State 对象从树中被永久移除时调用;通常在此回调中释放资源。

StatefulWidget 生命周期如图所示:

图1 image.png

图2 image.png

6.3 示例

以计数器功能为例,实现一个计数器 CounterWidget 组件 ,点击它可以使计数器加1。

/// 实现一个计数器 CounterWidget 组件
class CounterWidget extends StatefulWidget{
  const CounterWidget({Key? key, this.initValue = 0}) : super(key: key);

  /// 组件参数,表示计数器的初始值
  final int initValue;

  /// 重写createState()
  @override
  State<CounterWidget> createState() => _CounterWidgetState();
}

///State的代码
class _CounterWidgetState extends State<CounterWidget> {
  int _counter = 0;

  @override
  void initState() {
    super.initState();
    //初始化状态
    _counter = widget.initValue;
    print("initState");
  }

  @override
  Widget build(BuildContext context) {
    print("build");
    return Scaffold(
      body: Center(
        child: TextButton(
          child: Text('$_counter'),
          //点击后计数器自增
          onPressed: () => setState(
            () => ++_counter,
          ),
        ),
      ),
    );
  }

  @override
  void didUpdateWidget(CounterWidget oldWidget) {
    super.didUpdateWidget(oldWidget);
    print("didUpdateWidget ");
  }

  @override
  void deactivate() {
    super.deactivate();
    print("deactivate");
  }

  @override
  void dispose() {
    super.dispose();
    print("dispose");
  }

  @override
  void reassemble() {
    super.reassemble();
    print("reassemble");
  }

  @override
  void didChangeDependencies() {
    super.didChangeDependencies();
    print("didChangeDependencies");
  }
}

接下来,我们创建一个新路由,在新路由中,我们只显示一个CounterWidget

class StateLifecycleTest extends StatelessWidget {
  const StateLifecycleTest({Key? key}) : super(key: key);

  @override
  Widget build(BuildContext context) {
    return CounterWidget();
  }
}

我们运行应用并打开该路由页面,在新路由页打开后,屏幕中央就会出现一个数字0,然后控制台日志输出:

I/flutter ( 5436): initState
I/flutter ( 5436): didChangeDependencies
I/flutter ( 5436): build

可以看到,在StatefulWidget插入到 widget 树时首先initState方法会被调用。

然后我们点击⚡️按钮热重载,控制台输出日志如下:

I/flutter ( 5436): reassemble
I/flutter ( 5436): didUpdateWidget 
I/flutter ( 5436): build

可以看到此时initState 和didChangeDependencies都没有被调用,而此时didUpdateWidget被调用。

接下来,我们在 widget 树中移除CounterWidget,将 StateLifecycleTest 的 build方法改为:

Widget build(BuildContext context) {
  //移除计数器 
  //return CounterWidget ();
  //随便返回一个Text()
  return Text("xxx");
}

然后热重载,日志如下:

I/flutter ( 5436): reassemble
I/flutter ( 5436): deactive
I/flutter ( 5436): dispose

我们可以看到,在CounterWidget从 widget 树中移除时,deactivedispose会依次被调用。

7.在 widget 树中获取State对象

由于 StatefulWidget 的具体逻辑都在其 State 中,所以很多时候,我们需要获取 StatefulWidget 对应的State 对象来调用一些方法,比如Scaffold组件对应的状态类ScaffoldState中就定义了打开 SnackBar(路由页底部提示条)的方法。

有两种方法在子 widget 树中获取父级 StatefulWidget 的State 对象:

  1. 通过Context获取:context对象有一个findAncestorStateOfType()方法,该方法可以从当前节点沿着 widget 树向上查找指定类型的 StatefulWidget 对应的 State 对象。
  2. 通过GlobalKey获取:GlobalKey 是 Flutter 提供的一种在整个 App 中引用 element 的机制。如果一个 widget 设置了GlobalKey,则可以通过globalKey.currentState来获得该 widget 对应的state对象。(开销大,不推荐这种方法)

7.1 通过Context获取

通过Context获取State 对象的两种方法:

  1. 通过 context.findAncestorStateOfType 获取 StatefulWidget 的状态的方法是通用的。
  2. 但如果 StatefulWidget 的状态是公共的(希望暴露出的),Flutter SDK默认在 StatefulWidget 中提供一个of 静态方法来供开发者获取其 State 对象。开发者在自定义StatefulWidget 时也应遵守这一规则。

下面是实现打开 SnackBar 的示例:

/// Scaffold组件对应的状态类ScaffoldState中定义了打开 SnackBar(路由页底部提示条)的方法
/// 下面是实现打开 SnackBar 的示例
class GetStateObjectRoute extends StatefulWidget {
  const GetStateObjectRoute({Key? key}) : super(key: key);

  @override
  State<GetStateObjectRoute> createState() => _GetStateObjectRouteState();
}

class _GetStateObjectRouteState extends State<GetStateObjectRoute> {
  @override
  Widget build(BuildContext context) {
    return Scaffold(
      appBar: AppBar(
        title: Text("子树中获取State对象"),
      ),
      body: Center(
        child: Column(
          children: [
            Builder(builder: (context) {
              return ElevatedButton(
                onPressed: () {
                  // 查找父级最近的Scaffold对应的ScaffoldState对象
                  ScaffoldState _state = context.findAncestorStateOfType<ScaffoldState>()!;
                  // 打开抽屉菜单
                  _state.openDrawer();
                },
                child: Text('打开抽屉菜单1'),
              );
            }),
          ],
        ),
      ),
      drawer: Drawer(),
    );
  }
}

一般来说,如果 StatefulWidget 的状态是私有的(不应该向外部暴露),那么我们代码中就不应该去直接获取其 State 对象;如果StatefulWidget的状态是希望暴露出的(通常还有一些组件的操作方法),我们则可以去直接获取其State对象。但是通过 context.findAncestorStateOfType 获取 StatefulWidget 的状态的方法是通用的,我们并不能在语法层面指定 StatefulWidget 的状态是否私有,所以在 Flutter 开发中便有了一个默认的约定:如果 StatefulWidget 的状态是希望暴露出的,应当在 StatefulWidget 中提供一个of 静态方法来获取其 State 对象,开发者便可直接通过该方法来获取;如果 State不希望暴露,则不提供of方法。这个约定在 Flutter SDK 里随处可见。

Scaffold也提供了一个of方法,我们其实是可以直接调用它的:

Builder(builder: (context) {
  return ElevatedButton(
    onPressed: () {
      // 直接通过of静态方法来获取ScaffoldState
      ScaffoldState _state=Scaffold.of(context);
      // 打开抽屉菜单
      _state.openDrawer();
    },
    child: Text('打开抽屉菜单2'),
  );
}),

又比如我们想显示 snack bar 的话可以通过下面代码调用:

Builder(builder: (context) {
  return ElevatedButton(
    onPressed: () {
      ScaffoldMessenger.of(context).showSnackBar(
        SnackBar(content: Text("我是SnackBar")),
      );
    },
    child: Text('显示SnackBar'),
  );
}),

上面示例运行后,点击”显示SnackBar“,效果如图所示:

image.png

7.2 通过GlobalKey

Flutter还有一种通用的获取State对象的方法——通过GlobalKey来获取! 步骤分两步:

  1. 给目标StatefulWidget添加GlobalKey
//定义一个globalKey, 由于GlobalKey要保持全局唯一性,我们使用静态变量存储
static GlobalKey<ScaffoldState> _globalKey= GlobalKey();
...
Scaffold(
    key: _globalKey , //设置key
    ...  
)
  1. 通过GlobalKey来获取State对象
_globalKey.currentState.openDrawer()

GlobalKey 是 Flutter 提供的一种在整个 App 中引用 element 的机制。 如果一个 widget 设置了GlobalKey,那么我们便可以通过 globalKey.currentWidget获得该 widget 对象、globalKey.currentElement来获得 widget 对应的element对象, 如果当前 widget 是StatefulWidget,则可以通过globalKey.currentState来获得该 widget 对应的state对象。

注意:使用 GlobalKey 开销较大,如果有其他可选方案,应尽量避免使用它。另外,同一个 GlobalKey 在整个 widget 树中必须是唯一的,不能重复。

8.通过 RenderObject 自定义 Widget

  • Flutter 最原始的定义组件的方式是通过定义 RenderObject 来实现的。
  • StatelessWidget 和 StatefulWidget 它们本身没有对应的 RenderObject,它们都是用于组合其他组件的,就好比搭积木,可以将积木搭成不同的样子。
  • Flutter 组件库中的很多基础组件都不是通过StatelessWidget 和 StatefulWidget来实现的,比如 Text 、Column、Align等,它们都是通过自定义 RenderObject 来实现的。

通过RenderObject定义组件的示例:

class CustomWidget extends LeafRenderObjectWidget{
  @override
  RenderObject createRenderObject(BuildContext context) {
    // 创建 RenderObject
    return RenderCustomObject();
  }
  @override
  void updateRenderObject(BuildContext context, RenderCustomObject  renderObject) {
    // 更新 RenderObject
    super.updateRenderObject(context, renderObject);
  }
}

class RenderCustomObject extends RenderBox{

  @override
  void performLayout() {
    // 实现布局逻辑
  }

  @override
  void paint(PaintingContext context, Offset offset) {
    // 实现绘制
  }
}

通过RenderObject定义组件的方式:

  • 【1】 如果组件不会包含子组件,则可以直接继承自 LeafRenderObjectWidget。

LeafRenderObjectWidget是 RenderObjectWidget 的子类,而 RenderObjectWidget 继承自 Widget。可以看一下它的实现:

abstract class LeafRenderObjectWidget extends RenderObjectWidget {
 const LeafRenderObjectWidget({ Key? key }) : super(key: key);
 
 /// 实现了createElement 方法,为组件创建一个 类型为 LeafRenderObjectElement 的 Element对象。
 @override
 LeafRenderObjectElement createElement() => LeafRenderObjectElement(this);
}
  • 【2】如果自定义的 widget 可以包含子组件,则可以根据子组件的数量来选择继承SingleChildRenderObjectWidgetMultiChildRenderObjectWidget

它们都实现了createElement() 方法,返回不同类型的 Element 对象。

重写了 createRenderObject 方法,它是 RenderObjectWidget 中定义方法,该方法被组件对应的 Element 调用(构建渲染树时)用于生成渲染对象。我们的主要任务就是来实现 createRenderObject 返回的渲染对象类,本例中是 RenderCustomObject 。

updateRenderObject 方法是用于在组件树状态发生变化但不需要重新创建 RenderObject 时用于更新组件渲染对象的回调。

RenderCustomObject 类是继承自 RenderBox,而 RenderBox 继承自 RenderObject,我们需要在 RenderCustomObject 中实现布局、绘制、事件响应等逻辑。

9.Flutter SDK内置组件库介绍

Flutter 提供了一套丰富、强大的基础组件,在基础组件库之上 Flutter 提供了:

  • 一套 Material 风格( Android 默认的视觉风格)的组件库。
  • 一套 Cupertino 风格(iOS视觉风格)的组件库。

9.1 基础组件

要使用基础组件库,需要先导入:

import 'package:flutter/widgets.dart';

常用基础组件:

  • Text:该组件可让您创建一个带格式的文本。
  • Row: 这些具有弹性空间的布局类 widget 可让您在水平(Row)和垂直(Column)方向上创建灵活的布局。其设计是基于 Web 开发中的 Flexbox 布局模型。
  • Stack: 取代线性布局 (译者语:和 Android 中的FrameLayout相似),允许子 widget 堆叠, 可以使用 Positioned来定位他们相对于Stack的上下左右四条边的位置。Stacks是基于Web开发中的绝对定位(absolute positioning )布局模型设计的。
  • Container: 可让您创建矩形视觉元素。Container 可以装饰一BoxDecoration , 如 background、一个边框、或者一个阴影。也可以具有边距(margins)、填充(padding)和应用于其大小的约束(constraints)。另外,可以使用矩阵在三维空间中对其进行变换。

9.2 Material组件

要使用 Material 组件,需要先导入:

import 'package:flutter/material.dart';
  • Flutter 提供了一套丰富 的Material 组件,它可以帮助我们构建遵循 Material Design 设计规范的应用程序。
  • Material 应用程序以 MaterialApp 组件开始, 该组件在应用程序的根部创建了一些必要的组件,比如ThemeScaffoldAppBarTextButton等。
  • Material 组件库中有一些组件可以根据实际运行平台来切换表现风格,比如MaterialPageRoute,在路由切换时,如果是 Android 系统,它将会使用 Android 系统默认的页面切换动画(从底向上);如果是 iOS 系统,它会使用 iOS 系统默认的页面切换动画(从右向左)。

9.3 Cupertino组件

要使用Cupertino组件,需要先导入:

import 'package:flutter/cupertino.dart';

Flutter 也提供了一套丰富的 Cupertino 风格的组件,尽管目前还没有 Material 组件那么丰富,但是它仍在不断的完善中。

/*
  一个简单的 Cupertino 组件风格的页面
*/
 
//导入cupertino  widget 库
import 'package:flutter/cupertino.dart';
 
class CupertinoTestRoute extends StatelessWidget  {
  const CupertinoTestRoute({Key? key}) : super(key: key);
 
  @override
  Widget build(BuildContext context) {
    return CupertinoPageScaffold(
      navigationBar: const CupertinoNavigationBar(
        middle: Text("Cupertino Demo"),
      ),
      child: Center(
        child: CupertinoButton(
            color: CupertinoColors.activeBlue,
            child: const Text("Press"),
            onPressed: () {}
        ),
      ),
    );
  }
}

10.回顾

  • Flutter 的 widget 类型分为StatefulWidget 和 StatelessWidget 两种。
  • Flutter 提供了丰富的组件,在实际的开发中我们可以根据需要随意使用它们,而不必担心引入过多组件库会让你的应用安装包变大,这不是 web 开发,dart 在编译时只会编译你使用了的代码。
  • 由于 Material 和 Cupertino 都是在基础组件库之上的,所以如果我们的应用中引入了这两者之一,则不需要再引入flutter/ widgets.dart了,因为它们内部已经引入过了。