Java程序员怎么写简历?你这样介绍项目经验面试官会对你刮目相看

82 阅读6分钟

Java程序员怎么写简历?你这样介绍项目经验面试官会对你刮目相看

既然面试官无法了解你的底细,那么他们怎么来验证你的项目经验和技术?下面总结了一些常用的提问方式。

Java程序员怎么写简历?你这样介绍项目经验面试官会对你刮目相看

2、准备项目的各种细节,一旦被问倒了,就说明你没做过

==========================

一般来说,在面试前,大家应当准备项目描述的说辞,自信些,因为这部分你说了算,流利些,因为你经过充分准备后,可以知道你要说些什么。而且这些是你实际的项目经验(不是学习经验,也不是培训经验),那么一旦让面试官感觉你都说不上来,那么可信度就很低了。

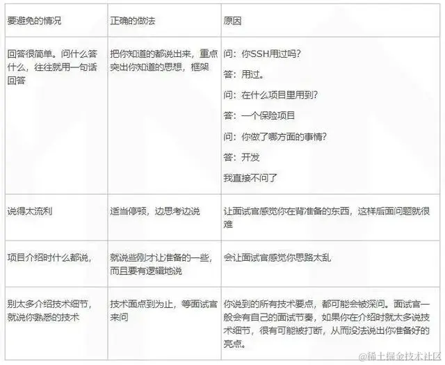
不少人是拘泥于“项目里做了什么业务,以及代码实现的细节”,这就相当于把后继提问权直接交给面试官。下表列出了一些不好的回答方式。

Java程序员怎么写简历?你这样介绍项目经验面试官会对你刮目相看

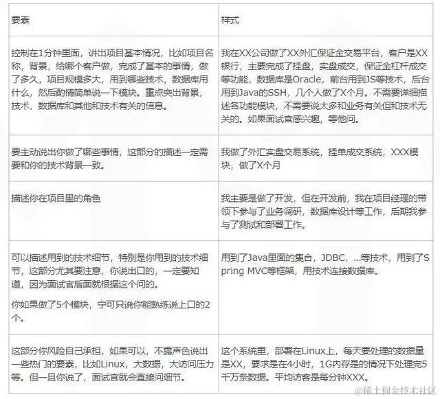
在避免上述不好的回答的同时,大家可以按下表所给出的要素准备项目介绍。如果可以,也请大家准备一下用英语描述。其实刚毕业的学生,或者工作经验较少的人,英语能力都差不多,但你说了,这就是质的进步。

Java程序员怎么写简历?你这样介绍项目经验面试官会对你刮目相看

面试前,你一定要准备,一定要有自信,但也要避免如下的一些情况。

Java程序员怎么写简历?你这样介绍项目经验面试官会对你刮目相看

3、不露痕迹地说出面试官爱听的话

================

在项目介绍的时候(当然包括后继的面试),面试官其实很想要听一些关键点,只要你说出来,而且回答相关问题比较好,这绝对是加分项。我在面试别人的时候,一旦这些关键点得到确认,我是绝对会在评语上加上一笔的。

下面列些面试官爱听的关键点和对应的说辞。

Java程序员怎么写简历?你这样介绍项目经验面试官会对你刮目相看

4、一定要主动,面试官没有义务挖掘你的亮点

=====================

我去面试人家的时候,往往会特别提问:你项目里有什么亮点?或者你作为应聘者,有什么其他加分项能帮你成功应聘到这个岗位。即使这样问,还有些人直接说没有。

我这样问已经是处于角色错位了,作为面试者,应当主动说出,而不是等着问,但请注意,说的时候要有技巧,找机会说,通常是找一些开放性的问题说。

比如:在这个项目里用到了什么技术?你除了说一些基本的技术,比如Spring MVC,Hibernate,还有数据库方面的常规技术时,还得说,用到了Java内存管理,这样能减少对虚拟机内存的压力,或者说用到了大数据处理技术等。也就是说,得找一切机会说出你拿得出手的而且当前也非常热门的技术。

或者找个相关的问题做扩展性说明,比如被问到:你有没有用到过一对多和多对多?你除了说基本知识点以外,还可以说,一般我还会根据需求适当地设置cascade和inverse关键字,随后通过一个实际的案例来说明合理设计对你项目的帮助,这样就能延伸性地说明你的技能了。相反如果你不说,面试话一定会认为你只会简单的一对一和一对多操作。

面试的时候,如果候选人回答问题很简单,有一说一,不会扩展,或者用非常吝啬的语句来回答我的问题,那么我一般会给机会让他们深入讲述(但我不敢保证不是每个面试官都会深入提问),如果回答再简洁,那么也会很吝啬地给出好的评语。

记住:面试官不是你的亲戚,面试官很忙,能挖掘出你的亮点的面试官很少,而说出你的亮点是你的义务。

我在面试别人过程中,根据不同的情况一般会给出如下的评语。

1、回答很简答,但回答里能证明出他对框架等技术确实是做过,我会在评语里些“对框架了解一般,不知道一些深层次的知识(我都问了多次了你都回答很简答,那么对不起了,我只能这么写,或许你确实技术很强,那也没办法,谁让你不肯说呢?)”,同时会加一句“表达能力很一般,沟通能力不强”,这样即使他通过技术面试,后面的面试他也会很吃力。

2、回答很简单,通过回答我没法验证他是在项目里做过这个技术,还是仅仅在平时学习中学过这个技术。我就会写“在简历中说用过XX技术,但对某些细节说不上来,没法看出在项目里用到这个技术”,如果这个技术是职务必需点,那么他通过面试的可能性就非常小。

3、回答很简单,而且只通过嗯啊之类的虚词回答,经过提醒还这样,我会敷衍几句结束面试,直接写“技术很薄弱,没法通过面试”。

4、虽然通过回答能很好地展示自己的技能,但逻辑调理不清晰,那么我会让他通过技术面试,但会写上“技能很好,但表达能力一般(或有待提高),请后继面试经理斟酌”。这样通过后继综合面试的机会就一般了,毕竟综合面试会着重考察表达能力交往能力等非技术因素。

不管怎样,一旦回答简单,不主动说出你的擅长点,或没有条理很清楚地说出你的亮点,就算我让你通过面试,也不会写上“框架细节了解比较深,数据库应用比较熟练”等之类的好评语,你即使通过技术和后面的综合面试,工资也是比较低的。

5、一旦有低级错误,可能会直接出局

=================

面试过程中有些方面你是绝对不能出错,所以你在准备过程中需要尤其注意如下的因素。下面列了些会导致你直接出局的错误回答。

最后

无论是哪家公司,都很重视基础,大厂更加重视技术的深度和广度,面试是一个双向选择的过程,不要抱着畏惧的心态去面试,不利于自己的发挥。同时看中的应该不止薪资,还要看你是不是真的喜欢这家公司,是不是能真的得到锻炼。

针对以上面试技术点,我在这里也做一些分享,希望能更好的帮助到大家。

开源》》【Java面试题解析+核心总结学习笔记+实战项目】