GitHub 一周热点汇总第16期(2024/03/24-03/30) ,这周的一个突出热点是AI编程助手,一起看看都有哪些热门项目吧。
#1 devika
- 项目名称:devika - AI软件工程师
- GitHub 链接:github.com/stitionai/d…
- 上周 Star 数:11500+
本周最火的项目是devika,一个代理AI软件工程师,从3月21日发布以来,获得了超过12K star,真是非常火爆。
看着这个logo和这个名字的发音,我就感到了印度风来袭。然后我就顺手去查了一下,全是印度老哥搞的。稍微跑偏了,Devika 的目标是成为 Cognition AI 的 Devin 的有竞争力的开源替代品。
Devika 是一位高级人工智能软件工程师,可以理解高级人类指令,将其分解为步骤,研究相关信息并编写代码以实现给定目标。 Devika 利用大型语言模型、规划和推理算法以及网页浏览功能来智能地开发软件。
Devika 的目标是通过提供人工智能结对程序员来彻底改变我们构建软件的方式,该程序员可以在最少的人工指导下完成复杂的编码任务。无论您需要创建新功能、修复错误还是从头开始开发整个项目,Devika 都会为您提供帮助。
项目的主要特征
- 通过Ollama支持Claude 3、GPT-4、GPT-3.5和本地LLM。为了获得最佳性能:使用Claude 3系列型号。
- 先进的AI规划和推理能力
- 上下文关键词提取以进行重点研究
- 无缝网页浏览和信息收集
- 用多种编程语言编写代码
- 动态代理状态跟踪和可视化
- 通过聊天界面进行自然语言交互
- 基于项目的组织和管理
- 用于添加新功能和集成的可扩展架构
下面是它的GitHub star历史
#2 OpenDevin
- 项目名称:OpenDevin - Devin开源实现
- GitHub 链接:github.com/OpenDevin/O…
- 上周 Star 数:5800+
又是一个AI程序员,从名字就能看出来定位就是Devin的开源替代,这个话题确实是这一周的热门,当然也从侧面看出来Devin很有热度。
Devin是一位自主人工智能软件工程师,能够执行复杂的工程任务并在软件开发项目上与用户积极协作。该项目致力于通过开源社区的力量复制、增强和创新 Devin。
目前来看项目还正在开发过程中,是能说是一个可演示的demo,应该连MVP产品还达不到的阶段,如下面的视频。
项目组给出了下一阶段的重要内容规划:
- UI:聊天界面、演示命令的 shell、浏览器等。
- 架构:具有稳定后端的代理框架,可以读取、写入和运行简单的命令
- Agent:能够生成bash脚本、运行测试等。
- 评估:与 Devin 评估一致的最小评估流程。
MVP构建完成后,项目将转向不同主题的研究,包括基础模型、专家能力、评估、代理研究等。
可以看出这个方向现在很被关注,所以如果想提前入场,开始相关的内容研究,那可以提前去学习一下。
#3 garnet
- 项目名称:garnet - 缓存
- GitHub 链接:github.com/microsoft/g…
- 上周 Star 数:4400 +
Garnet 是 Microsoft Research 推出的一种新型远程缓存存储。Garnet 实现了广泛的 API,包括原始字符串(例如,获取、设置和密钥过期)、分析(例如,HyperLogLog 和位图)和对象(例如,排序集和列表)操作。它可以以客户端 RESP 事务和我们自己的 C# 服务器端存储过程的形式处理多密钥事务,并允许用户在原始字符串和新对象类型上定义自定义操作,所有这些都以 C# 的便利性和安全性实现,导致开发自定义扩展的门槛较低。
Garnet 使用快速且可插拔的网络层,支持未来的扩展,例如利用内核旁路堆栈。它使用强大的 .NET SslStream库支持安全传输层安全 (TLS) 通信以及基本访问控制。 Garnet 的存储层称为 Tsavorite,是从我们之前的开源项目FASTER分叉出来的,包括强大的数据库功能,例如线程可扩展性、分层存储支持(内存、SSD 和云存储)、快速非阻塞检查点、恢复、操作日志记录以实现持久性、多键事务支持以及更好的内存管理和重用。最后,Garnet 支持集群操作模式,支持分片、复制和动态密钥迁移。
下面是我选取的一张benchmark图,这里和Redis,KeyDB,dragonfly进行了对比,更多的内容可以到网站上查看。
Garnet 的设计重新思考了整个缓存存储堆栈——从网络上接收数据包,到解析和处理数据库操作,再到执行存储交互。我们建立在我们之前多年研究的基础上。下面是Garnet的整体架构。
#4 open-interpreter
- 项目名称:open-interpreter - LLM运行代码
- GitHub 链接:github.com/OpenInterpr…
- 上周 Star 数:3500+
open-interpreter 希望创建一种新的使用计算机的方法,它让大语言模型运行代码。
安装后运行,您可以通过终端中类似 ChatGPT 的界面与 Open Interpreter 聊天。
项目希望为传统计算机功能提供了自然语言界面,例如以下能力:
- 创建和编辑照片、视频、PDF 等。
- 控制 Chrome 浏览器进行研究
- 绘制、清理和分析大型数据集
如果您已经使用 Python,则可以通过PIP快速安装:
pip install open-interpreter
你可以把本项目理解为GPT-4代码解释器的开源实现,以为OpenAI 的服务是托管的、闭源的、受限的,所以open-interpreter理论上可以提供以完全访问互联网,不受时间或文件大小的限制,并且可以利用任何包或库等好处。
#5 developer-roadmap
- 项目名称:developer-roadmap - 开发者的路线图
- GitHub 链接:github.com/kamranahmed…
- 上周 Star 数:1200+
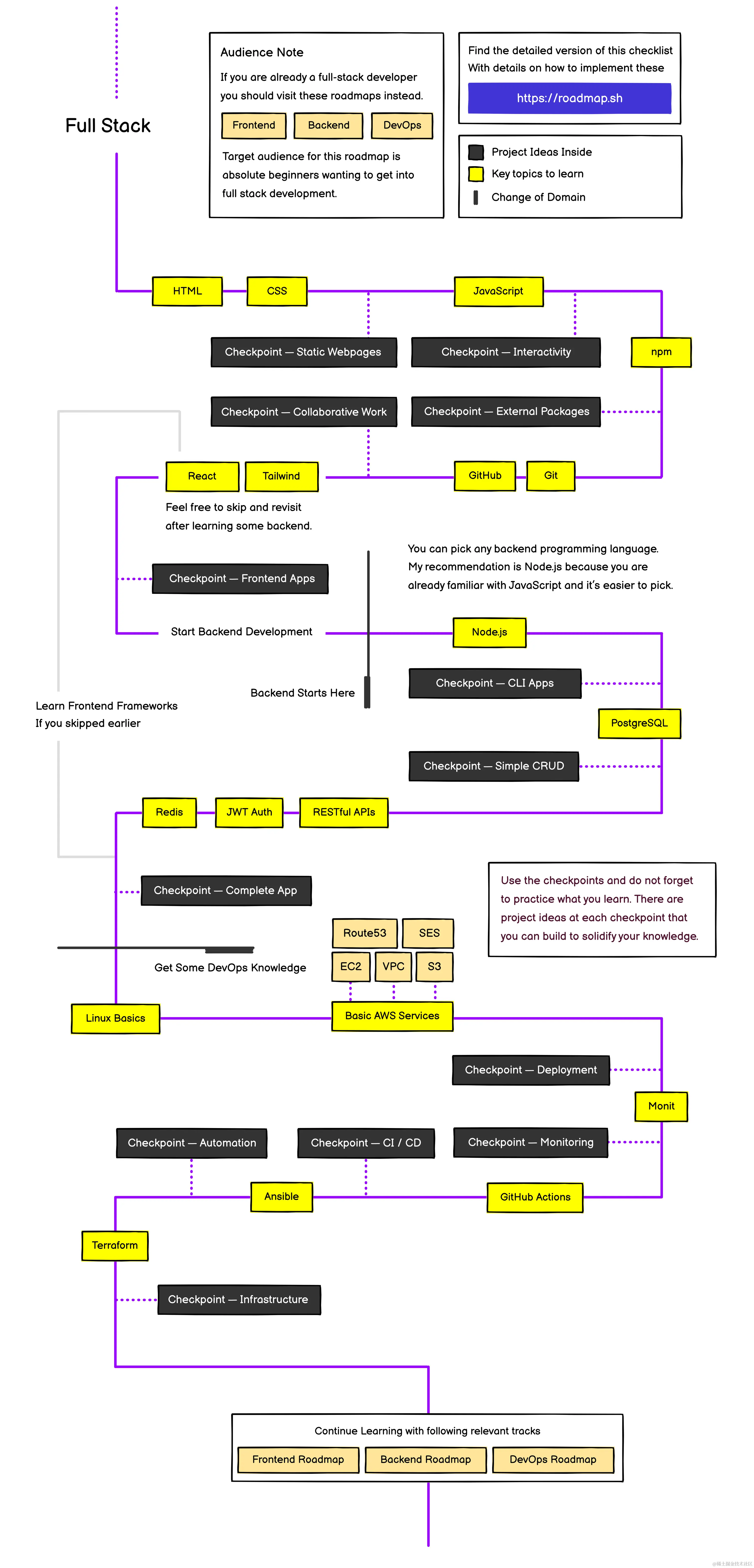
本项目是一个开发者技术学习路线,根据不同的方向会给出一个详细的技术学习路线图,包括前端开发、后端开发、全栈开发、DevOps、Android 开发、AI、大数据、游戏开发等方向都有详尽的学习路线图。并且它是可交互的,包含了很多整理好的学习内容。
比如我们选择一个方向就可以查看roadmap,比如我这里选择了full stack,就会展示一个完整的full stack学习相关的roadmap,这个roadmap可以下载到本地。
目前,这个roadmap不单单是一个图,它还具备交互能力,可以点击其中的每个部分,查看相关的内容,包括了整理的各种相关学习资源,比如在线书籍等。
除了学习路线图外,现在还扩展出了一些最佳实践,可以供大家学习。