01 前言
AutoMQ 致力于构建下一代云原生 Kafka 系统,解决过去 Kafka 的诸多痛点问题,引领 Kafka 走向云原生时代。作为国内 Kafka 生态的忠实拥护者,我们将持续为 Kafka 技术爱好者带来优质的 Kafka 技术内容分享,欢迎关注我们。今天给大家带来的是 Kafka Consumer 与 Kafka Broker 之间的交互机制解析,并简要介绍其背后的主要工作机制,参考的 Kafka 源码版本为 3.4。
Kafka Consumer 是 Kafka 事件(消息)的消费端客户端,它是 Kafka 的关键组件之一。为了确保 Kafka 集群的高效运行,Kafka 的客户端被设计为富客户端,例如,消费者组中的分区分配就是在客户端完成的。无论你是 Kafka 的用户还是开发者,都有必要了解 Kafka Consumer 的基本工作原理。
02 消费者的角色
Kafka consumer 一般是以 group 的形式消费的,group 中的每个成员称为一个 consumer member。根据分配到的角色,可以进一步划分为:
◾ leader: 特殊的一个 member,负责分配所有 member 到 topic partition 的映射;
◾ follower: 除了 leader 以外的其他所有 member;
03 消费流程涉及的核心组件
broker 侧:
Kafka consumer 会不断与 kafka broker 通信。其中 broker 侧涉及以下组件:
◾ group coordinator: 负责同步 consumer member 状态、监听心跳、触发 rebalance、挑选 consumer leader 等行为;
◾ replica manager: 负责 topic partition 副本的管理(读、写等);
consumer 侧:
◾ metadata: Kafka 集群的元信息;
◾ client: ConsumerNetworkClient 实例,负责网络层读写;
◾ assignors: consumer leader 中负责指定所有 consumer member 到 topic partition 的映射;
◾ coordinator: ConsumerCoordinator 实例,负责与 broker 侧的 group coordinator 交互;
◾ fetcher: 负责拉取消息;
04 常用接口
Kafka 的 consumer 的常用接口:
◾ subscribe: 指定 consumer 订阅的 topic
◾ poll: 拉取消息;
◾ close: 优雅退出 consumer;
◾ commit: 手动提交消费位点;
在 Kafka 中,subscribe 主要用于更新消费者状态信息,而 commit 则是将特定位点发送给 broker。这两个接口的逻辑相对简单,我们不会在本文中详细展开讨论。接下来的章节将重点介绍 poll 和 close 两个接口的交互和原理。
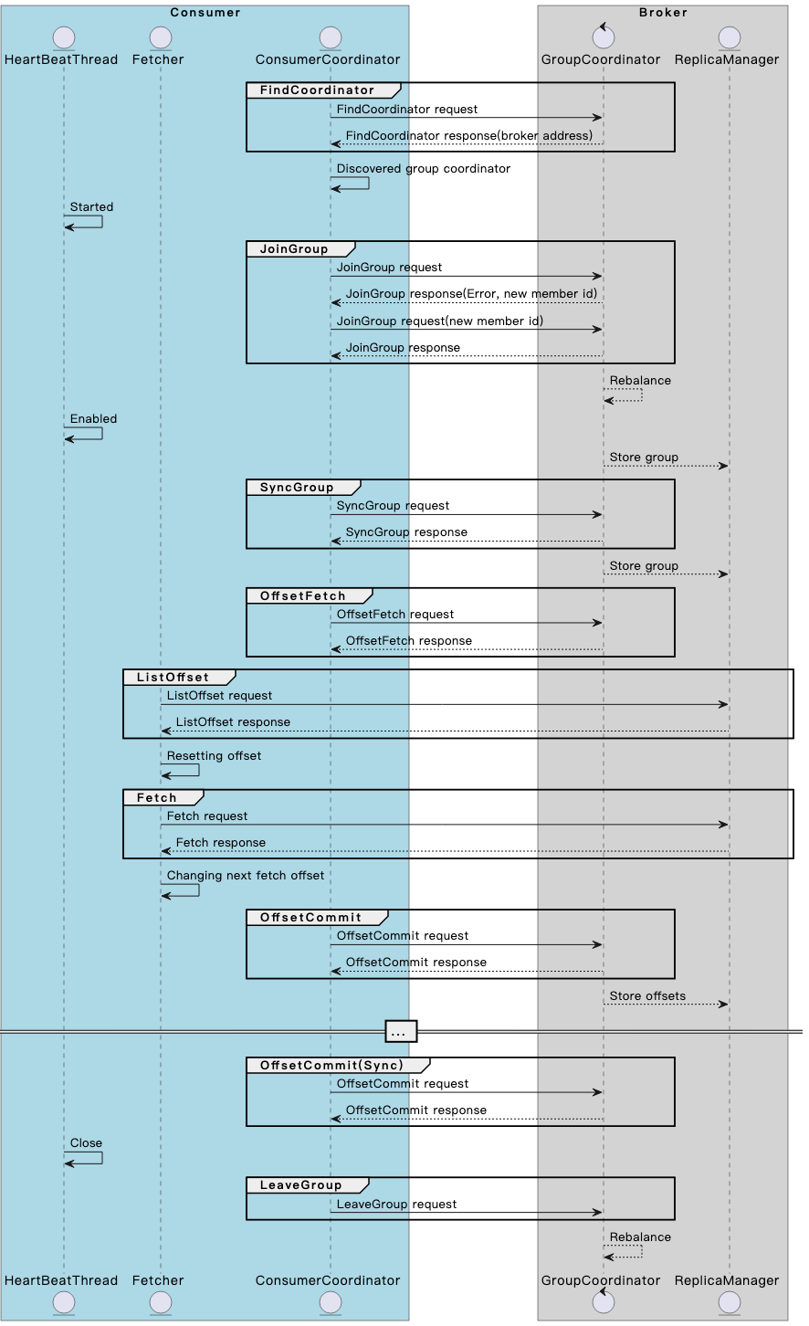
05 consumer 与 broker 交互流程解析
下图展示了 consumer 和 broker 在消费过程中的交互逻辑:

上图的交互流程总体可以分为“消费过程”和“退出过程”,在接下来的几个小节中我们将对其做详细的介绍。
5.1 消费过程
消费过程大体可以分为两块逻辑:
◾ 加入 consumer group,获取负责的 topic partition;
◾ 基于负责的 topic partition,向所在的 broker 拉取消息;
5.1.1 加入 consumer group
5.1.1.1 FindCoordinator 阶段

每次调用 KafkaConsumer#poll 时,都会触发 ConsumerCoordinator#poll 的调用,确保 consumer 到 GroupCoordinator 的通信是正常的。在 consumer 第一次 poll 时,肯定是找不到 GroupCoordinator 的,于是:
-
Consumer 向最近通信过的 broker 发送 FindCoordinator 请求;
-
该 broker 根据 group.id 进行 hash,再对 __consumer_offsets 的 partition 数目取模,找到负责该 group 的 partition 后,返回 partition leader 所在的 broker 地址;
-
Consumer 从 FindCoordinator response 中解析出负责本 group 的 broker 的地址,后续 Consumer 侧的 coordinator 组件会与新 broker 通信,同步 consumer group 的状态;
在本阶段执行到最后时,HeartBeatThread 线程将会启动,该线程主要负责向 broker 侧的 GroupCoordinator 发送心跳。GroupCoordinator 会在 HeartBeat response 附带一些信息,例如指向了错误的 GroupCoordinator、consumer group 正在重平衡等信息。
注意:此时 consumer 还没有加入 group,HeartBeatThread 虽然启动了,但没有 enable,还不会向 GroupCoordinator 发送心跳。
5.1.1.2 JoinGroup 阶段

如果 consumer 还没有加入 consumer group,那么会向 GroupCoordinator 请求加入 group:
- Consumer 发送 JoinGroup 请求;
- GroupCoordinator 会检查 JoinGroup 请求的合法性。consumer 在构造的时候是没有 member id 的,因此 JoinGroup 请求中没有附上 member id。此时,GroupCoordinator 会为这个新 consumer 生成一个 member id,随 MEMBER_ID_REQUIRED 异常一并返回;
- Consumer 填入 member id,再次发送 JoinGroup 请求;
- GroupCoordinator 会在 JoinGroup response 中告知 consumer 当前 group leader 的 member id 以及 consumer 自己的 member id。对于 leader,会额外返回所有 consumer 的 member id,以便 leader 进行后续的 partition 分配工作。
在该阶段最后,GroupCoordinator 会将该 consumer group 置为 rebalance 状态,从而触发 group 内其他 member 的 rejoin group 动作。此时,HeartBeatThread 也会被 enable,开始与 GroupCoordinator 的心跳通信。
开始 rebalance 后, broker 会等待 consumer 加入 group。等待会有超时时间,超时后 broker 会踢出没有及时加入 group 的旧 member,将当前的 group 元数据持久化。
提示1:一般来说,group 的 consumer leader 是第一个向 GroupCoordinator 发起 JoinGroup 请求的 consumer。
提示2:member id 是不可手动设置的。Consumer 侧有个类似的配置是 group.instance.id ,用于声明 consumer 为 静态 consumer。静态 consumer 与普通 consumer 的最大区别在于退出时不会发送 LeaveGroup 请求。在用户业务升级时, 普通 consumer 退出后再拉起会导致较频繁的 rebalance,静态 consumer 就可以规避这种情况(通常会搭配较大的 session timeout 配置)。
5.1.1.3 SyncGroup 阶段

-
在 consumer member 中分配 partition: 在收到 JoinGroup response 后,consumer group leader 会根据指定的 partition assignment strategy(由 partition.assignment.strategy 参数设置),进行 topic partition 在各个 member 中的分配。
-
consumer 执行 SyncGroup 请求: leader consumer 会发送 leader SyncGroup 请求,附上 topic partition 与 member 的映射结果;其他 member 会发送 follower SyncGroup 请求,尝试获取自己需要负责的 topic partition。
在该阶段最后,GroupCoordinator 会持久化 group 的 metadata 到该 group 绑定的某个 __consumer_offsets 的 partition 中。
5.1.2 拉取消息
5.1.2.1 OffsetFetch 阶段

各个 consumer member 收到 SyncGroup response 以后,需要确定 partition 消费的起始位点。consumer 会向 GroupCoordinator 查询该 group 关于指定 partition 已经提交的 commited offset,此时:
◾ 如果该 partition 查询到了 commited offset 记录,那么 consumer 会从该 offset 开始继续消费;
◾ 否则,根据 consumer 配置的 auto.offset.reset,决定起始消费位点。
5.1.2.2 ListOffset 阶段

如果上一步中,partition 没有查询到 commited offset 记录,那么 consumer 会利用 ListOffset 请求(基于 auto.offset.reset 对应的策略指定请求中的 timestamp 字段)的 response,确定起始消费位点。
5.1.2.3 Fetch 阶段

基于此前的 offset 信息,consumer 向 partition 所在的 broker 发起拉取消息的请求,拉取成功后会更新下次需要拉取的位点。
5.1.2.4 OffsetCommit 阶段

在消费过程中, consumer 或自动或手动地提交当前消费位点到 GroupCoordinator 处。类似于 SyncGroup 请求,GroupCoordinator 会将该位点信息持久化。
5.2 退出过程

Consumer 调用 close,进入优雅退出逻辑:
- Consumer 同步提交位点信息;
- 关闭 Heartbeat 线程;
- Consumer 发送 LeaveGroup 请求到 GroupCoordinator,但不会阻塞式等待 response;
- GroupCoordinator 收到 LeaveGroup 请求后,将 group 置为 rebalance 状态,触发该 group 中其他 member 的重平衡。
注意: 由于 Consumer 关闭时不会阻塞式等待 LeaveGroup 的 response,在“consuemr 关闭”和“group coordinator 清除该 Consumer 信息” 两个事件之间会存在一小段时间间隙。不等 response 的设计是为了加速 consumer 的关闭,即使 broker 没有收到 Consumer 发送的 LeaveGroup 请求,也会由于心跳超时被踢出 consumer group。
06 broker 侧 consumer group 状态管理
本节我们分析下 broker 是如何管理 consumer group 状态的,来进一步强化对消费过程的理解。broker 侧 group metadata 存在一个字段,标志当前 group 的状态:
◾ Empty: group 没有 member,等待 offsets 信息失效。常作为初始状态;
◾ PreparingRebalance: rebalance 开始;前文中提到的 broker 会通知所有 member 重平衡,就是在这个状态下通知的;
◾ CompletingRebalance: 等待 group leader 提交分配结果;
◾ Stable: group 稳态(所有 consumer 都在正常消费);
◾ Dead: group 没有 member,且 offsets 信息为空;Dead 是最终状态,不可转化为其他状态;
状态机视图如下:

上图中为了简略性,只列出了两个常见的转化为 Dead 状态的情况,实际上以下四种情况都会导致状态转为 Dead:
◾ Empty Group(没有 member) 的手动删除;
◾ Group metadata 失效(offsets 信息为空)。原因一般是定时任务清理掉了所有 offsets(已失效);
◾ OffsetsDelete 或 PartitionsDelete 之后,如果 offsets 被清空且 Group 是 Empty;
◾ GroupUnload,即__consumer_offsets 的某个 partition 的 leader 从本机切出去,将内存中 cache 的相关 Group metadata 置为 Dead;
注意:图上所谓“join completed”,指的是 rebalance 结束。rebalance 结束的原因可能是超时或者旧 member 都已经重新加入了。
07 rebalance 实现原理
rebalance 是 Kafka 中 consumer group 中的一个关键操作,用于在 consumer group 中实现负载均衡和容错。理解其原理对于理解 Kafka 的消费原理至关重要。
触发 rebalance 的时机:
◾ Group 刚创建(第一个 consumer 发起 JoinGroup 请求);
◾ consumer 到 GroupCoordinator 的心跳超时,被移除出 group;
◾ 新的 consumer 加入 group;
◾ Consumer Group 订阅的某个 topic 的 partition 数目增加了;
◾ Consumer Group 使用通配符订阅规则,并且有新的匹配的 topic 被创建了;
broker 广播 rebalance 状态的方式:
附着在 HeartbeatResponse 或者 OffsetCommitResponse 中,以 error code 形式告知 consumer 需要 rejoin group。
08 重平衡 Q&A
该小节,我们再通过一些问题来巩固对 rebalance 的理解:
Q: PreparingRebalance 状态下是否会停止消费?
A: 当且仅当 consumer 感知到自己需要 rejoin group 才会停止消费。PreparingRebalance 状态下可以正常消费和提交位点。不过 CompletingRebalance 状态下不允许提交位点,会抛出 Errors.REBALANCE_IN_PROGRESS,触发 consumer 的 rejoin 动作。
Q: Consumer 手动 assign 和 rebalance 两种模式的区别?
A: 手动 assgin 模式使用的是 Kafka consumer 的 assign 接口:
consumer.assign(Collections.singleton(new TopicPartition("test-topic", 0)));
rebalance 模式下,Kafka consumer 会订阅指定的 topic,使用的是 Kafka consumer 的 subscribe 接口:
consumer.subscribe(Collections.singleton("test-topic"));
二者的主要区别如下:
◾ Topic partition 分配者不同: 前者是在调用 assign 接口时手动指定的,后者是 consumer group leader 分配的;
◾ 重平衡行为不同: 手动 assign 时 Kafka consumer 跟 topic partition 是静态绑定的,Kafka consumer 不会参与重平衡;rebalance 模式会根据 consumer 加入、退出等情况触发重平衡,调整各个 Kafka consumer 分配到的 topic partition;
◾ Group 元数据包含信息不同: assign 模式下的 group metadata 是没有 member 信息的,仅用于存储位点信息;
需要注意的是,两种模式互斥。assign 模式下,Kafka consumer 不支持动态扩容,当生产速率突增时,无法及时加入新的消费者来提升消费的速率。如果业务希望完全避免消费过程中出现 topic partition 漂移(一种可能的场景是,生产者将 user_id 作为 record key,且消费时要求只能有一个 consumer 处理同一个 user 的数据),那么才有必要考虑使用 assign 模式。此外,assign 模式还需要注意避免 group id 与其他 group id 碰撞,否则有可能导致 commited offset 的污染。
09 总结
本文详细阐述了 Kafka consumer 的主要生命周期背后的原理,重点介绍了 consumer 在消费和退出过程中与 broker 之间的交互机制。此外,还对 group 状态管理、rebalance 原理做了分析,使得读者对 consumer 与 broker 的交互有了全面的了解。
END
关于我们
我们是来自 Apache RocketMQ 和 Linux LVS 项目的核心团队,曾经见证并应对过消息队列基础设施在大型互联网公司和云计算公司的挑战。现在我们基于对象存储优先、存算分离、多云原生等技术理念,重新设计并实现了 Apache Kafka 和 Apache RocketMQ,带来高达 10 倍的成本优势和百倍的弹性效率提升。
🌟 GitHub 地址:github.com/AutoMQ/auto…
💻 官网:www.automq.com
👀 B站:AutoMQ官方账号
🔍 视频号:AutoMQ
关注我们,一起学习更多云原生技术干货!