【Android高级工程师】APK构建原理由浅入深

158 阅读5分钟

概述

APK构建流程涉及许多将项目转换成 Android 应用软件包 (APK) 的工具和流程。构建流程非常灵活,因此了解它的一些底层工作原理会很有帮助。

APK的详细构建流程稍微有点复杂,本文将分为四步由浅入深带读者深入分析构建流程。

  • 第一步:初见构建
  • 第二步:再探构建
  • 第三步:深入构建
  • 第四步:放弃构建

原文链接:Android面试看这篇就够啦!

初见构建

首先『初见构建』,这步中我们可以先忽略构建中的细节,先对主流程有个大致了解。

如上图所示(方形:表示文件,菱形:表示操作):

1、 整个构建分为两个主要操作:编译(Compile)、打包(APK Package)

2、 编译 :编译器(Compiler)通过编译 源码 、AIDL文件 、资源文件 、依赖包,最终生成Dex文件和编译后的资源文件。

3、打包 :打包器(APK Packager)利用签名文件(KeyStore)和上一步编译过程中生成的Dex文件、编译后的资源文件打包成最终的APK文件。

再探构建

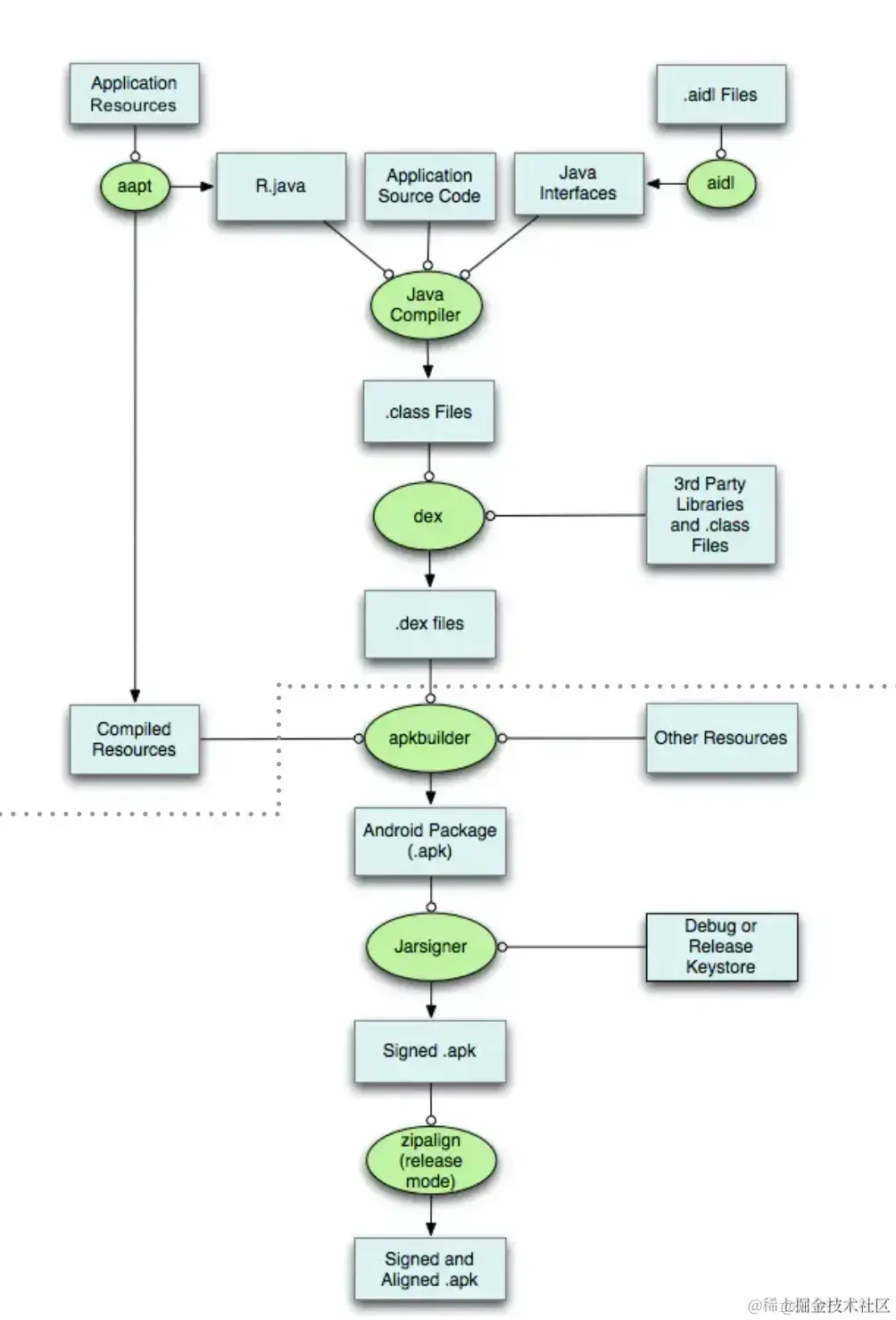
在上一步「初见构建」中,我们已经对APK打包的流程有了大致了解,接下来再详细一点。

方形:表示文件,椭圆:表示工具及操作)

上面这张图,显示了更为详细的构建流程。以虚线为界,前半部分描述了 编译流程 ,后半部分则描述了 打包流程

下面具体分析构建流,分为七步(其中编译1-4、打包5-7):

1、使用aapt工具,编译res/文件,生成编译后的二进制资源文件(.ap_文件)、R.java文件。(目前新版使用aapt2工具,R.java也替换成了R.jar)

2、使用aidl工具,根据aidl文件生成对应的Java接口文件

3、使用Java Compiler工具,Java Compiler(俗称javac)将R.java、项目中的代码、Aidl接口文件编译成.class文件。

4、使用dex工具,将上一步产生的.class文件和第三方依赖中的.class编译成.dex文件。(目前新版使用d8工具)

5、使用apkbuilder工具,将编译后的资源(.ap_文件)、dex文件及其他资源文件(例如:so文件、asset文件等),压缩成一个.apk文件。

6、使用Jarsigner工具,读取签名文件,对上一步中产生的apk文件进行签名,生成一个已签名的apk文件。

7、使用zipalign工具,对已签名的apk文件进行体积优化(只有v1签名才有这一步,v2签名的apk会在zipalign后签名被破坏)。

先休息3分钟,消化一下。

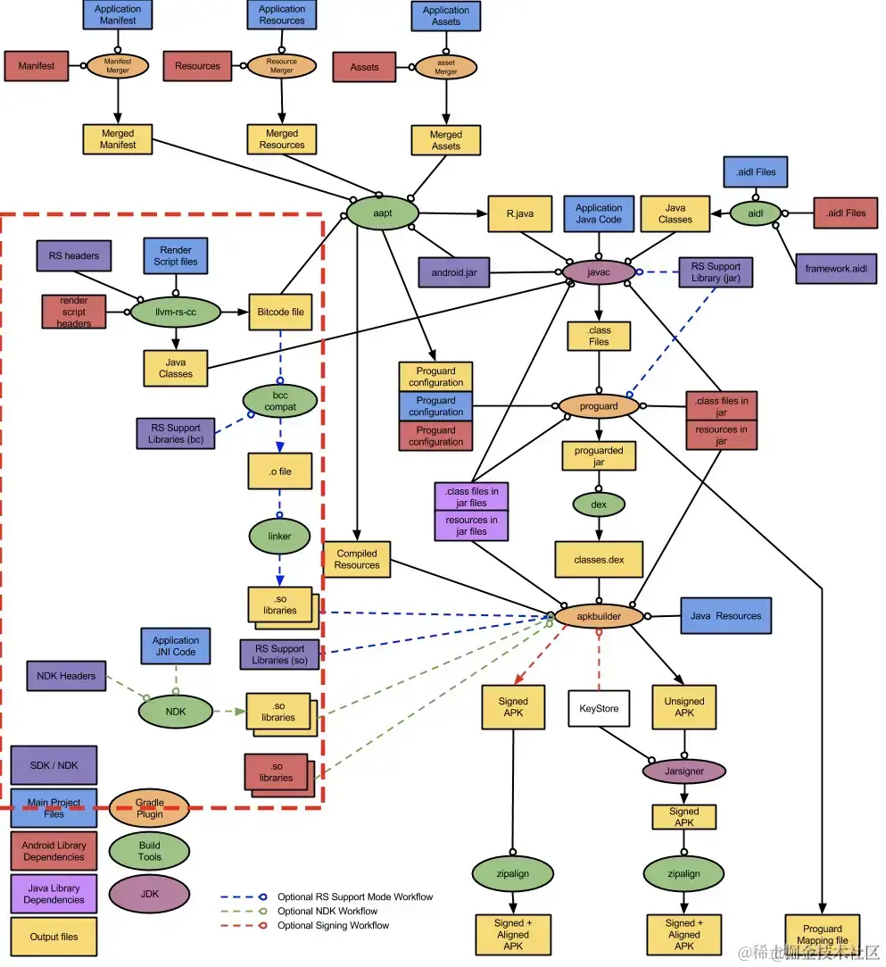
深入构建

准备深入构建流程,图片看似复杂,但是有看图技巧:

我们可以参照「再探构建」中所展示的图片来解读这张流程图。

以椭圆(工具及操作)为线索,按照之前说的构建流程来理解此图。aapt、aidl、javac、dex、apkbuilder Jarsigner、zipalign是不是很熟悉? 左边这一大块是关于Render Script、ndk编译的,我们暂时可以将其忽略(相信你读完本篇后不忽略的情况下,也可以自己分析了),只知道它提供.so文件和部分Java文件。

首先,看看左下角,椭圆操作分为三种:Gradle插件提供(由task完成)、Build工具提供、JDK自带

以aapt为例,深入分析更详细的构建流程:

在aapt之前,Gradle插件中的各类Merge类的Task会对Manifest、Res、Assets进行合并,这些被合并的资源可能来自于项目内部、android.jar、arr等第三方。这些合并后的文件作为输入文件,在经过appt编译后,编译后的资源文件、R.java文件,同时aapt也负责合并产生各类的混淆文件。

另外,在javac与dex操作之间多了一个proguard(混淆),proguard读取.class文件,生成混淆后的.class文件,交给dex(或d8)。

放弃构建

非常厉害,你对Android构建流程的了解已经超过了绝大部分的开发者(我猜的:-))。

不过离实践还差一点,想想当我们点击运行的时候gradle是怎么实现上述构建流程的? 当我们运行assembleRelease命令进行打包时,咦?这一串是啥玩意?对着上面分析的流程你就知道是啥玩意了。

解读版:

//以下两个task是预编译工作,暂不关心

Task :app:preBuild UP-TO-DATE Task :app:preReleaseBuild UP-TO-DATE

//aidl编译

Task :app:compileReleaseAidl NO-SOURCE

//生成BuildConfig文件

Task :app:generateReleaseBuildConfig

//编译Renderscrip,暂不关心(感兴趣的可以去探究Renderscrip)

Task :app:compileReleaseRenderscript NO-SOURCE //* Task :app:javaPreCompileRelease

//生成资源文件并合并

Task :app:generateReleaseResValues Task :app:generateReleaseResources Task :app:createReleaseCompatibleScreenManifests Task :app:extractDeepLinksRelease Task :app:processReleaseManifest Task :app:prepareLintJar UP-TO-DATE Task :app:checkReleaseDuplicateClasses Task :app:desugarReleaseFileDependencies Task :app:mergeReleaseResources

//产生build/intermediates/compile_and_runtime_not_namespaced_r_class_jar/release/R.jar文件

Task :app:processReleaseResources

//javac将java编译成Class文件

Task :app:compileReleaseJavaWithJavac

//将资源文件编译并生成resource.arsc文件,并放入.ap文件中(./app/build/intermediates/processed_res/release/out/resources-release.ap)

Task :app:compileReleaseSources

Task :app:lintVitalRelease

//dex工具将.class文件编程传.dex文件

Task :app:dexBuilderRelease

//合并非res/的资源文件及assets文件

Task :app:mergeExtDexRelease Task :app:mergeReleaseShaders Task :app:compileReleaseShaders NO-SOURCE Task :app:generateReleaseAssets UP-TO-DATE Task :app:mergeReleaseAssets Task :app:processReleaseJavaRes NO-SOURCE Task :app:collectReleaseDependencies Task :app:sdkReleaseDependencyData Task :app:mergeReleaseJniLibFolders Task :app:mergeReleaseNativeLibs Task :app:stripReleaseDebugSymbols NO-SOURCE Task :app:mergeReleaseJavaResource

//合并.dex文件

Task :app:mergeDexRelease

//将.dex文件、.ap_打包进以及非res资源文件打包进.apk文件中并签名

Task :app:packageRelease

////使用zipalign对apk进行体积优化

Task :app:assembleRelease 复制代码

说好的「放弃构建」,怎么还没放弃呢?了解到构建流程后,现在 放弃 自动构建apk,使用手动构建apk。步骤如下:

1、编译项目中的res资源文件(assets除外),生成对应二进制资源文件,并将这些二进制文件打包进res.zip文件中

$aapt2 compile -o build/res.zip --dir ./app/src/main/res 复制代码

2、将res.zip文件与sdk进行连接,生成.ap_文件(包含编译好的资源文件、manifest文件、arsc文件)和R.java文件,

aapt2linkbuild/res.zipIaapt2 link build/res.zip -I ANDROID_HOME/platforms/android-21/android.jar --java build --manifest ./app/src/main/AndroidManifest.xml -o build/app-debug.ap_ 复制代码

3、将java文件编译成.class文件

javacdbuildcpjavac -d build -cp ANDROID_HOME/platforms/android-21/android.jar com/*/.java 复制代码

4、将上一步中生成的.class文件编译成.dex文件

d8outputbuild/libd8 --output build/ --lib ANDROID_HOME/platforms/android-21/android.jar build/com/example/application/*.class 复制代码

5、使用zip命令打包第(2)步中的.ap_资源文件与第(4)步中的.dex文件,打包成一个未签名的apk

$zip -j build/app-debug.ap_ build/classes.dex 复制代码

6、修改.ap_为.apk,并使用apksigner对apk进行签名

$apksign -ks ~/.android/debug.keystore build/app-debug.apk 复制代码

有同学可能会有疑问,aapt、aidl、javac、dex、apkbuilder Jarsigner、zipalign这些工具和Gradle插件的task是什么关系呢?

答:Gradle插件自动化构建的过程,就是在Task中直接或间接地调用这些手动打包过程中使用的工具。

总结

至此APK的构建流程基本分析完毕,读者可以根据gradle插件的源码进一步了解gradle插件打包的具体操作。

可以在build.gradle文件中,写入如下代码,输出每个Task对应的类,然后查看Task的具体工作:

//build.gradle gradle.taskGraph.whenReady { it.allTasks.each { task -> println("Task Name : {task.name}") task.dependsOn.each{ t-> println "-----{t.class}" } //def outputFileStr = task.outputs.files.getAsPath(); //def inputFileStr = task.inputs.files.getAsPath() } }

dependencies { ... testImplementation "com.android.tools.build:gradle:4.0.0" ... }

原文链接:Android面试看这篇就够啦!