Git 与 Maven:企业级版本管理与版本控制规范设计

1,588 阅读6分钟

一、背景

当今,许多开发人员熟悉 GitFlow 工作流程,但往往忽略了 GitFlow 如何与 Maven 版本控制结合,尤其是在管理 snapshotrelease 版本时的最佳实践。本文旨在整合 GitFlow 工作流程与 Maven 版本管理,提出一个统一的企业级规范,以供开发人员参考。

GitFlow 是一种流行的分支管理模型,它定义了一套适用于软件开发的分支管理策略。然而,在 GitFlow 的基础上结合 Maven 版本控制,特别是在管理版本号中的 snapshotrelease 的过程中,需要更深入的理解和实践。

在本文中,我们将探讨如何在 GitFlow 工作流程中结合 Maven 版本控制,以实现更高效、更有条理的版本管理。

二、GitFlow

2.1、介绍

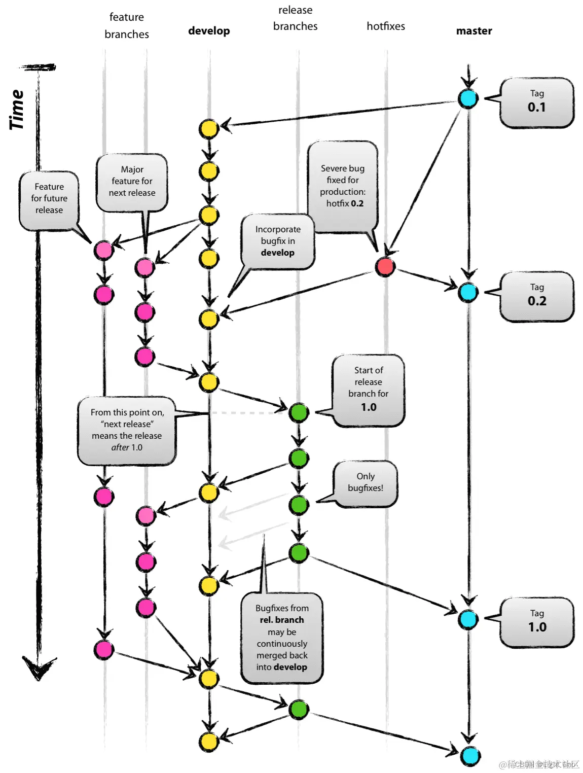
Gitflow 是一种基于 Git 版本控制系统的分支管理模型,旨在帮助团队更有效地管理项目的开发和发布流程。它提供了一种结构化的分支管理策略,以支持并行开发、功能开发、版本控制和发布管理,如下图:

在这里插入图片描述

2.2、主要特点

  1. 分支模型:

    1. 主要分支:

      1. master 分支:代表生产环境的稳定版本,只能接收已经经过测试并准备发布的代码。
      2. develop 分支:作为开发的主分支,包含了最新的开发代码,通常用于集成各个功能分支。
    2. 支持分支:

      1. feature 分支:用于开发新功能,通常从 develop 分支创建,完成后合并回 develop 分支。
      2. release 分支:用于发布准备,从 develop 分支创建,用于测试、修复缺陷和准备发布,最终合并回 master 和 develop 分支。
      3. hotfix 分支:用于紧急修复生产环境中的问题,从 master 分支创建,完成后合并回 master 和 develop 分支。
  2. 特点:

    1. 并行开发:允许团队并行开发多个功能,每个功能都有自己的独立分支。
    2. 版本控制:将开发、测试和发布过程清晰地区分开来,便于版本控制和管理。
    3. 稳定性:通过严格的分支策略和版本控制,保证了生产环境代码的稳定性和可靠性。

![ref1]

2.3、抽象模型图

在这里插入图片描述

2.4、注意事项

  1. 创建release分支的关键条件是:当develop(几乎)反映新发布的期望状态时。至少所有针对新版本的特性都必须在这个时间点被合并到开发中!
  2. 所有针对未来发行版[下个迭代]的特性可能都不需要提交,它们必须等到发行版分支被划分出来之后。
  3. 混淆点:混淆之处在于 Maven 中的 release 版本号和 Git 中的 release 分支并非完全相等。在 Maven 中,release 版本号代表着一个稳定的版本;而在 Git 中,release 分支通常是用于提测的分支,只有合并到 master 分支之后才会成为稳定版本。
  4. 因此,尽管 Maven 中的 release 版本号表示项目的稳定版本,但是 Git 中的 release 分支却更多地被用作为预发布或提测的环节。只有当 release 分支的代码合并到了 master 分支之后,代码才会成为最终的稳定版本。

三、Maven版本管理

3.1、介绍

Maven 是一个流行的项目管理和构建工具,它采用一种版本管理规范来管理项目的版本。Maven 版本管理涉及到管理项目的版本号、依赖和构建过程。

开发同学需要清晰区分版本管理(Version Management)和版本控制(Version Control)。版本管理指的是项目整体版本的演变过程管理,涵盖了版本号的分配、版本迭代和发布等方面。它主要关注项目整体发展历程的控制和管理。

版本控制(Version Control),则是指在软件开发过程中追踪和管理文件的变化,对这些变化进行记录和控制的过程【主要通过git】。它主要关注单个文件或代码的变更、追踪历史记录以及团队成员之间的协作与版本冲突解决。

3.2、版本管理规范

Maven 版本管理通常遵循以下几个方面:

  1. 版本号格式:通常使用 <主版本>.<次版本>.<修订版本>-<里程碑版本>的格式。例如,1.0.0-SNAPSHOT,其中:

    1. 主版本号表示 API 的兼容性变化。
    2. 次版本号表示向后兼容的功能性增强。
    3. 修订版本号表示对现有功能的小改动或 bug 修复。
    4. 里程碑版本号表示特定构建的唯一标识符,如 SNAPSHOT、RELEASE、beta 等。
  2. SNAPSHOT 版本:代表正在开发中的版本,是一个不稳定、未发布的版本。SNAPSHOT 版本在开发过程中允许持续更新和部署,通常用于持续开发和测试阶段。

  3. RELEASE版本:代表一个稳定的、可发布的版本。Release 版本是经过测试并被认为足够稳定的版本,不包含 SNAPSHOT 标识,可以发布和部署。

3.3、抽象模型图

在这里插入图片描述

3.3、注意事项

在 Maven 中,当版本号中包含 -SNAPSHOT 时,它代表的是开发中的版本,可能会发生变化,因此 Maven 在构建项目时会根据当前的时间戳动态生成一个唯一的版本号,这有助于标识快照版本的不同构建。每次构建快照版本时,Maven 会在生成的构件名称中包含时间戳。

举例来说,假设项目版本号为 1.0.0-SNAPSHOT,每次运行 mvn package 或其他构建命令时,Maven 将生成的构件名称类似于 project-1.0.0-20231123.091532-1.jar,其中 20231123.091532 是时间戳,1 是构建的序列号。这种构建命名方案确保了每个快照构建都有一个唯一的标识符。

相反,当版本号中没有 -SNAPSHOT(例如 1.0.02.1.3.RELEASE)时,Maven 认为这是一个发布(release)版本,这表示它是一个稳定的、不会变化的版本。在这种情况下,Maven 只会生成一个构件,并使用指定的版本号,而不会在构件名称中加入时间戳。

四、企业设计方案

4.1、主要特点

  • GitFlow:包括团队如何使用 Git 进行版本控制的最佳实践,例如分支策略、提交信息规范、代码审查流程等。
  • Maven 集成:如何结合 Maven 进行版本控制,讨论 SNAPSHOT 和 RELEASE 版本的管理,以及版本号的规范。
  • 标准开发流程 及 hotfix开发流程

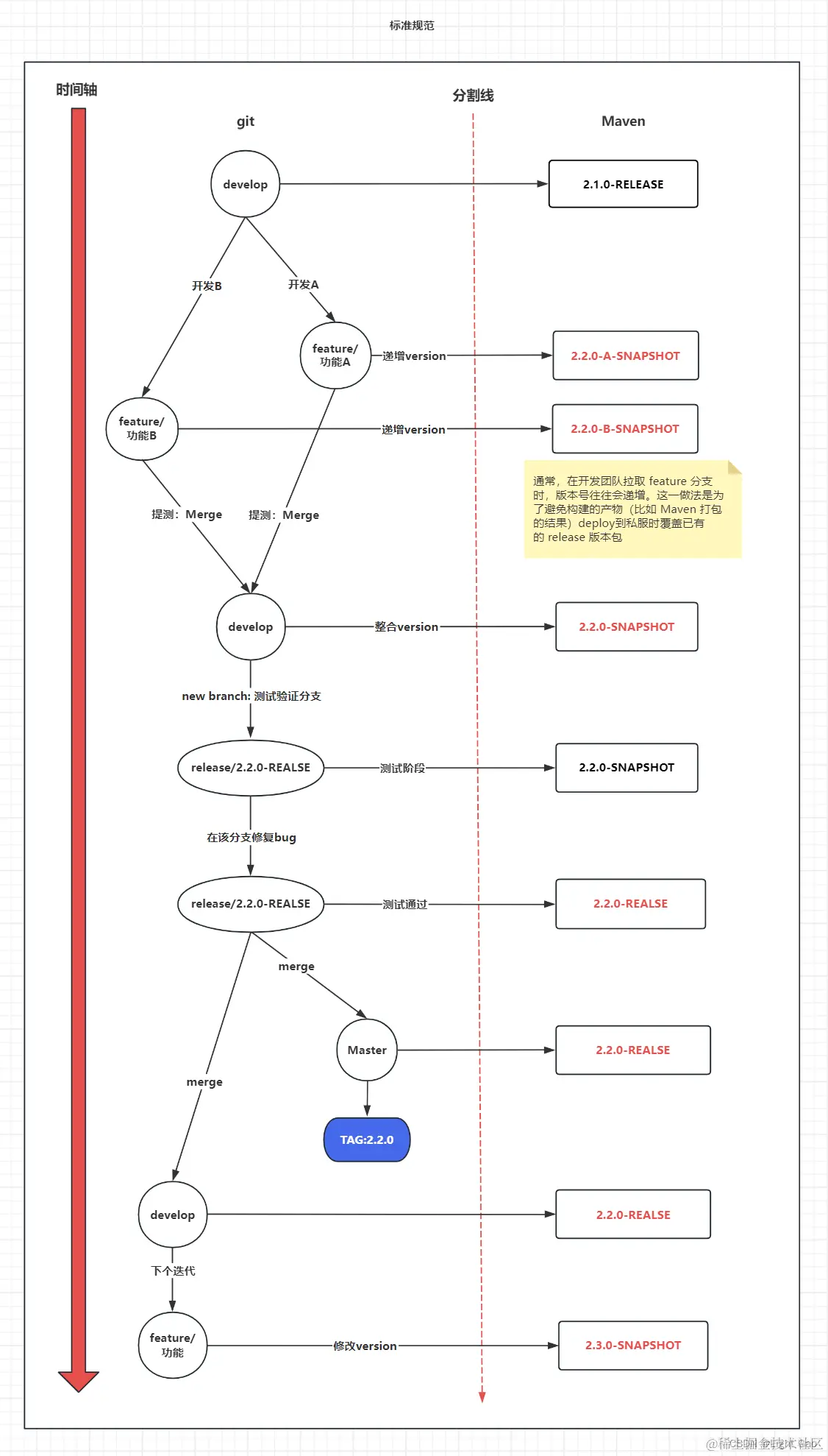
4.2、标准流程

![ref1]

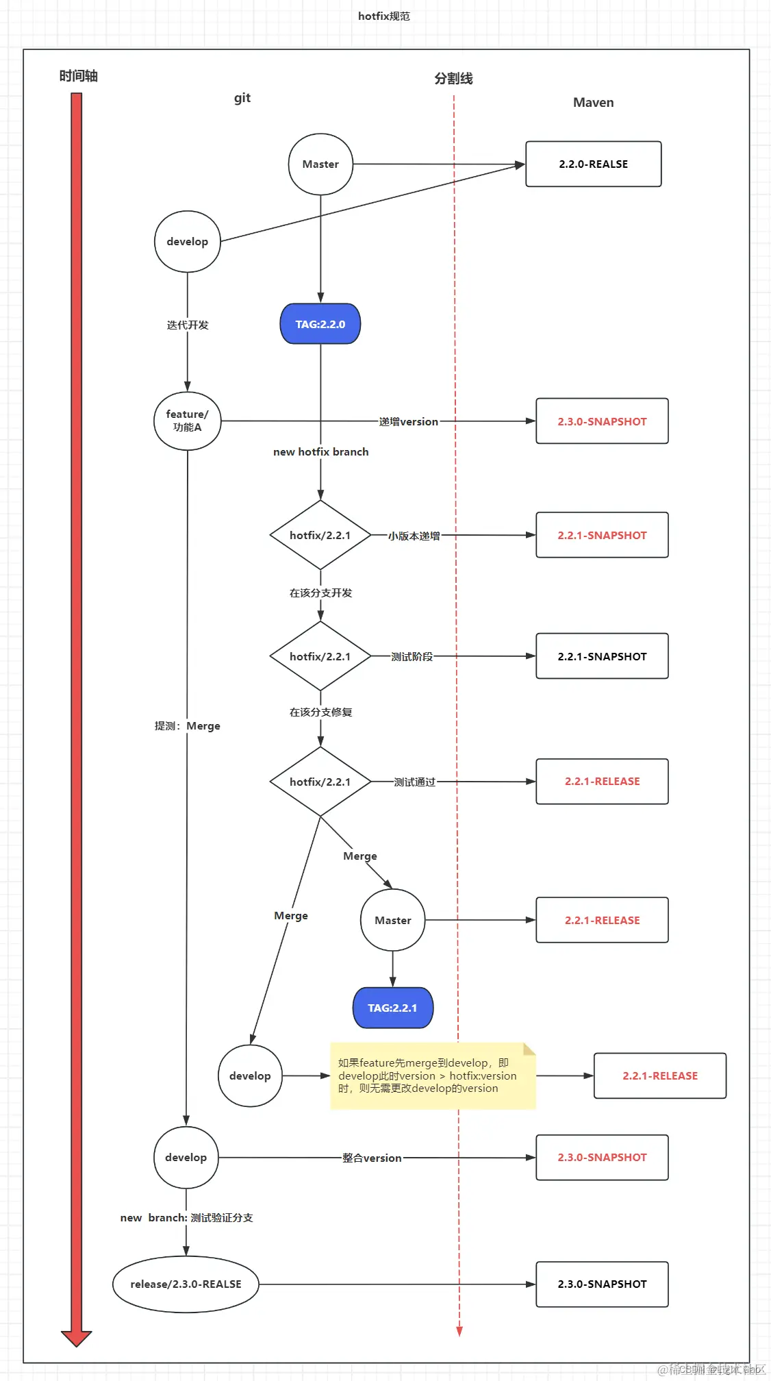
4.3、Hotfix流程

![ref1]

4.4、总结

通过结合 GitFlow 的分支管理和Maven 的项目构建和依赖管理,企业可以实现更可控、可追踪和可维护的代码管理方案,提高团队协作效率和代码质量。

五、相关文档