实例、构造函数、原型、原型对象、prototype、__proto__、原型链……

97 阅读1分钟

学习原型链和原型对象,不需要说太多话,只需要给你看看几张图,你自然就懂了。

  • prototype 表示原型对象
  • __proto__ 表示原型

实例、构造函数和原型对象

在这里插入图片描述

以 error 举例

图中的 error 表示 axios 抛出的一个错误对象(实例)。 在这里插入图片描述

宇宙的尽头是 null

Object.prototype.__proto__ === null

({}).__proto__.__proto__ === null

在这里插入图片描述

Function 与 Object

Function.prototype.__proto__ === Object.prototype

(function(){}).__proto__.__proto__ === Object.prototype

(() => {}).__proto__.__proto__ === Object.prototype

在这里插入图片描述

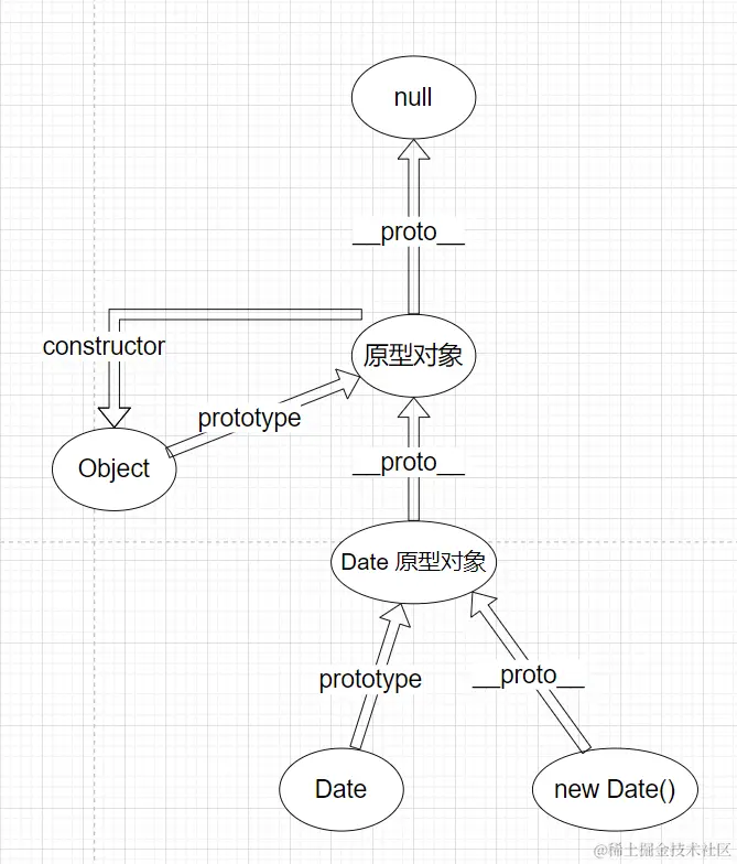
以 Date 为例,收尾!

(new Date()).__proto__ === Date.prototype

Date.prototype.__proto__ === Object.prototype

在这里插入图片描述

图片来源

来自我的 Github 仓库。图片使用 diagrams 生成的,你可以直接在我的基础上进行编辑。