防火墙
概述
- 防火墙(英语:Firewall)技术是通过有机结合各类用于安全管理与筛选的软件和硬件设备,帮助计算机网络于其内、外网之间构建一道相对隔绝的保护屏障,以保护用户资料与信息安全性的一种技术。
- 防火墙(Firewall)是一种隔离技术,使内网和外网分开,可以防止外部网络用户以非法手段通过外部网络进入内部网络,保护内网免受外部非法用户的侵入。
作用
- 防止因特网的危险传播到私有网络。
- 在网络内部保护大型机和重要的资源(如数据)。
- 控制内部网络的用户对外部网络的访问。
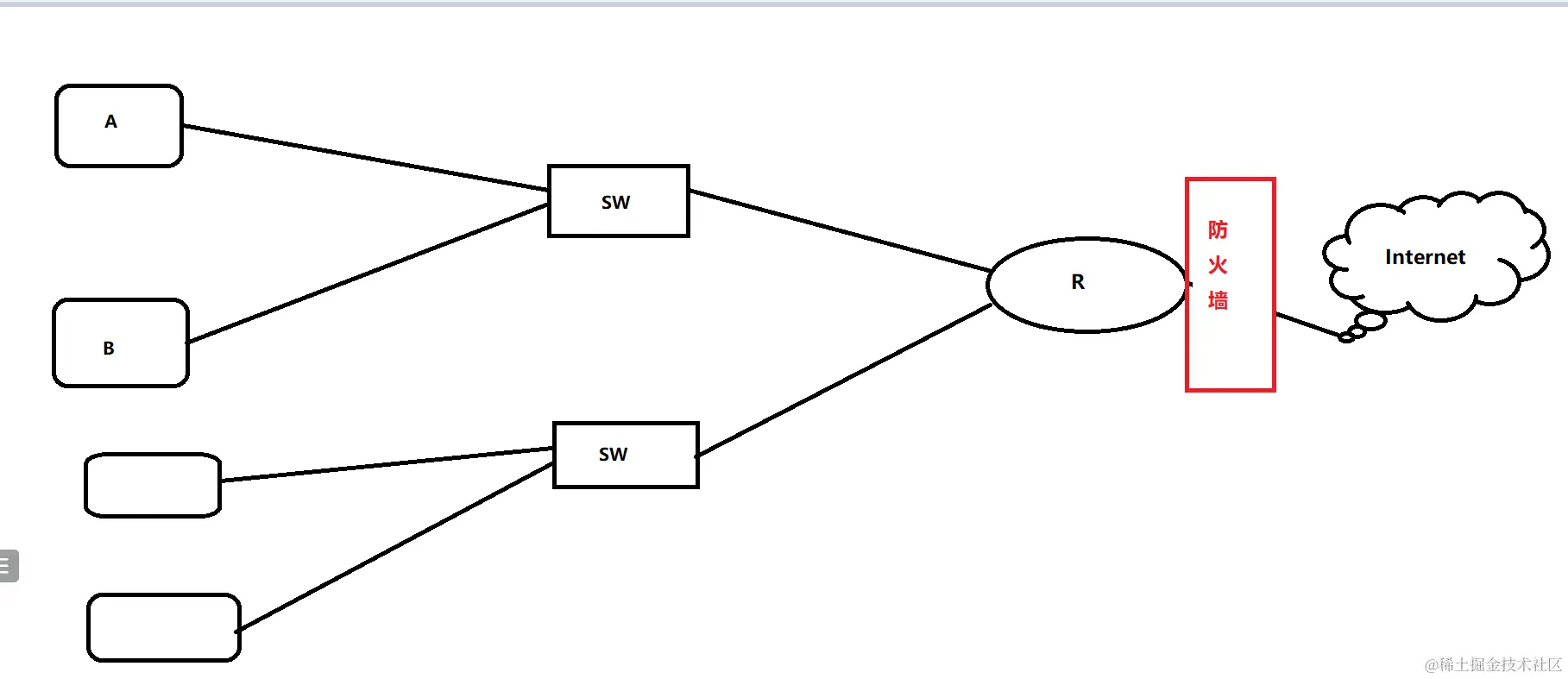
一般设置位置


常见防火墙
包过滤防火墙
- 根据数据包的第三层、四层(源IP、目标IP、源端口、目标端口)信息来判定数据包是放行还是拦截;
状态检测防火墙
- 为包过滤防火墙的升级版,在其基础上增加状态会话表,流量正常从防火墙放行后,该流量的建立的会话会被记录的状态会话表中,对使用相同会话信息的流量,防火墙会直接放行;
- 相对而言,状态检测防火墙效率比包过滤防火墙高;
web应用防火墙
- 具备基础防火墙功能以外,还增加针对web网站的防火墙功能,可以实现HTTP和HTTPS的流量分析;
防毒墙
多合一网关
- 具备基础防火墙功能以外,还增加防入侵检测、防病毒功能;
下一代防火墙
- 具备基础防火墙功能以外,还增加防入侵检测、防病毒、web防护功能;
- 一次拆包多次检测;