黑客笔记35:国内警方对暗网的介入程度

390 阅读2分钟

2019年7月,无锡警方破获了一起国内人员在暗网传播淫秽色情信息的网站,还抓到了人。早在2016年,北京网安总队侦破一起暗网儿童色情有关的案件,这据说是国内首次。

相比欧美,中国这边的动作其实是算比较晚的,美国联邦调查局在2013年甚至更早就已经开始打击暗网中的平台型组织,国内针对的更多是单一节点的。

1711524208408.png

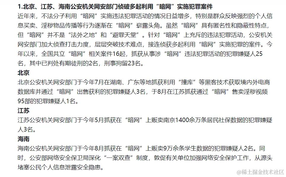
这也是2019年的警方侦办的一些暗网相关的案件,很多是和个人信息相关的,网安法出台以后,很多黑产转向了更加隐蔽的地方。

1711524825358.png

1-同一平台在暗网和大众互联网均存在的。

2-有海外警方合作的,例如信息溯源,资金溯源,人员排查等。

3-警方进行钓鱼活动,引导对方透露足够多的辅助信息,找出现实人物。

4-很多人的钱总归是要回到国内的,国内的各种实名制比海外厉害的多。

所以即使在暗网,也是有可能被各种办法确定发布信息的背后是谁。

公安部公布十起侵犯公民个人信息违法犯罪典型案件:【前四起都是暗网相关的】

www.gov.cn/xinwen/2020…

当然,与海外不同,国内能上暗网的用户都是很少数的,暗网上的中文网站也是相对少数的。一个类似的情况就是中国的telegram用户也是相对少数的存在,想要使用telegram需要手机先能使用国际互联网。

现在很多人用的手机都是没有经过刷机的国内厂商的安卓优化版本,其实大家在手机上安装使用了什么软件,厂商后台是很清晰的。

目前国内针对暗网监控的监控工具相比海外也没那么的多,但是其实这一块的内容还是很重要的,有的信息泄露不一定是以中文的形式,英文发布的也是很多的。现在针对telegram的监控都有,对暗网的监控需要更加关注,在百度学术上有关暗网的信息也很少,其实单独搜索"暗网"是没有结果的,联合其他关键词才行。

1711528955162.png

面向暗网 3.0 的信息监测分析系统:

gjcxcy.bjtu.edu.cn/UpLoadFileC…

如何溯源暗网上的相关信息这一点我们需要更多向海外公司和执法部门学习借鉴,形成完成的成熟的体系。