AndroidStudio之内层泄漏工具Profiler使用指南

473 阅读1分钟

前言

内层泄漏是Android开发无法避开的坑。除去面试经常问,实际项目中也必须要解决内层泄漏问题,查到了内层泄漏原因,以后写代码就知道怎么避坑了。

步骤

1.用Android Studio打开当前应用项目,连接手机,打开当前项目App;

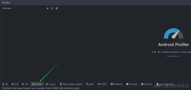
2.点击Android Studio左下角底部按钮,出现以下界面;

3.开启一个新的分析会话(start a new profiling session),根据包名引入你手机目前运行进行分析的app;

4.开启完成,已连接。此时正常使用你的App功能,把可能出现内层泄漏的模块测试一下;

5.测试完成,选择MEMORY,选择_capture_ _heap dump,_然后点击record。记录下你的测试的内层泄漏日志(日志也可以下载下来hprof文件);

6.第5步生成内层泄漏日志之后,后面会显示内层泄漏个数和方法列表。如果Leaks的数目不是0,就会出现内层泄漏个数并显示黄色叹号。这个时候找到下方显示黄色叹号的方法类。右键找到对应references方法。再根据references对应的类名,找到在项目中调用它的地方。然后就找到内层泄漏的地方啦。

结尾

除了AS自带的Profiler工具,还可以引用leakcanary工具,只需要在应用的gradle中debugImplementation它即可:

debugImplementation 'com.squareup.leakcanary:leakcanary-android:2.9.1'

👀关注公众号:Android老皮!!!欢迎大家来找我探讨交流👀