概念
每个Vue组件实例被创建后都会经过一系列初始化操作,比如:数据观测、模板编译,挂载实例到Dom上,以及数据变化之后更新DOM,这个运行过程叫做生命周期钩子函数,以方便用户在特定阶段加入自己的代码。
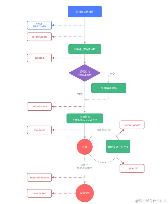
Vue的生命周期分为八个阶段:创建前后,挂载前后,更新前后,销毁前后,以及一些特殊场景的生命周期(activated等),Vue3中新增了三个用于调试的生命周期。
| Vue2 | Vue3 | 描述 |
|---|---|---|
| beforeCreated | beforeCreated | 组件实例创建前 |
| created | created | 组件实例完全创建后 |
| beforeMount | beforeMount | 组件挂载前 |
| mounted | mounted | 组件挂载到实例上之后 |
| beforeUpdate | beforeUpdate | 组件数据发生变化,更新之前 |
| updated | updated | 组件数据更新之后 |
| beforeDestroy | beforeUnmounted | 组件实例销毁之前 |
| destroyed | unmounted | 组件实例销毁之后 |
| activated | activated | keep-alive缓存的组件激活时 |
| deactivated | deactivated | keep-alive缓存的组件停用时调用 |
| errorCaptured | errorCaptured | 捕获来自子孙组件的错误时被调用 |
| - | renderTracked | 调试钩子,响应式依赖被收集时调用 |
| - | renderTriggered | 调试钩子,响应式依赖被触发时调用 |
| - | serverPrefetch | ssr only,组件实例在服务器上被渲染前调用 |
生命周期图变化
setup在beforeCreate之前执行
生命周期所做的事情
- beforeCreate:通常用于插件开发中执行一些初始化任务
- created:组件初始化完毕,可以访问所有data数据,获取接口数据等
- beforeMount:组件挂载前
- mounted:DOM已经创建,可以访问数据和DOM元素;访问子组件等
- beforeUpdate:此时视图层还没有更新,可以获取更新前各种状态
- updated:完成视图层更新,此时,所有的状态都是最新的
- beforeUnmounted:实例被销毁前调用,可以用于清除一些定时器以及订阅的取消
- unmounted:销毁组件实例,可以清理该组件与其他组件实例的连接,解绑它的全部指令以及事件监听器
为什么setup中没有beforeCreate和created
在Vue3中composition api,setup函数就相当于执行beforeCreate和created,从生命周期图中,可以看出setup执行是先于beforeCreate和crated的,我们使用钩子函数就是为了在前面先把这些东西预设埋下,在setup函数中,组件实例就已经被创建完成了,那么滞后的这两个钩子也就没有必要再使用了,没有任何意义。beforeCreate和created是options Api特有的,Vue3为了兼容Vue2也是把这两个钩子函数暴露出来了。