AudioRenderer开发音频播放功能(ArkTS)

124 阅读5分钟

开发指导

使用AudioRenderer播放音频涉及到AudioRenderer实例的创建、音频渲染参数的配置、渲染的开始与停止、资源的释放等。本开发指导将以一次渲染音频数据的过程为例,向开发者讲解如何使用AudioRenderer进行音频渲染,建议搭配AudioRenderer的API说明阅读。

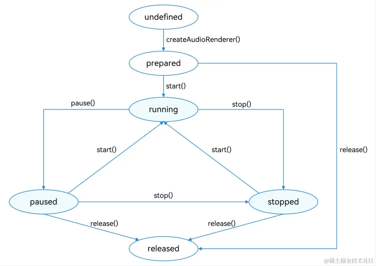
下图展示了AudioRenderer的状态变化,在创建实例后,调用对应的方法可以进入指定的状态实现对应的行为。需要注意的是在确定的状态执行不合适的方法可能导致AudioRenderer发生错误,建议开发者在调用状态转换的方法前进行状态检查,避免程序运行产生预期以外的结果。

为保证UI线程不被阻塞,大部分AudioRenderer调用都是异步的。对于每个API均提供了callback函数和Promise函数,以下示例均采用callback函数。

图1 AudioRenderer状态变化示意图

img

在进行应用开发的过程中,建议开发者通过on('stateChange')方法订阅AudioRenderer的状态变更。因为针对AudioRenderer的某些操作,仅在音频播放器在固定状态时才能执行。如果应用在音频播放器处于错误状态时执行操作,系统可能会抛出异常或生成其他未定义的行为。

  • prepared状态: 通过调用createAudioRenderer()方法进入到该状态。
  • running状态: 正在进行音频数据播放,可以在prepared状态通过调用start()方法进入此状态,也可以在paused状态和stopped状态通过调用start()方法进入此状态。
  • paused状态: 在running状态可以通过调用pause()方法暂停音频数据的播放并进入paused状态,暂停播放之后可以通过调用start()方法继续音频数据播放。
  • stopped状态: 在paused/running状态可以通过stop()方法停止音频数据的播放。
  • released状态: 在prepared、paused、stopped等状态,用户均可通过release()方法释放掉所有占用的硬件和软件资源,并且不会再进入到其他的任何一种状态了。

开发步骤及注意事项

  1. 配置音频渲染参数并创建AudioRenderer实例,音频渲染参数的详细信息可以查看AudioRendererOptions
import audio from '@ohos.multimedia.audio';

let audioStreamInfo: audio.AudioStreamInfo = {
  samplingRate: audio.AudioSamplingRate.SAMPLE_RATE_44100,
  channels: audio.AudioChannel.CHANNEL_1,
  sampleFormat: audio.AudioSampleFormat.SAMPLE_FORMAT_S16LE,
  encodingType: audio.AudioEncodingType.ENCODING_TYPE_RAW
};

let audioRendererInfo: audio.AudioRendererInfo = {
  usage: audio.StreamUsage.STREAM_USAGE_VOICE_COMMUNICATION,
  rendererFlags: 0
};

let audioRendererOptions: audio.AudioRendererOptions = {
  streamInfo: audioStreamInfo,
  rendererInfo: audioRendererInfo
};

audio.createAudioRenderer(audioRendererOptions, (err, data) => {
  if (err) {
    console.error(`Invoke createAudioRenderer failed, code is ${err.code}, message is ${err.message}`);
    return;
  } else {
    console.info('Invoke createAudioRenderer succeeded.');
    let audioRenderer = data;
  }
});
  1. 调用start()方法进入running状态,开始渲染音频。
import { BusinessError } from '@ohos.base';

audioRenderer.start((err: BusinessError) => {
  if (err) {
    console.error(`Renderer start failed, code is ${err.code}, message is ${err.message}`);
  } else {
    console.info('Renderer start success.');
  }
});
  1. 指定待渲染文件地址,打开文件调用write()方法向缓冲区持续写入音频数据进行渲染播放。如果需要对音频数据进行处理以实现个性化的播放,在写入之前操作即可。
import fs from '@ohos.file.fs';

let context = getContext(this);
async function read() {
  const bufferSize: number = await audioRenderer.getBufferSize();
  let path = context.filesDir;
  
  const filePath = path + '/voice_call_data.wav';
  let file: fs.File = fs.openSync(filePath, fs.OpenMode.READ_ONLY);
  let buf = new ArrayBuffer(bufferSize);
  let readsize: number = await fs.read(file.fd, buf);
  let writeSize: number = await audioRenderer.write(buf);
}
  1. 调用stop()方法停止渲染。
import { BusinessError } from '@ohos.base';

audioRenderer.stop((err: BusinessError) => {
  if (err) {
    console.error(`Renderer stop failed, code is ${err.code}, message is ${err.message}`);
  } else {
    console.info('Renderer stopped.');
  }
});
  1. 调用release()方法销毁实例,释放资源。
import { BusinessError } from '@ohos.base';

audioRenderer.release((err: BusinessError) => {
  if (err) {
    console.error(`Renderer release failed, code is ${err.code}, message is ${err.message}`);
  } else {
    console.info('Renderer released.');
  } 
});

完整示例

下面展示了使用AudioRenderer渲染音频文件的示例代码。

import audio from '@ohos.multimedia.audio';
import fs from '@ohos.file.fs';

const TAG = 'AudioRendererDemo';

let context = getContext(this);
let renderModel: audio.AudioRenderer | undefined = undefined;
let audioStreamInfo: audio.AudioStreamInfo = {
  samplingRate: audio.AudioSamplingRate.SAMPLE_RATE_48000, // 采样率
  channels: audio.AudioChannel.CHANNEL_2, // 通道
  sampleFormat: audio.AudioSampleFormat.SAMPLE_FORMAT_S16LE, // 采样格式
  encodingType: audio.AudioEncodingType.ENCODING_TYPE_RAW // 编码格式
}
let audioRendererInfo: audio.AudioRendererInfo = {
  usage: audio.StreamUsage.STREAM_USAGE_MUSIC, // 音频流使用类型
  rendererFlags: 0 // 音频渲染器标志
}
let audioRendererOptions: audio.AudioRendererOptions = {
  streamInfo: audioStreamInfo,
  rendererInfo: audioRendererInfo
}

// 初始化,创建实例,设置监听事件
async function init() {
  audio.createAudioRenderer(audioRendererOptions, (err, renderer) => { // 创建AudioRenderer实例
    if (!err) {
      console.info(`${TAG}: creating AudioRenderer success`);
      renderModel = renderer;
      if (renderModel !== undefined) {
        (renderModel as audio.AudioRenderer).on('stateChange', (state: audio.AudioState) => { // 设置监听事件,当转换到指定的状态时触发回调
          if (state == 2) {
            console.info('audio renderer state is: STATE_RUNNING');
          }
        });
        (renderModel as audio.AudioRenderer).on('markReach', 1000, (position: number) => { // 订阅markReach事件,当渲染的帧数达到1000帧时触发回调
          if (position == 1000) {
            console.info('ON Triggered successfully');
          }
        });
      }
    } else {
      console.info(`${TAG}: creating AudioRenderer failed, error: ${err.message}`);
    }
  });
}

// 开始一次音频渲染
async function start() {
  if (renderModel !== undefined) {
    let stateGroup = [audio.AudioState.STATE_PREPARED, audio.AudioState.STATE_PAUSED, audio.AudioState.STATE_STOPPED];
    if (stateGroup.indexOf((renderModel as audio.AudioRenderer).state.valueOf()) === -1) { // 当且仅当状态为prepared、paused和stopped之一时才能启动渲染
      console.error(TAG + 'start failed');
      return;
    }
    await (renderModel as audio.AudioRenderer).start(); // 启动渲染
    
    const bufferSize = await (renderModel as audio.AudioRenderer).getBufferSize();
    
    let path = context.filesDir;
    const filePath = path + '/test.wav'; // 使用沙箱路径获取文件,实际路径为/data/storage/el2/base/haps/entry/files/test.wav
    
    let file = fs.openSync(filePath, fs.OpenMode.READ_ONLY);
    let stat = await fs.stat(filePath);
    let buf = new ArrayBuffer(bufferSize);
    let len = stat.size % bufferSize === 0 ? Math.floor(stat.size / bufferSize) : Math.floor(stat.size / bufferSize + 1);
    class Options {
      offset: number = 0;
      length: number = 0
    }
    for (let i = 0; i < len; i++) {
      let options: Options = {
        offset: i * bufferSize,
        length: bufferSize
      };
      let readsize = await fs.read(file.fd, buf, options);
      
      // buf是要写入缓冲区的音频数据,在调用AudioRenderer.write()方法前可以进行音频数据的预处理,实现个性化的音频播放功能,AudioRenderer会读出写入缓冲区的音频数据进行渲染
      
      let writeSize: number = await (renderModel as audio.AudioRenderer).write(buf);
        if ((renderModel as audio.AudioRenderer).state.valueOf() === audio.AudioState.STATE_RELEASED) { // 如果渲染器状态为released,关闭资源
        fs.close(file);
      }
      if ((renderModel as audio.AudioRenderer).state.valueOf() === audio.AudioState.STATE_RUNNING) {
        if (i === len - 1) { // 如果音频文件已经被读取完,停止渲染
          fs.close(file);
          await (renderModel as audio.AudioRenderer).stop();
        }
      }
    }
  }
}

// 暂停渲染
async function pause() {
  if (renderModel !== undefined) {
    // 只有渲染器状态为running的时候才能暂停
    if ((renderModel as audio.AudioRenderer).state.valueOf() !== audio.AudioState.STATE_RUNNING) {
      console.info('Renderer is not running');
      return;
    }
    await (renderModel as audio.AudioRenderer).pause(); // 暂停渲染
    if ((renderModel as audio.AudioRenderer).state.valueOf() === audio.AudioState.STATE_PAUSED) {
      console.info('Renderer is paused.');
    } else {
      console.error('Pausing renderer failed.');
    }
  }
}

// 停止渲染
async function stop() {
  if (renderModel !== undefined) {
    // 只有渲染器状态为running或paused的时候才可以停止
    if ((renderModel as audio.AudioRenderer).state.valueOf() !== audio.AudioState.STATE_RUNNING && (renderModel as audio.AudioRenderer).state.valueOf() !== audio.AudioState.STATE_PAUSED) {
      console.info('Renderer is not running or paused.');
      return;
    }
    await (renderModel as audio.AudioRenderer).stop(); // 停止渲染
    if ((renderModel as audio.AudioRenderer).state.valueOf() === audio.AudioState.STATE_STOPPED) {
      console.info('Renderer stopped.');
    } else {
      console.error('Stopping renderer failed.');
    }
  }
}

// 销毁实例,释放资源
async function release() {
  if (renderModel !== undefined) {
    // 渲染器状态不是released状态,才能release
    if (renderModel.state.valueOf() === audio.AudioState.STATE_RELEASED) {
      console.info('Renderer already released');
      return;
    }
    await renderModel.release(); // 释放资源
    if (renderModel.state.valueOf() === audio.AudioState.STATE_RELEASED) {
      console.info('Renderer released');
    } else {
      console.error('Renderer release failed.');
    }
  }
}

当同优先级或高优先级音频流要使用输出设备时,当前音频流会被中断,应用可以自行响应中断事件并做出处理。具体的音频并发处理方式可参考多音频播放的并发策略