react中key的作用

71 阅读3分钟

react中key的作用是:在diff算法中判断元素是最新创建的还是被移动来的,从而减少不必要的diff,也就是为了提高diff同级比较的效率,避免原地复用带来的副作用;key是react用来追踪列表的元素被修改,被添加或者是被删除的标识。## react的key有什么用

作用

跟Vue一样,React 也存在diff算法,而元素key属性的作用是用于判断元素是新创建的还是被移动的元素,从而减少不必要的Diff

在react的diff算法中react会借助元素的key来判断该元素是最新创建的还是被移动而来的,从而减少不必要的元素渲染。除此之外,react还要根据key来判断元素与本地状态的关联关系

简单的来说就是为了提高diff的同级比较的效率,避免原地复用带来的副作用,

vue和react本身都是采用diff的算法vue采用的是更为细粒的更新组件方式,即是给每一个属性绑定监听,

react采用的是自顶而下的更新策略,每次小的改动都会生成一个全新的的vdom,从而进行diff,如果不写key,就会发生本来应该更新却没有更新

key是什么

key是react用来追踪哪些列表的元素被修改,被添加或者是被删除的辅助标示。在开发过程中我们需要保证某个元素的key在其同级元素中具有唯一性。

如果列表数据渲染中,在数据后面插入一条数据,key作用并不大,如下:

this.state = {
    numbers:[111,222,333]
}

insertMovie() {
    const newMovies = [...this.state.numbers, 444];
    this.setState({movies: newMovies })
}
<ul>
    {
        this.state.movies.map((item, index) => {
            return <li>{item}</li>
        })
    }
</ul>

前面的元素在diff算法中,前面的元素由于是完全相同的,并不会产生删除创建操作,在最后一个比较的时候,则需要插入到新的DOM树中

因此,在这种情况下,元素有无key属性意义并不大

下面再来看看在前面插入数据时,使用key与不使用key的区别:

insertMovie() {
    const newMovies = [000 ,...this.state.numbers];
    this.setState({
        movies: newMovies
    })
}

当拥有key的时候,react根据key属性匹配原有树上的子元素以及最新树上的子元素,像上述情况只需要将000元素插入到最前面位置

当没有key的时候,所有的li标签都需要进行修改

同样,并不是拥有key值代表性能越高,如果说只是文本内容改变了,不写key反而性能和效率更高

主要是因为不写key是将所有的文本内容替换一下,节点不会发生变化

而写key则涉及到了节点的增和删,发现旧key不存在了,则将其删除,新key在之前没有,则插入,这就增加性能的开销

总结

良好使用key属性是性能优化的非常关键的一步,注意事项为:

key 应该是唯一的

key不要使用随机值(随机数在下一次 render 时,会重新生成一个数字)

避免使用 index 作为 key

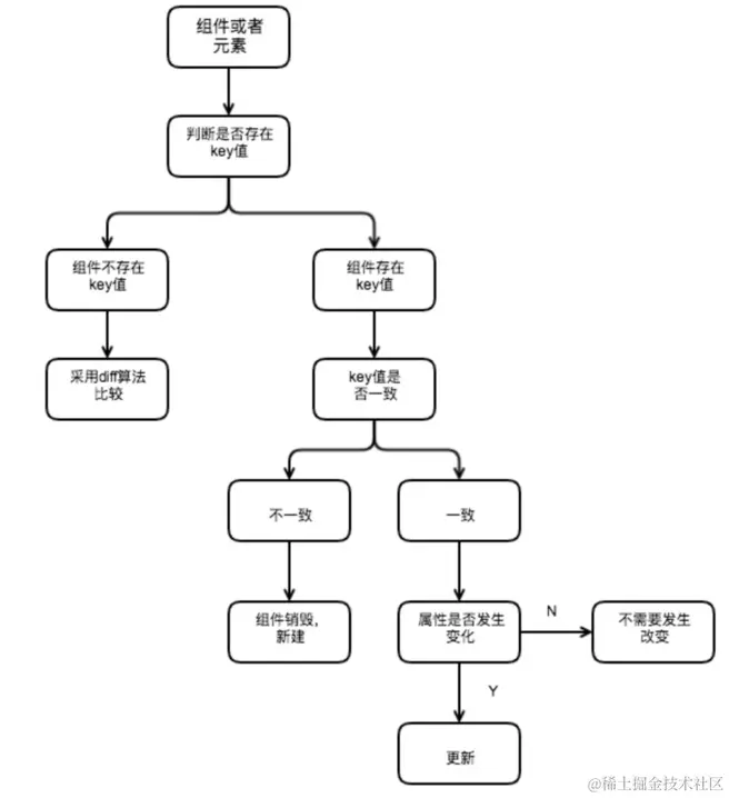
react判断key的流程具体如下图:

1650512009870620.png