一文带你完整了解Go语言IO基础库

1,404 阅读15分钟

作者 | 百度小程序团队

导读 introduction

对于刚接触Golang学习的同学,估计比较难掌握的知识点之一就是文件IO处理,光在基础库里会发现 golang除了io包提供文件处理外,os包,http包,embed包都有提供类似的处理,由于Golang的继承表达采用的是隐式的表达, 所以他们之间有什么关系?能否相互转换处理?是非常难一眼看出来的。本文就帮大家完整地梳理一下这些io相关的基础库,希望可以帮到大家。

全文4607字,预计阅读时间10分钟。

01 IO库

首先来看一下golang最基础的IO库,包名为"io",  它包括两大部分功能:

第一部分定义了最基本的流操作接口,包括Writer, Reader, Seeker, Closer这几个以及相关的组合接口。分别表达写入,读取, 偏移读和关闭操作处理。

全局类图以及关系如下,方便大家更直观的理解:

image.png

以下对接口进行了源码摘取并进行中文注释:

/*
Reader 是包装基本 Read 方法的接口。

Read 将最多 len(p) 个字节读取到 p 中。它返回读取的字节数 (0 <= n <= len(p)) 以及遇到的任何错误。即使 Read 返回 n < len(p),它也可能在调用期间使用所有 p 作为暂存空间。如果某些数据可用,但不是 len(p) 个字节,则 Read 通常会返回可用数据,而不是等待更多数据。

当 Read 在成功读取 n > 0 字节后遇到错误或文件结束条件时,它返回读取的字节数。它可能会从同一调用返回(非零)错误,或从后续调用返回错误(且 n == 0)。这种一般情况的一个实例是,在输入流末尾返回非零字节数的 Reader 可能返回 err == EOF 或 err == nil。下一次读取应返回 0、EOF。

在考虑错误 err 之前,调用者应始终处理返回的 n > 0 字节。这样做可以正确处理读取一些字节后发生的 I/O 错误以及允许的 EOF 行为。

如果 len(p) == 0,Read 应始终返回 n == 0。如果已知某些错误条件(例如 EOF),则可能会返回非零错误。

不鼓励 Read 的实现返回带有 nil 错误的零字节计数,除非 len(p) == 0 时。调用者应将返回 0nil 视为表示没有发生任何事情;特别是它不指示 EOF。
*/
type Writer interface {
    Write(p []byte) (n int, err error)
}
/*
Writer 是包装基本 Write 方法的接口。

Write 将 p 中的 len(p) 个字节写入底层数据流。它返回从 p (0 <= n <= len(p)) 写入的字节数以及遇到的导致写入提前停止的任何错误。如果 Write 返回 n < len(p),则必须返回非零错误。写入不得修改切片数据,即使是暂时的。
*/
type Reader interface {
    Read(p []byte) (n int, err error)
}
/*
Seeker 是包装基本 Seek 方法的接口。

Seek 将下一次读取或写入的偏移量设置为 offset,根据从何处解释:SeekStart表示相对于文件开头, SeekCurrent表示相对于当前偏移量, SeekEnd表示相对于结尾(例如,offset = - 2 指定文件的倒数第二个字节)。Seek 返回相对于文件开头的新偏移量或错误(如果有)。

寻找文件开始之前的偏移量是错误的。可以允许寻求任何正偏移量,但如果新偏移量超过底层对象的大小,则后续 I/O 操作的行为取决于实现。
*/
type Seeker interface {
    Seek(offset int64, whence int) (int64, error)
}
/*
Closer 是包装基本 Close 方法的接口。

第一次调用后 Close 的行为未定义。具体的实现可能会记录它们自己的行为。
*/
type Closer interface {
    Close() error
}

在基本的接口外, io库还提供了一些扩展的读写处理能力的接口定义,以提升更便捷的使用:

  • 读相关的定义包括:ReaderAt, RuneReader, RuneScanner, ByteReader, ByteScanner, ReaderFrom

全局类图以及关系如下, 方便大家更直观的理解:

image.png

以下对接口进行了源码摘取并进行中文注释:

/*
ReaderAt 是包装基本 ReadAt 方法的接口。

ReadAt 从底层输入源中的偏移量 off 处开始将 len(p) 个字节读取到 p 中。它返回读取的字节数 (0 <= n <= len(p)) 以及遇到的任何错误。

当 ReadAt 返回 n < len(p) 时,它返回一个非零错误,解释为什么没有返回更多字节。在这方面,ReadAt比Read更严格。

即使 ReadAt 返回 n < len(p),它也可能在调用期间使用所有 p 作为暂存空间。如果某些数据可用但不是 len(p) 个字节,则 ReadAt 会阻塞,直到所有数据可用或发生错误。在这方面,ReadAt 与 Read 不同。

如果 ReadAt 返回的 n = len(p) 字节位于输入源的末尾,则 ReadAt 可能返回 err == EOF 或 err == nil。

如果 ReadAt 正在从具有寻道偏移的输入源读取,则 ReadAt 不应影响底层寻道偏移,也不会受其影响。

ReadAt 的客户端可以在同一输入源上执行并行 ReadAt 调用。
*/
type ReaderAt interface {
    ReadAt(p []byte, off int64) (n int, err error)
}
/*
RuneReader 是包装 ReadRune 方法的接口。

ReadRune 读取单个编码的 Unicode 字符并返回符文及其大小(以字节为单位)。如果没有可用的字符,则会设置 err。
*/
type RuneReader interface {
    ReadRune() (r rune, size int, err error)
}
/*
ByteReader 是包装 ReadByte 方法的接口。

ReadByte 读取并返回输入中的下一个字节或遇到的任何错误。如果 ReadByte 返回错误,则表示没有消耗输入字节,并且返回的字节值未定义。

ReadByte 为逐字节处理提供了高效的接口。未实现 ByteReader 的 Reader可以使用 bufio.NewReader 进行包装以添加此方法。
*/
type ByteReader interface {
    ReadByte() (byte, error)
}
/*
ReaderFrom 是包装 ReadFrom 方法的接口。

ReadFrom 从 r 读取数据,直到 EOF 或出现错误。返回值n是读取的字节数。读取期间遇到的除 EOF 之外的任何错误也会返回。

Copy函数使用ReaderFrom (如果可用)。
*/
type ReaderFrom interface {
    ReadFrom(r Reader) (n int64, err error)
}
  • 写相关的定义包括:WriterAt, WriterTo, StringWriter等

全局类图以及关系如下, 方便大家更直观的理解:

image.png

以下对接口进行了源码摘取并进行中文注释:

/*
WriterAt 是包装基本 WriteAt 方法的接口。

WriteAt 将 p 中的 len(p) 个字节写入偏移量为 off 的基础数据流。它返回从 p (0 <= n <= len(p)) 写入的字节数以及遇到的导致写入提前停止的任何错误。如果 WriteAt 返回 n < len(p),则它必须返回非零错误。

如果 WriteAt 正在写入具有查找偏移量的目标,则 WriteAt 不应影响底层查找偏移量,也不会受其影响。

如果范围不重叠,WriteAt 的客户端可以在同一目标上执行并行 WriteAt 调用。

实现不得保留 p。
*/
type WriterAt interface {
    WriteAt(p []byte, off int64) (n int, err error)
}
/*
WriterTo 是包装 WriteTo 方法的接口。

WriteTo 将数据写入 w,直到没有更多数据可写入或发生错误时。返回值n是写入的字节数。写入期间遇到的任何错误也会返回。

Copy 函数使用 WriterTo(如果可用)。
*/
type WriterTo interface {
    WriteTo(w Writer) (n int64, err error)
}
/*
StringWriter 是包装 WriteString 方法的接口。
*/
type StringWriter interface {
    WriteString(s string) (n int, err error)
}

io库还提供了很实用的工具方法,整理如下:

Copy:

func Copy(dst Writer, src Reader) (written int64, err error)

△注:将副本从 src 复制到 dst,直到 src 达到 EOF 或发生错误。它返回复制的字节数以及复制时遇到的第一个错误(如果有)。 成功的 Copy 返回 err == nil,而不是 err == EOF。因为 Copy 被定义为从 src 读取直到 EOF,所以它不会将 Read 中的 EOF 视为要报告的错误。 如果 src 实现_WriterTo_,则通过调用 src.WriteTo(dst) 实现复制。否则,如果 dst 实现了ReaderFrom,则通过调用 dst.ReadFrom(src) 来实现复制。


CopyBuffer:

func CopyBuffer(dst Writer, src Reader, buf []byte) (written int64, err error)

△注:CopyBuffer 与 Copy 相同,只是它分阶段遍历提供的缓冲区(如果需要)而不是分配临时缓冲区。如果 buf 为 nil,则分配 1;否则,如果它的长度为零,CopyBuffer 就会出现混乱。 如果 src 实现WriterTo或 dst 实现ReaderFrom,则 buf 将不会用于执行复制。


CopyN:

func CopyN(dst Writer, src Reader, n int64) (written int64, err error)

△注:CopyN 将 n 个字节(或直到出现错误)从 src 复制到 dst。它返回复制的字节数以及复制时遇到的最早错误。返回时,当且仅当 err == nil 时写为 == n。如果 dst 实现ReaderFrom,则使用它来实现副本。


Pipe:

func Pipe() (*PipeReader, *PipeWriter)

△注:Pipe 创建同步内存管道。它可用于将需要io.Reader的代码 与需要io.Writer 的代码连接起来。 管道上的读取和写入是一对一匹配的,除非需要多个读取来消耗单个写入。也就是说,对 PipeWriter 的每次写入都会阻塞,直到满足来自PipeReader的一次或多次读取(完全消耗写入数据)为止。数据直接从Write复制到对应的Read(或Reads);没有内部缓冲。 并行调用 Read 和 Write 或与 Close 一起调用是安全的。对 Read 的并行调用和对 Write 的并行调用也是安全的:各个调用将按顺序进行门控。


ReadAll:

func ReadAll(r Reader) ([]byte, error)

△注:ReadAll 从 r 读取直到出现错误或 EOF,然后返回读取的数据。成功地调用返回 err == nil,而不是 err == EOF。因为 ReadAll 被定义为从 src 读取直到 EOF,所以它不会将 Read 中的 EOF 视为要报告的错误。


ReadAtLeast:

func ReadAtLeast(r Reader, buf []byte, min int) (n int, err error)

△注:ReadAtLeast 从r读取到buf中,直到读取至少min个字节。它返回复制的字节数,如果读取的字节数较少,则返回错误。仅当未读取任何字节时,错误才为 EOF。如果读取少于 min 字节后发生 EOF,则 ReadAtLeast 返回ErrUnexpectedEOF。如果 min 大于 buf 的长度,则ReadAtLeast 返回ErrShortBuffe。返回时,n >= min 当且仅当 err == nil 时。如果 r 在读取了至少 min 个字节后返回错误,则该错误将被丢弃。


ReadFull:

func ReadFull(r Reader, buf []byte) (n int, err error)

△注:ReadFull 将 r 中的 len(buf) 个字节准确读取到 buf 中。它返回复制的字节数,如果读取的字节数较少,则返回错误。仅当未读取任何字节时,错误才为 EOF。如果在读取部分字节但不是全部字节后发生 EOF,则 ReadFull 返回ErrUnexpectedEOF。返回时,n == len(buf) 当且仅当 err == nil 时。如果 r 在读取至少 len(buf) 个字节后返回错误,则该错误将被丢弃。


WriteString:

func WriteString(w Writer , s string ) (n int , err error)

△注:WriteString 将字符串 s 的内容写入 w,它接受字节切片。如果 w 实现StringWriter,则直接调用 [StringWriter.WriteString] 。否则,[Writer.Write] 只会被调用一次。

文件操作读写示例:

// ReadFileExample 读取文件内容并输出
func ReadFileExample() {
    // 打开文件,第一个参数是文件路径,第二个参数是文件打开模式
    file, err := os.Open("example.txt")
    if err != nil {
        fmt.Println("Error:", err)
        return
    }
    defer file.Close() // 延迟关闭文件,确保文件在函数执行完毕后被关闭

    // 读取文件内容
    data := make([]byte, 100) // 读取数据的缓冲区
    count, err := file.Read(data)
    if err != nil {
        fmt.Println("Error:", err)
        return
    }

    // 输出文件内容
    fmt.Printf("Read %d bytes: %s\n", count, data[:count])
}

// WriteFileExample 函数演示如何写入数据到文件中
func WriteFileExample() {
    // 创建文件,第一个参数是文件路径,如果文件已存在则会被截断清空
    file, err := os.Create("example.txt")
    if err != nil {
        fmt.Println("Error:", err)
        return
    }
    defer file.Close() // 延迟关闭文件,确保文件在函数执行完毕后被关闭

    // 写入数据到文件
    data := []byte("Hello, world!\n")
    _, err = file.Write(data)
    if err != nil {
        fmt.Println("Error:", err)
        return
    }

    fmt.Println("Data has been written to output.txt")
}

io库的第二部分,定义了一个子包"fs", 定义了文件操作相关的接口,包括 File, FS, DirEntry等。

全局类图以及关系如下, 方便大家更直观的理解:

image.png

以下对接口进行了源码摘取并进行中文注释:

/*
文件提供对单个文件的访问。File 接口是文件所需的最低实现。目录文件还应该实现ReadDirFile。文件可以实现io.ReaderAt或io.Seeker作为优化。
*/
type File interface {
    Stat() (FileInfo, error)
    Read([]byte) (int, error)
    Close() error
}
/*
FileInfo 描述一个文件并由Stat返回。
*/
type FileInfo interface {
    Name() string        // 文件的基本名称
    Size() int64         // 常规文件的长度(以字节为单位); 其他系统相关
    Mode() FileMode      // 文件模式位
    ModTime() time . Time  // 修改时间
    IsDir() bool         // Mode().IsDir() 的缩写
    Sys() any            // 底层数据源(可以返回 nil)
 }
/*
FS 提供对分层文件系统的访问。

FS接口是文件系统所需的最低实现。文件系统可以实现附加接口,例如ReadFileFS,以提供附加或优化的功能。

testing/fstest.TestFS可用于测试 FS 实现的正确性。
*/
type FS interface {
    // Open 打开指定的文件。
    // 
    // 当 Open 返回错误时,错误类型应为 *PathError 
    // Op 字段设置为“open”,Path 字段设置为 name,
    // 以及 Err 字段描述问题。
    // 
    // Open 应拒绝打开不满足// ValidPath(name) 的名称的尝试,返回 *PathError,并将 Err 设置为
    // ErrInvalid 或 ErrNotExist。
    Open(name string) (File, error)
}
/*
DirEntry 是从目录读取的条目(使用ReadDir函数或ReadDirFile的 ReadDir 方法)。
*/
type DirEntry interface {
     // Name 返回条目描述的文件(或子目录)的名称。
     // 这个名称只是路径的最后一个元素(基本名称),而不是整个路径。
     // 例如,Name 将返回“hello.go”而不是“home/gopher/hello.go”。
    Name() string

    // IsDir 报告条目是否描述目录
    IsDir() bool

    // Type 返回条目的类型位。
    // 类型位是通常 FileMode 位的子集,由 FileMode.Type 方法返回
    Type() FileMode

    // Info 返回条目描述的文件或子目录的 FileInfo。
    // 返回的 FileInfo 可能来自读取原始目录的时间
    // 或来自调用 Info. //如果自目录读取后文件已被删除或重命名,Info 可能会返回满足errors.Is(err, ErrNotExist) 的错误。
    // 如果条目表示符号链接,则 Info 报告有关链接本身的信息,
    // 而不是链接目标的信息。
    Info() (FileInfo, error)
}

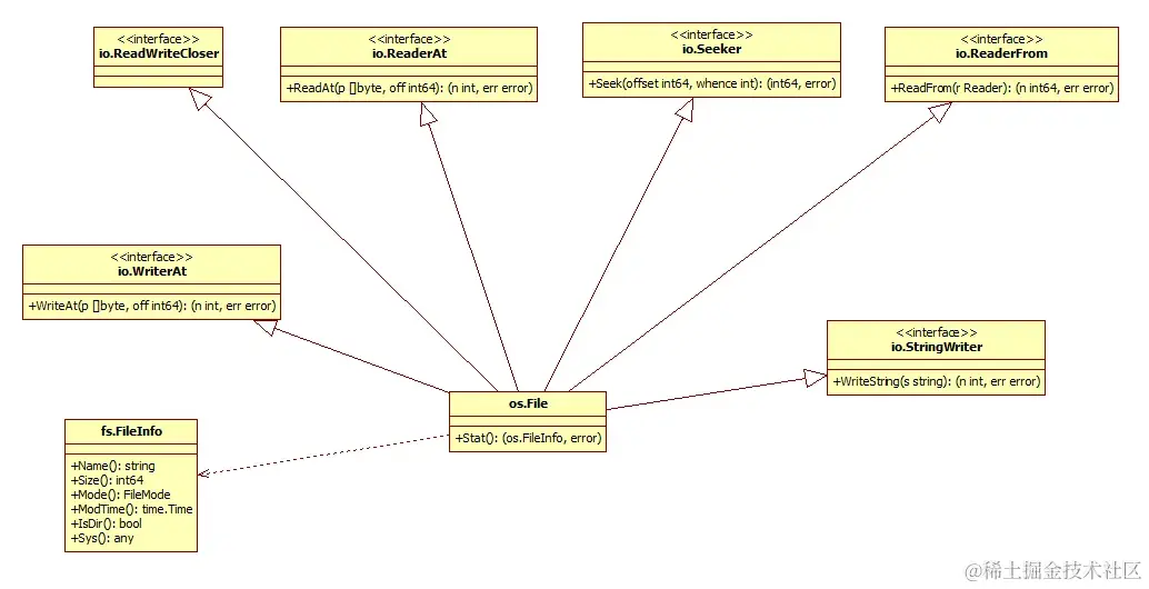
02 OS库

至此io库的部分已经介绍结束,但应该有同学会问, 如何使用这些库,特别是文件操作?那就要是与os库联合使用了。 下面也针对os库进行了整理,并给出了相关的示例,方便大家掌握。

全局类图以及关系如下,方便大家更直观的理解:

image.png

类图上,可以看到os库下也定义了File对象,与fs.File接口一样,有一个Stat方法,但返回值变成了os.FileInfo,但类型是直接使用了fs.FileInfo。

// A FileInfo describes a file and is returned by Stat and Lstat.
type FileInfo = fs.FileInfo

// A FileMode represents a file's mode and permission bits.
// The bits have the same definition on all systems, so that
// information about files can be moved from one system
// to another portably. Not all bits apply to all systems.
// The only required bit is ModeDir for directories.
type FileMode = fs.FileMode

以下是最简单的文件操作示例:

  file, err := os.Open("example.txt")
  if err != nil {
      fmt.Println("无法打开文件:", err)
      return
  }
  defer file.Close() // 确保在函数退出时关闭文件

  bs := make([]byte, s.Size())
  file.Read(bs)
  // 打印文件内容
  log.Println(string(bs))

以下是最简单的使用fs.FS操作目录的示例:

  root := "/usr/local/go/bin"
  fileSystem := os.DirFS(root) // 返回 fs.FS

所以总结来讲, os下的File是一个独立的实现,虽然不是直接实现了fs.File接口,但是操作行为,依赖的操作与fs包下的是完全一致的类型。

03 http包

接下来再来整理一下 http包下的文件相关的定义:

image.png

http包下也定义了,FileSystem与File对象,进行相应的操作处理, 这一块的使用也比较好掌握,参见一下下面的示例。

示例:使用http.FileServer实现静态文件服务发布, 使用了 http.FileSystem

  root := "/local/xxx/static"
  rootfs := os.DirFS(root) // 返回 fs.FS
  fsstatic := http.FileServer(http.FS(rootfs))
  // 设置路由
  http.Handle("/static/", http.StripPrefix("/static/", fsstatic))

04 embed包

最后再介绍一下 embed包。Golang1.16 版本引入的embed标准库,  支持把外部资源文件或目录直接在编译阶段打进编译包中,实现了应用打包时只需一个可执行包的效果。

embed支持把外部资源以 string, []byte或embed.FS方式使用。下面是几个使用示例:

//go:embed hello.txt
var s string

//go:embed hello.txt
var b []byte

//go:embed hello.txt
var f embed.FS

这里可以看到 embed也定义了 FS对象,用于FileSystem的操作处理。

image.png

从上面的类图可以看到,embed.FS提供的读取文件内容,打开文件以及读取文件目录的功能。

以下对相关的方法进行了源码摘取并进行中文注释:

/*
Open 打开指定的文件进行读取,并将其作为fs.File返回。

当文件不是目录时, 返回的文件实现io.Seeker和io.ReaderAt 。
*/
func (f FS) Open(name string) (fs.File, error)
/*
ReadDir 读取并返回整个命名目录。
*/
func (f FS) ReadDir(name string) ([]fs.DirEntry, error)
/*
ReadFile 读取并返回指定文件的内容。
*/
func (f FS) ReadFile(name string) ([]byte, error)

示例代码:从embed.FS读取文件目录,发布成http静态资源服务

package main

import (
    "embed"
    "log"
    "net/http"
)

//go:embed static/*
var staticFiles embed.FS

func main() {
    // 创建文件服务器
    fileServer := http.FileServer(http.FS(staticFiles))

    // 设置路由
    http.Handle("/static/", http.StripPrefix("/static/", fileServer))

    // 启动HTTP服务器
    log.Println("Server started on: http://localhost:8080")
    log.Fatal(http.ListenAndServe(":8080", nil))
}

05 总结

Go语言的基础库里,针对文件操作这一块,各个包都有自己的File, FS的定义,这给很多刚开始学习的同学带来了不少困惑,个人也是觉得设计上是有改进的空间的。希望上述的整理内容,可以帮助到大家更好的理解Go语言IO库的使用。

——————END——————

参考资料:

[1]. pkg.go.dev/io@go1.22.1 官方IO类库

[2]. pkg.go.dev/embed@go1.2… 官方Embed类库

[3]. github.com/jhunters/go… goassist 开源go扩展库,提供了非常多的工具方法封装

推荐阅读:

揭秘百度数仓融合计算引擎

教不会你算我输系列 | 手把手教你HarmonyOS应用开发

千万级高性能长连接Go服务架构实践