数据中台之主数据管理:企业信息化的核心

340 阅读3分钟

下载.jfif

数据中台之主数据管理:企业信息化的核心

在数字化转型的浪潮中,数据中台成为了企业信息化建设的关键架构。其中,主数据管理(MDM)作为数据中台的核心组成部分,对企业的运营效率和决策质量起着至关重要的作用。本文将深入探讨主数据管理的定义、重要性以及实施的关键步骤和功能。

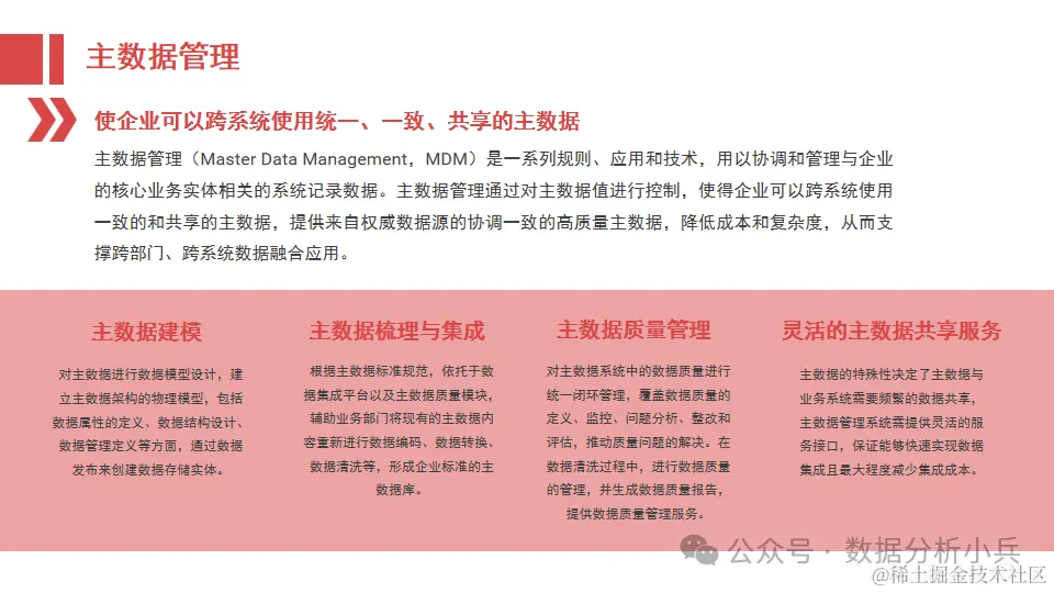
什么是主数据?

主数据(Master Data)是描述企业核心业务实体的关键信息,它包括但不限于供应商、客户、产品、渠道等实体的数据。这些数据在整个企业的价值链中被重复使用,是连接不同业务流程、跨越各个部门和系统的桥梁。主数据的特点是相对稳定,变化频率低,它是企业信息系统的神经中枢,支撑着业务运行和决策分析。

image.png

主数据管理的重要性

主数据管理(MDM)是确保企业能够跨系统使用一致、准确、权威的主数据的一系列规则、应用和技术。通过有效的MDM,企业可以降低因数据不一致性带来的成本和复杂度,提高运营效率,增强决策的数据支持,从而在激烈的市场竞争中保持优势。

image.png

主数据管理的关键步骤

  1. 数据模型管理:构建逻辑数据模型,指导主数据管理解决方案的实施,并在多个平台上进行物理实例化。
  2. 数据采集:从各个业务系统中收集主数据。
  3. 数据验证:确保数据的准确性和完整性。
  4. 标准化和数据丰富:对数据进行标准化处理,增加数据的附加信息,提高数据的可用性。
  5. 实体解析:识别和解析数据中的实体,以便进行有效的数据整合。
  6. 管理和共享:建立数据治理机制,确保数据的质量和安全性,同时实现数据的共享和重用。

image.png

主数据管理的核心功能

  1. 存储:建立企业级的主数据存储,确保数据的集中管理和安全性。
  2. 整合:通过ETL等数据整合工具,实现数据的汇聚和统一。
  3. 清洗:对数据进行清洗,消除重复和错误的数据,提升数据质量。
  4. 监管:实施数据监管策略,确保数据的合规性和一致性。
  5. 分发:将清洗和整合后的数据分发给需要的业务系统和用户。

image.png

结语

主数据管理是企业数据中台建设的基石,它不仅关系到数据的质量和效率,也是企业数字化战略成功的关键。通过有效的主数据管理,企业可以实现数据资产的最大化利用,支撑业务创新和增长。随着技术的不断进步,MDM的实践也将不断演进,为企业带来更多的机遇和挑战。