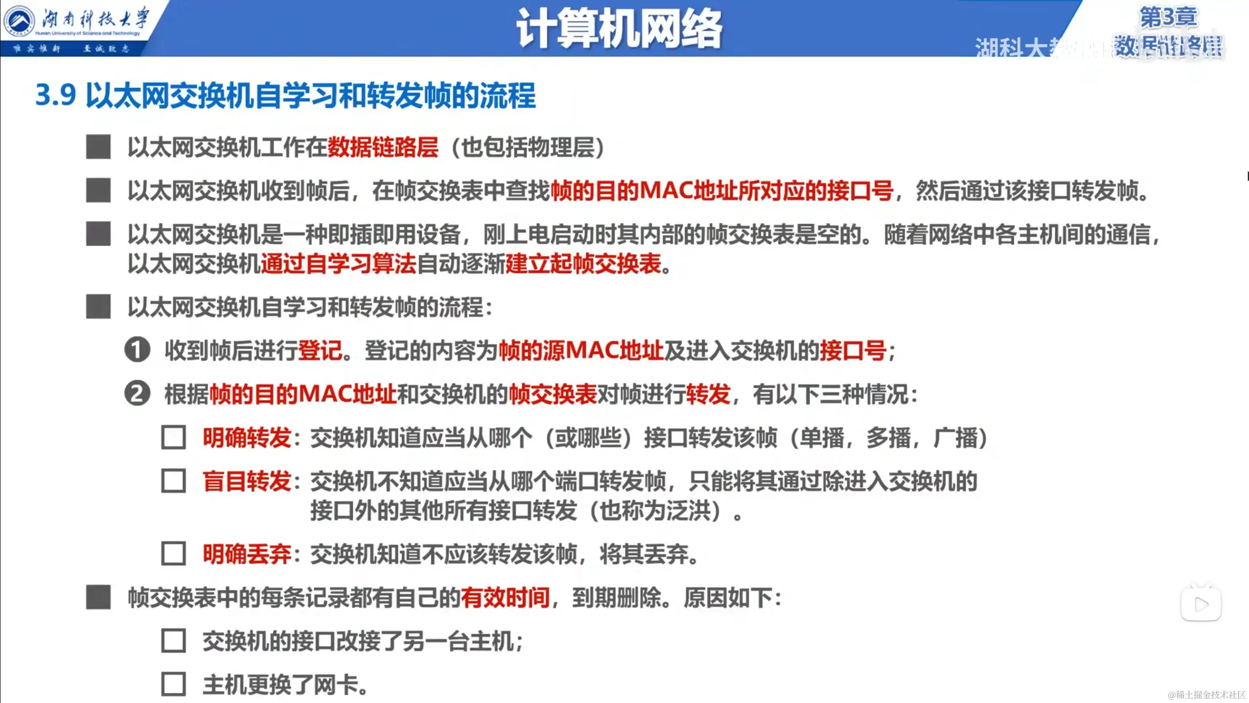
3.9以太网交换机自学习和转发帧的流程

278 阅读1分钟

这部分比较简单,就讲述一下交换机转发帧的流程就好了

image.png 如上图所示,最开始两张表都是空的,假如现在A需要给B发送数据帧,首先交换机1拿到数据帧首先进行登记工作,记录下该帧的源mac地址和其对应的接口号到帧交换表上,然后对着目的mac地址进行查表,发现并没有找到主机B对应的mac地址,所以此时进行泛洪转发,转发给每一个可以转发的接口,交换机2收到该帧的转发,也把数据登记下来,在表中标记mac地址为A接口为2,然后查表,发现未找到B的mac地址后进行泛洪转发,主机B以外的主机收到数据帧后立刻丢弃,只有B主机接收

如果查表后找到了对应主机,那就直接转发即可

另外值得一提的就是帧交换表中的所有记录都会到期删除,原因如图 image.png 一些杂乱的小知识:交换机和主机连接是使用具有RJ45接口的网线,这种网线是双绞线