降压型DC/DC转换器电路板布局基础和案例

153 阅读41分钟

本内容详细的介绍了降压型DC/DC转换器(Buck)电路板的布局,提出了Buck电路板布局的七大原则,并围绕此原则给出布局与布线的案例。紫色文字是超链接,点击自动跳转至相关博文。持续更新!

目录

前言

一、 必备大原则

1、电路板布局的大原则★

2、Buck工作时的电流路径

3、开关节点的振铃★

4、电路板的结构与特点

5、铜箔的电阻

6、铜箔的电感量

二、Buck电路板布局手法与案例

1、输入电容器与二极管

2、散热孔

1)散热孔   2)散热孔的设置

3、电感

1)与电路板布局有关的电感特性   2)电感的布局

4、输出电容器

1)输出电容器与输入电容器电流的差异   2)输出电容器的布局

5、反馈路径

6、接地

1)模拟小信号接地与电源接地    2)地平层

三、电路板布局中的降噪对策

1、拐角布线

2、传导噪声

3、辐射噪声

4、增加缓冲电路

5、自举电路的降噪对策

6、高边MOSFET的降噪对策

四、总结


前言

在 DC/DC 转换器的设计中,电路结构和元器件选型的重要性是毋庸置疑的,而电路板布局也同样重要甚至可以说更重要。即使电路图纸和元器件常数正确,如果电路板布局不当也无法发挥预期性能,甚至无法工作。事实上很多“试制之后运行不理想”之类的问题都是由电路板布局引起的。

另外,开关电源“虽然噪声较多,但暂且动起来了”的情况, 可能作为电源“暂且”还可以,但在某些案例中,会因产生的噪声导致系统的 S/N 下降,甚至发展到无法满足系统规格的地步。

由电路板布局引起的常见问题包括输出噪声(含尖峰和振荡)、更不容易调节、运行不稳定。虽然这些问题可以通过优化电路板布局来解决,但即使是仅到了试制阶段,重新设计电路板也会浪费大量的时间、费用和人工。要想实现快速而可靠的设计,重要的是要从高品质的电路板设计入手,而且必须抓住电路板布局的关键要点。本书中主要介绍了二极管整流和同步整流降压型 DC/DC 转换器(开关电源)相关的电路板布局。可能有些内容也适用于其他方式或拓扑结构,但基本上是针对这些降压型 DC/DC 转换器的内容。

本内容摘自罗姆/ROHM,有关内容参考:ROHM SemiconductorBuck电路(24V to 12V/10A)同时发现日本的资料比较通俗易懂。

一、必备大原则

在进行电路板设计时,布局的关键是如何进行元器件布局与布线设计,但是为什么这样做会更好往往是有原因的。 其原因涉及到开关电路固有的特点、组件的电气特性以及 电路板的材料和结构等。下面汇总了设计电路板时至少需要事先了解的主要原则。

1、电路板布局的大原则★

首先列出的是电路板布局的大原则。后续的介绍和说明也都将基于这些原则进行。希望您在阅读本书的过程中始终牢记这些原则。

降压型 DC/DC 转换器电路板布局的七大原则:

▶ 将输入电容器和二极管布置在与 IC 引脚相同的面,并尽可能地靠近 IC。

▶ 必要时可设置散热孔。

▶ 电感用来更大程度地降低自开关节点的辐射噪声, 因此,虽然其重要程度不如输入电容器,但也需要 布置在靠近 IC 的位置。

▶ 铜箔图形面积不要过大。

▶ 输出电容器布置于电感附近。

▶ 反馈路径的布线尽量远离电感和二极管等噪声源。

▶ 拐角布线要用圆弧状。

2、Buck工作时的电流路径

开关电源虽然是模拟电路,但其是对电流和电压进行开关(即ON/OFF),这一点与线性工作为主的电路不同。因此, 需要考虑在哪个节点、哪条线路被施加什么性质的电压, 流过什么样的电流,来决定理想的元器件布局和电流路径。

这意味着电路各部分的电压和电流的大小和性质对电路板布局有很大的影响。因此,要想掌握在电路板布局中应该考虑的内容,事先了解降压型转换器工作时的电流路径和性质是非常重要的。

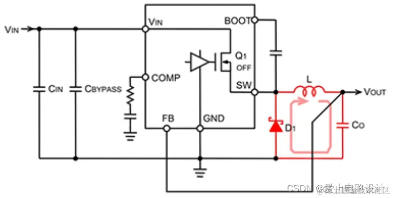
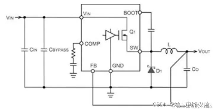
图 1 是二极管整流(异步整流)降压型 DC/DC 转换器电路的示意图。BOOT 引脚的电容器是用来驱动内置 Nch-MOSOFET 的自举用元件,连接于 COMP 引脚的电阻和电容器是相位补偿用元件。有些 IC 可能没有这些引脚。其他引脚和元器件则是基本的引脚和必要的外置元器件。

编辑

图1. 开关元件Q1导通时的电流路径

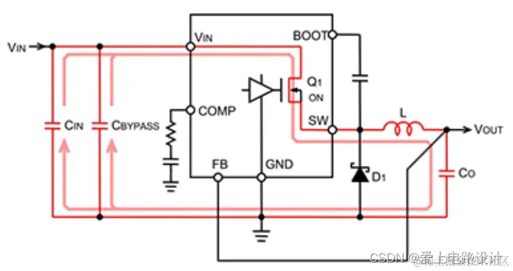
图1中的红色线表示开关Q1导通时流过的主要电流和路径以及方向。CBYPASS是高频用的去耦电容器,CIN是大容量电容器。 在开关Q1导通的瞬间,会流过急剧的电流,大半电流来自CBYPASS,其次来自CIN。变化较缓和的电流来自输入电源。图2中的红色线表示开关Q1关断时的电流路径。二极管D1导通,电感L蓄积的能量被释放至输出端。

编辑

图2. 开关元件Q1关断时的电流路径

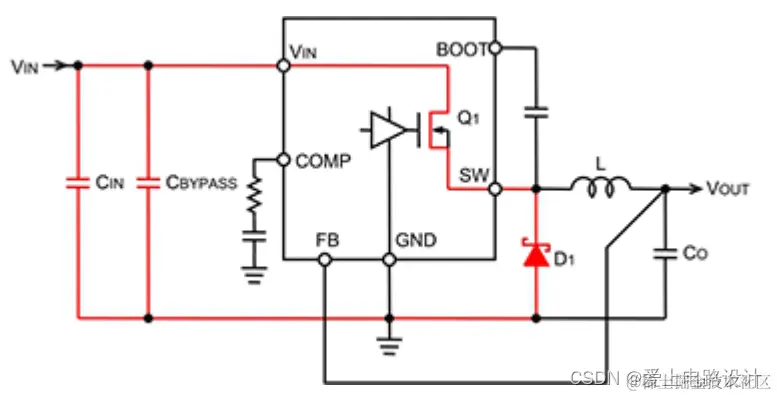
降压型转换器输出端的电感是串联插入的,因此输出电容器的电流虽然会上下变动,但比较平滑。 图3的红色线表示图1和图2的差异。每当开关Q1从关断向导通、从导通向关断切换时,红色线部分的电流都会急剧变化。这部分变化急剧,因此出现含有较多高次谐波的电流波形。

编辑

图3. 电流的差异和布局上的重要位置

该部分差异在电路板布局时是重要之处,需要予以特别重视。

简单地讲,无论是开关晶体管外置型,还是将整流二级管替换为晶体管的同步整流型,电流流向都是相同的。后续的内容将以本电流流动的路径为前提进行介绍,所以请充分理解本电流路径。

<小结>

‧进行电路板布局(设计)时,了解降压型转换器的电流路径是非常重要的。

‧开关稳压器的开关工作引发的电流急剧ON/OFF,如果不通过恰当的布局来处理,将对电路工作产生不良影响或带来其他问题。

3、开关节点的振铃★

在实际的印刷电路板中,会存在寄生电容和寄生电感。它们的影响之大往往出乎意料,如果电路正常但不能正常工作,很多情况下是由对布局中的寄生分量考虑不足造成的。在设计实际的布线图形时,对寄生分量的处理无处不在。

在这里,将以开关节点(可以说是最需要注意的部分)为例来验证产生振铃的原因。

图4中列出了同步整流降压型DC/DC转换器电路中的寄生电容和寄生电感,也就是蓝色所示的C1~C2和L1~L5。印刷电路板上的电路中存在寄生电容和寄生电感,在开关导通时和关断时会产生红框内的图所示的高频振铃。

编辑

图4. 电路板电路中的寄生电容、寄生电感及开关节点波形的振铃示意图

印刷电路板布线的电感量每1mm约1nH左右(计算方法参看EMC诊断技术及电磁兼容理论设计之6、布线对滤波电容噪声抑制能力的影响)。也就是说,如果布线过长,则布线电感量将会增高。此外,开关用MOSFET的上升(tr)和下降(tf)时间一般为数ns。因寄生分量而产生的电压和电流可通过以下公式计算。

基本计算公式

编辑

例:开关电压=5V、C=1000pF

编辑

上式中假设布线长度约为10mm,因此代入10nH。看似很短的距离,但可以看出电流越大产生的电压也越大。

此外,由公式可知,开关MOSFET的tr和tf越短,电流和电压都越大。tr和tf越快,转换损耗越低,效率越高,但更容易产生振铃。

振铃的频段可按f=1/时间来计算。假设tr和tf为5ns,则周期可认为是10ns,频段为100MHz,一般的开关频率多为500kHz~1MHz,因此将产生其100~200倍的高频(参见图5)。 

编辑

图5. 振铃频率随着tr变快而提高并更容易产生振铃的示例

下面来看图4所示的电路模型中的寄生分量会产生怎样的电流。图6是高边MOSFET导通时的示意图。寄生电容C2被充电,寄生电感L1~L5积蓄能量,当开关节点的电压等于VIN时,积蓄于L1~L5中的能量与C2产生谐振,从而产生较大的振铃。

编辑

图6. 高边MOSFET导通时的电流路径和振铃

高边MOSFET导通时的寄生电感L中积蓄的能量PON和谐振频率fON可通过以下公式进行计算。

编辑

图7是高边MOSFET关断时的示意图。

编辑

图7. 高边MOSFET关断时的电流路径和振铃

即使高边MOSFET关断,电感中也会持续流过电流,因此高边MOSFET的寄生电容C1被充电,低边MOSFET 的寄生电容C2放电,VOUT继续降低。当VOUT低于低边 MOSFET的寄生二极管的VF时,虽然所有电感电流会流过该二极管,高边寄生电容C1的充电变为零,但此前寄生电感中积蓄的能量会引起与C1的谐振,并产生较大的振铃。关断时的寄生电感中的能量POFF和谐振频率fOFF可按以下公式进行计算。

编辑

电感L4取决于CBYPASS的特性。另外,L3和L5受电路板布局的影响很大。本电路是开关晶体管外置型IC的电路示例,当使用开关晶体管内置型IC时,L1、L2、C2将取决于其 IC,并且是固定值,与电路板的布局无关。

综上所述,实际的印刷电路板中存在电路图中没有的分量,因此,如果布局不当,会随着开关动作在开关节点产生较大振铃,可能导致无法正常工作或噪声增加等问题。

现在应该明白电路板布局的大原则中提到的“布线要短”的原因了。

<小结>

‧实际的印刷电路板中,存在电路图中没有的寄生电容和寄生电感。

‧寄生分量可能引发振铃等问题。

‧在进行电路板设计时要牢记这些要点,以实现理想布局。

4、电路板的结构与特点

要实现理想的电路板设计,不但需要先掌握布局要点,还需要事先了解电路板本身。 图8是电路板的横截面示意图。

编辑

图8. 印刷电路板的基本结构(横截面)

基本的电路板结构和特征如下:

‑表面和背面的铜箔厚度通常与内层厚度不同。

‑芯材铜箔通常较厚,散热性较好。

‑芯材为通用厚度,可通过半固化片来调整厚度。

‑有的芯材和半固化片的种类是容易产生迁移的材质,可能无法承受高湿度试验。

5、铜箔的电阻

不仅要了解电路板,还需要了解焊盘布线的铜箔。当然,铜箔是有电阻的。在较大电流条件下,会产生较大的传导损耗,也就是会产生电压降或发热现象,因此需要考虑到铜箔的电阻值。

铜箔的电阻按单位面积来考量。图9为单位面积的铜箔电阻值示意图。这是常见的铜箔厚35µm、宽1mm、长1mm条件下的电阻值。

编辑

图9. 单位面积的铜箔电阻值

通常可利用下列公式进行电阻计算。

编辑

l:导体长度 [mm]

w:导体宽度 [mm]

t:铜箔厚度 [µm]

ρ:铜的电阻率 [µΩcm]

ρ(T = 25℃) = 1.72 µΩcm

ρ(T) = ρ(Ta = 25℃) × {1 + 0.00385(T − 25)} [µΩcm]

T:温度

根据从图9中读取到的单位面积电阻值RP来计算,结果如下:

编辑

RP:从图中读取到的电阻值[mΩ]

例如,25℃时,宽3mm、长50mm 的铜箔的电阻值,根据下列计算得出8.17mΩ。

编辑

根据该电阻值,得出流过3A电流时的电压降为24.5mV。另外,从图中可以看出,当温度上升至100℃时,电阻值增加29%。所以,电压降也增加至31.6mV。 该铜箔引起的电压降,在某些条件下可能会导致较大问题,因此基本上需要根据电流和温度条件来考虑布线宽度。

6、铜箔的电感量

如“1.3 开关节点的振铃”一节中所述,铜箔中存在电感。从这个意义上讲,版图中大部分物体都存在电阻、电容和电感分量。

铜箔的电感量可通过以下公式来计算。

编辑

l:导体长度[mm]

w:导体宽度[mm]

t:铜箔厚度[µm]

从公式可以看出,电感值基本上不依赖于铜箔的厚度。 图10是根据铜箔电感的计算值绘制的曲线图。由图可知,即使线宽提高到2倍,电感值也不会下降到理想程度。

编辑

图10. 铜箔电感

要想减少寄生电感的影响,缩短布线长度是最好的解决方法。 假设电感值L[H]的印刷布线上流过的电流在时间t[s]之内变化量为i[A],则将在其印刷布线的两端产生以下电压。

编辑

例如,当在寄生电感值为6nH的印刷布线上10ns内流过2A的电流时,将产生以下电压:

编辑

需要注意的是,在某些条件下寄生电感也会造成较大的电压,不仅会影响运行,还有可能损坏部件。

<小结>

‧需要事先了解电路板的基本结构。

‧铜箔的电阻表现为电压降,具有温度依赖性。

‧要注意铜箔的电感在某些情况下会引发高电压。

‧要降低电感值,缩短布线是有效方法

二、Buck电路板布局手法与案例

接下来介绍具体的元器件布局。案例中的电路板布局将基于“2、Buck工作时的电流路径”中使用的电路展开(见图11)。后续的电路板布局示例都将以该电路为基础进行。

编辑

图11. 电路板布局案例的基本电路

1、输入电容器与二极管

布局先从最重要的元器件输入电容器和二极管的布置开始。

在“1、 电路板布局的大原则”中提到“将输入电容器和二极管配置在与IC引脚相同的面,并尽可能地靠近IC”。这是非常重要的关键要点。

如果是输出电流较小的电源(IO≤1A),则输入电容器的容值也较小,因此有时可以使CIN和CBYPASS复用1个陶瓷电容器。这是因为随着电容值变小,陶瓷电容器的频率特性会变好。但是,不同的类型和品牌,其频率特性也不同, 因此需要确认实际使用的电容器的频率特性。

如图12所示,CIN所用的大容量电容器,通常频率特性不会特别好,因此,需要与CIN并联配置频率特性优异的高频去耦电容器CBYPASS。CIN和CBYPASS的组合使频率特性成为两个电容器的合成特性。CBYPASS请使用表面贴装型的积层陶瓷电容器(MLCC)。

编辑

图12. CIN单体与组合了CBYPASS后的频率特性比较

接下来,通过实际的布局来看理想的布局案例和不良的布局案例。

图13为理想的输入电容器布局案例。 CBYPASS被配置在与IC引脚相同的面,并非常靠近IC。

编辑

图13. 输入电容器的理想布局案例

与之相对,图14为妥协的案例。由于CBYPASS被配置在与IC相同的面并且位置非常接近IC,因此可以提供大部分脉冲状的输入电流。所以,大容量电容器CIN如图14所示离开2cm左右也没问题,但还是请遵循前面提到的“尽可能地靠近IC”原则。

编辑

图14. 妥协的案例

当CBYPASS被配置于与IC相同的面并靠近IC时,CIN有2cm左右的距离也没问题。

当因空间原因无法在IC相同的面配置CIN时,在按照原则正确配置了CBYPASS的前提下,可以如图15所示,经由过孔配置在背面。

编辑

图15. 经由过孔将CIN配置在背面的案例。纹波电压可能会增加

这种方法有可能避免噪声增加,但因过孔电阻的影响,在大电流时纹波电压可能会增加,因此需要进行实际确认。下面的图16是将CBYPASS和CIN配置在背面的布局案例。

编辑

图16. 将CBYPASS和CIN配置在背面的布局案例。受过孔电感影响噪声增加

这种布局受过孔的电感分量影响,电压噪声会增加,因此绝对不可以进行这样的布局。 ****图17是CBYPASS、CIN和二极管D1的理想布局。

编辑

图17. 输入电容器和二极管的理想布局案例

CBYPASS要尽量靠近IC的VIN引脚及GND引脚进行配置,这一点是非常重要的。 但是,如果是降压型转换器,则即使将CBYPASS尽量靠近 IC配置,CIN的GND也存在数百MHz的高频。因此,建议布局时CIN的GND和输出电容器CO的GND离开1cm~2cm。

二极管D1也配置于与IC引脚相同的面,并尽量靠近IC。 二极管使用尽量短且较宽的布线,并且需要直接连接于IC的开关引脚和GND引脚。

经由过孔配置于背面时,受过孔电感的影响,噪声将增加,因此绝对不可以采用这种方法。

图18是不良的版图案例。CBYPASS与IC的VIN引脚和GND引脚的距离较远,因此受布线电感的影响会产生电压噪声和振铃。

另外,二极管与IC的开关引脚和GND引脚的距离较远,因此布线电感增加,尖峰噪声变大。

当CBYPASS的布局不当,即未靠近IC的VIN引脚及GND引脚进行配置时,受布线长度或过孔影响,寄生电感将会增加,从而随着开关而产生较大振铃(图19)。

编辑

编辑

图18. 不良版图案例

此外,到输入电容器的环路会成为天线,将噪声辐射到周边。

图19是CBYPASS离开2mm时和10mm时的波形。显然,振铃明显增大。

编辑

图19. CBYPASS的距离与振铃

布局的影响会非常实在地在结果中显示出来。在实际的布局工作中,可能有时不得不妥协,但是,请尽量减少妥协部分,争取实现理想布局。

<小结>

‧建议先从输入电容器和二极管的布局开始。

‧将输入电容器和二极管配置在与IC引脚相同的面,并尽可能地靠近IC是不可动摇的原则。

‧寄生电感会引发噪声,因此使用过孔时需要充分验证。需要注意电流开关的位置。

2、散热孔

1)散热孔

众所周知,散热孔是利用电路板来提高表面贴装部件散热效果的一种方法。然而,如果未正确配置散热孔,则无法获得良好的效果。

什么是散热孔

散热孔是在电路板上设置通孔,如果是单层双面电路板,则是将电路板正反面的铜箔连接,增加用于散热的面积和体积,即降低热阻的手法。如果是多层电路板,则可以连接各层之间的面,或限定部分连接的层等,主旨是相同的。

表面贴装型元器件是以通过安装到印刷电路板上来降低热阻为前提的。热阻取决于起到散热器作用的印刷电路板上的铜箔面积、厚度以及电路板的厚度和材质等。基本上是通过增加面积、提高厚度、提高热导率来提升散热效果。

但由于铜箔的厚度一般是有标准规格限定的,无法一味地增加厚度。另外,如今“节省空间”已成为一项基本要求,并不能因为想要电路板上散热用的面积就一味占用,而且实际上铜箔的厚度也并不厚,所以当超过一定面积时将无法获得与面积相应的散热效果。

这些课题的解决对策之一就是“散热孔”。要想有效使用散热孔,很重要的一点是将散热孔配置在靠近发热体的位置,比如在部件的正下方等。如图20所示,可以看出利用热量平衡效果,连接温差较大的位置是很好的方法。

编辑

图20. 散热孔的热传导

散热孔的特性总结如下:

‑来自发热体的热量透过铜箔消散

‑面积越大,温升越低

‑散热孔配置于温差较大的位置(建议在发热体的正下方

‑散热孔的降温效果取决于面积和体积

2)散热孔的设置

来看散热孔的布局示例。图21是背面散热片裸露型IC封装HTSOP-J8的散热孔布局和尺寸示例。 为提高散热孔的热导率,建议采用可电镀填充的、内径0.3mm左右的小孔径过孔。 需要注意的是,如果孔径过大,在回流焊处理工序可能会发生焊料爬越问题。

散热孔的间隔为1.2mm左右,设置于封装背面散热片的正下方。 如果仅背面散热片的正下方不足以散热,则还可在IC的周围设置散热孔。在这种情况下要尽量靠近IC设置,这一点很重要。

编辑

图21. 背面散热封装的散热孔尺寸和设置位置示例

<小结>

‧散热孔是利用贯通电路板的通道(过孔)使热量传导到背面的散热手法。

‧散热孔要设置在发热体的正下方或尽可能地靠近发热体。

3、电感

在对电感进行布局时,需要考虑如何更大程度地降低EMI。另外,使用前必须充分了解电感作为磁性元件的特性。

1)与电路板布局有关的电感特性

首先来稍微回顾一下与布局有关的电感特性。

当电流流过电感时会产生磁力线。当这种磁力线穿过导体(如果是印刷电路板,则导体为铜箔)时,会在这部分产生涡电流。也就是说,如果电感的附近有导体,则可能因涡电流而引发问题。由于涡电流是沿抵消磁力线的方向流动,因此会使电感值减小、Q值下降(损耗增加)。

顺便提一下,Q是表示电感损耗量的参数之一,简单地讲, “Q值大=损耗小”。此外,如果电感附近的铜箔是信号线,则涡电流可能致使噪声传播到信号,可能对电路工作造成 不良影响。

另一重要之处是,电感属于发热元件。众所周知,当电感有电流流过时,会因绕组的电阻分量和其他损耗而发热。随着电感的温度升高,除元件材料劣化之外,在铁氧体铁芯的情况下,如果超过居里温度,电感值就会急剧下降。通常会提供额定电流值和电阻值规格作为参考标准,但在实际安装时需要考虑到散热。

2)电感的布局

为了尽可能地减少来自开关节点的辐射噪声,虽然重要程度不如输入电容器,但请将电感也尽量配置在IC附近。

如果为了降低布线电阻和增加散热量而过度扩大铜箔面积,则铜箔可能会起到天线的作用,使EMI增加,因此不可过度增加铜箔面积。 从EMI的角度出发考虑布线面积的布局示例见图22,图23为配置了超出必要的布线宽度的不良版图示例。

编辑

图22. 理想的电感布线示例

编辑

图23. 铜箔面积过大的不良电感布线示例

具体的布线宽度可参考电流耐受特性来决定。图24、图25为流过某电流时的导线宽度和自发热导致的温升曲线图。 例如,当2A的电流流过导体厚度35µm的布线时,要抑制20℃的温升,需要0.53mm的导体宽度。但是,由于布线受外围元器件发热量和环境温度的影响,因此,需要保留充分的余量。例如,建议1盎司(35µm)电路板中每流过1A电流对应导体宽度1mm以上、2盎司(70µm)电路板中每流过1A电流对应导体宽度0.7mm以上。

编辑

图24. 导体厚度为35µm时的导体宽度和电流引起的温升

编辑

图25. 导体厚度为70µm时的导体宽度和电流引起的温升

电感的正下方不可配置GND或其他布线(图26)。 这正如前面提到的,磁力线穿过导体GND层并产生涡电流,受抵消磁力线的效果影响,会使电感值下降或Q值下降(损耗增加)。

非GND的信号线也有因涡电流使开关噪声传递给信号的可能性,因此应避免电感正下方的布线。不得不布信号线时,请使用漏磁较少的闭磁路电感。但是,必须实际测试并确认是否有问题。

编辑

图26. 电感正下方的不良布线示例

另外,还需要注意电感引脚布线间的空间。如图27所示,当引脚布线间的距离近时,开关节点的高频信号经由杂散电容,被电容感应至输出。

编辑

图27. 电感端子间过近的不良布线示例

<小结>

‧电感要尽量配置在IC附近。

‧电感布线的铜箔面积不可过大。

‧电感的正下方不可配置GND层。也要极力避免配置信号线。

‧电感端子的布线不要太靠近。

4、输出电容器

与输入电容器一样,输出电容器也是降压型DC/DC转换器必不可少的元件,会影响到输出的平滑性、稳定性以及纹波电压。

1)输出电容器与输入电容器电流的差异

先来看输入电容器CIN和输出电容器CO中流动的电流的差异。图28中的ICO为输出电容器的电流波形,下方的ICIN为输入电容器的电流波形。

输入电容器中反复流过急剧的较大电流,而输出电容器则以输出电压为中心反复进行与输出纹波电压联动的平稳充放电。这是因为输出路径中串联插入了电感,电感L和CO具有输出滤波器的作用。

编辑

图28. 输出电容器(上)和输入电容器(下)的电流波形示例

2)输出电容器的布局

CO的GND连接在距离CIN的GND连接部分1~2cm的位置,要尽量靠近电感(图29)。

编辑

图29. 输出电容器CO的布局示例

如前所述,由于输入电容器中反复流过急剧的上升/下降电流,因此CIN所连接的GND焊盘中会流入几百MHz的高频电流。 当然,由于CO所连接的GND焊盘是相同的GND焊盘,所以如果在CIN的连接位置附近配置CO,则输入的高频噪声可能会经由CO传导至输出端。图30是该原理的示意图。

编辑

图30. 当CIN和CO过近时,噪声经由GND传出

之所以将CO的GND配置在距离CIN的GND约1~2cm的位置,是因为薄膜布线的电感量和电阻分量起到滤波器的作用,可以降低高频噪声。也就是说,这是在充分利用寄生分量。

<小结>

‧输出电容器要尽量配置在电感附近。

‧为减少高频噪声的传导,CIN的GND和CO的GND要离开1cm~2cm进行配置。

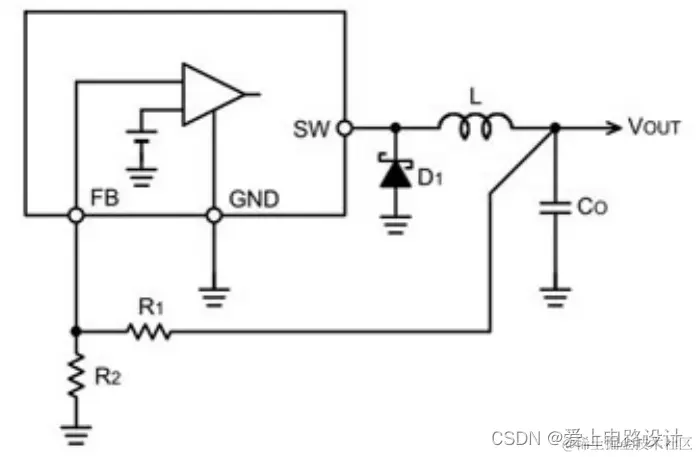
5、反馈路径

反馈路径是用来将输出电压反馈至电源IC的FB引脚以稳定输出的路径。反馈路径的布线在信号布线过程中也需要特别注意。

如图31的电路图所示,输出电压通过布线由电阻分压,被反馈至电源IC的FB引脚 = 误差放大器的输入端。电源IC根据该电压信息执行稳定输出电压的工作。该反馈路径之所以重要,是因为如果实际的输出电压之外的噪声或波动被送往误差放大器,则不仅无法准确地稳定输出,在某些条件下还可能会产生振荡等现象,工作可能会变得不稳定。所以需要使反馈路径能够反馈纯净的信号。

编辑

图31. 反馈路径(VOUT→R1/R2→FB)

反馈路径的布线有以下几点需要注意(参考图32)。

编辑

图32. 反馈路径布线时的注意要点

‑如果因反馈信号布线而受到噪声干扰,则输出电压会产生误差,在某些情况下甚至会导致运行不稳定。

‑输入反馈信号的IC的FB引脚阻抗较高,因此该引脚与电阻分压电路的分压节点之间要尽可能用短线连接:图32的(a)

‑检测输出电压的位置要设置在输出电容器的两端或输出电容器的后面:图32的(b)

‑从输出到电阻分压器之间的布线要平行且接近,这样抗噪性能更好:图32的(c),艾德克斯IT6010B电源的解析的图2.2有反映。

‑要远离电感和二极管的开关节点进行布线:图32的(d)

‑不在电感和二极管的正下方布线,不与电源开关类布线平行布线(多层电路板也同样)

下面是考虑到这些要点的布线示例。图33是在反馈路径中使布线经由过孔转移到背面,远离开关节点的布局示例。通过布局可以看出,完美地满足上述条件的布线并非易事。还有,虽然在上述注意事项中未明确提及,但布线的基本要求是要“尽量短”。所以,一味地延长反馈布线,远离电路区域的做法并不能称之为良策。图33是在背面铺设反馈信号布线的对策方案示例。

编辑

图33. 反馈路径的布局示例。经由背面布线

图34是不良布局示例。反馈路径是与电感平行布局的,所以因电感周边产生的磁场而诱发了反馈路径中的噪声。

编辑

图34. 反馈路径的不良布局示例。在电感器的旁边布线

实际上,因其他部件的关系,有时无论如何也无法实现理想的布局与布线。在这种情况下,需要好好斟酌理想布局的目的是什么,找出更好的折中方案。

<小结>

‧来自输出端的反馈信号线要远离开关节点。如果受到噪声干扰,可能会造成误差或误动作。

‧还有一种经由过孔在电路板背面布线的方法。

6、接地

由于接地(以下称“GND”)布线是众多部件分别需要的布线,所以需要好好斟酌其布局。另外,正如在之前的章节中介绍过的,在降压型DC/DC转换器电路中,与控制电路相连的输出电压的反馈等信号系统和切换较大电流的功率系统要分离是非常重要的,这一点在GND布线中也同样重要。

1)模拟小信号接地与电源接地

GND在电路(电路板)的任意位置都具有相同的电位,但在模拟信号和数字信号混合存在的电路(近年来大多数是这种情况)中,多采用单独设置模拟GND和数字GND,以使数字信号引起的噪声不传递给微小的模拟信号的手法。在开关电源电路中思路也是一样的,例如:走线的电压值直接关系到输出精度的反馈路径,需要注意尽可能地减少开关节点产生的噪声对其的影响。

虽然有多种命名,不过在这里将不喜欢噪声的线路(如反馈路径)相关的GND称为“模拟小信号GND(AGND)”,将开关节点等切换较大电流的线路相关的GND称为“功率GND(PGND)”。

至关重要的关键要点:AGND和PGND必须分离。虽然电位相同,最终也是要连接的,但这种做法是出于将“通过开关返回较大电流的GND”和“控制信号的GND”分开来防止干扰的考量。

另外,原则上PGND需要设置在顶层并布局在一起(图35)。但是,由于元器件的布局等原因,有时会出现无论如何也无法挨在一起进行配置的情况。在这种情况下,也可将PGND分开并经由过孔利用背面和内层进行连接(图36)。但是,受过孔电阻和电感的影响,可能会出现损耗增加和噪声恶化问题,因此,请通过实际装机进行充分验证。

编辑

图35. 基本的GND布局示例

编辑

图36. 经由过孔连接PGND的示例。需要验证噪声和损耗

<小结>

‧AGND和PGND需要分离。

‧布局的基本原则是将PGND配置在顶层并且PGND之间不分开。

‧当需要将PGND分开并经由过孔在背面连接时,受过孔电阻和电感的影响,损耗和噪声可能会恶化,因此需要进行验证。

2)地平层

地平层(GND层)是指具有一定面积的GND布线,在背面和内层设置GND层的基本目的是减少直流损耗、屏蔽及散热,而接地只是辅助作用。

在多层电路板的内层或背面设置GND时,需要注意与高频开关噪声较多的输入端和二极管PGND之间的连接。

如图37所示,在第3层有公共GND、在第4层有信号GND的情况下,它们与PGND的连接要在高频开关噪声较少的输出电容器CO附近的PGND进行。不可连接噪声较多的输入电容器CIN和二极管D附近的PGND。

编辑

图37. 多层电路板中的PGND和信号GND的连接示例以及注意事项

在第2层有用来减少直流损耗的PGND层时,需要将顶层的PGND和第2层用多个过孔连接,以减小PGND的阻抗。

<小结>

‧在多层电路板的内层或背面设置GND层时,需要注意与高频开关噪声较多的输入端和二极管PGND之间的连接。

‧顶层PGND与内层PGND的连接,要通过多个过孔连接,以降低阻抗,减少直流损耗。

‧公共GND或信号GND与PGND的连接要通过高频开关噪声较少的输出电容器附近的PGND进行,不可通过噪声较多的输入电容器和二极管附近的PGND进行连接。顺便提一下,很多DC/DC转换器IC具备AGND(SGND)和PGND两个GND引脚。这是因为在IC内部信号系统和开关(功率)系统也是分开的(分开的原因与上述原因完全相同)。另外同样,由于需要相同的电位,所以最终需要连接。重要的是,IC的AGND和PGND要在一个点进行连接。 最佳连接点请参考技术规格书中的布局等信息。

三、电路板布局中的降噪对策

正如之前所提到的,在开关电源电路中,电路板布局需要抑制噪声并确保稳定且纯净的运行,同时需要考虑到EMI并尽可能地减少对其他元器件的影响。除了基本的元器件布局和布线设计之外,还涉及到与电路板布局有关的降噪对策。

1、拐角布线

薄膜布线不可避免地需要拐角(弯曲),但弯曲方法不当可能会使EMI问题更严重。没有电路板布局经验的人可能不太相信,但这是的确是一项技术诀窍(技巧)。 图38给出了拐角布线的好坏示例。如果将拐角布线设计为直角,阻抗将在拐角发生变化。这会导致电流紊乱,产生被称为“反射”的波形畸变。在开关节点等频率较高的布线中,受这种反射的影响,EMI可能会加重。

编辑

图38. 拐角布线的好坏

拐角布线不要设计为直角,设计为45°或圆弧状比较好。弯曲的半径越大,阻抗的变化越小。

2、传导噪声

传导噪声是反馈到输入线路的噪声,也被称为“传导发射(Conducted Emission)”。噪声频段主要出现在开关频率的倍数处。

这种噪声可通过增加铁氧体磁珠或π型滤波器来抑制。 这类降噪元器件必须选择适合降噪目标频段的元器件。这就需要先确认噪声并锁定目标频率。图39是传导噪声的测量数据示例。

编辑

图39. 传导噪声的测量数据示例

3、辐射噪声

另一个必须考虑的噪声是辐射噪声。DC/DC转换器的辐射噪声是受开关ON/OFF波形斜率和振铃影响而产生的,其产生频段约为100MHz~300MHz。

开关上升和下降时的振铃主要源于MOSFET和输入电容器间布线电感,电感量的大小会影响到噪声。 就如在“输入电容器的布局”中所提到的,通过优化输入电容器的布局和布线,可以降低噪声水平。

当DC/DC转换器电路的辐射噪声超过配套设备必须满足的标准时,其对策方法包括缓和开关波形以及增加缓冲电路。

图40是辐射噪声的测量示例。红线表示噪声水平的限值,在该示例中,接近200MHz的区域表现出的结果不是很理想。

编辑

图40. 辐射噪声的测量数据示例

4、增加缓冲电路

本节介绍“3、辐射噪声”中提到的对策之一:“增加缓冲电路”。 增加缓冲电路是降低噪声的常用手法。 要降低开关节点的噪声时,可在输出端增加缓冲电路,但针对输入噪声,则需要在输入端增加。在该示例中,通过在开关节点增加RC,可由电阻消耗开关引起的振铃的高频能量,从而起到吸收振铃的作用(见图41)。

编辑

图41. 缓冲电路及其工作示例

但是,增加缓冲电路会产生损耗。为了增加效果而提高电容器的容值的话,电阻需要能够容许其功率。下面为缓冲电路损耗的公式和计算示例。 缓冲电路损耗计算示例: 缓冲电阻10Ω,缓冲电容器1000pF,输入电压12V,在开关频率1MHz时的电阻容许损耗:

缓冲损耗P = C×V^2×fSW

1000pF×144×1MHz = 0.144W

*电阻的额定功率MCR18(3216):需要0.25W以上。

<小结>

‧缓冲电路通过电阻消耗高频能量。

‧由于会产生缓冲损耗,所以请注意电阻的容许损耗。

‧需要权衡缓冲电路的效果和损耗。

5、自举电路的降噪对策

接下来,介绍在“3、辐射噪声”中提到的一个对策“缓和开关波形的方法”。还有另一种方法,将在下一节中介绍。

在高边开关使用Nch MOSFET的IC,通常具有BOOT引脚。该引脚具有将输出电压供给自举电路,并为高边MOSFET提供足够的栅极驱动电压的功能。

由于BOOT引脚连接于开关节点,因此通过在这里插入电阻,可减缓高边MOSFET导通时的上升速度,从而可抑制开关导通时的噪声。缺点是开关时间变慢,会使MOSFET的开关损耗会增加(参考图42)。

编辑

图42. 在自举电路中插入电阻的示例

<小结>

‧通过在BOOT引脚处插入电阻,可以缓和高边MOSFET导通时的上升波形的斜率,从而降低噪声。

‧请注意,MOSFET的开关损耗会增加。

6、高边MOSFET的降噪对策

这也是在“3、辐射噪声”中提到的对策“缓和开关波形的方法”之一。

该方法通过在高边MOSFET的栅极驱动端和栅极间插入电阻,来限制栅极电荷,使高边MOSFET的上升和下降平缓,从而降低导通和关断时的噪声(参考图43)。

缺点与在自举电路中增加电阻的方法一样,MOSFET的开关损耗会增加。另外,这种方法不适用于开关内置型IC,只适用于使用了开关外置型控制器IC的结构。

编辑

图43.在外置高边MOSFET的栅极插入电阻的示例

<小结>

‧通过在高边MOSFET的栅极插入电阻,可缓和导通与关断时的上升和下降波形的斜率,从而可降低噪声。

‧请注意,MOSFET的开关损耗会增加。

‧MOSFET内置型IC无法插入电阻,因此不适用这种对策。

四、总结

本书介绍了有关降压型DC/DC转换器的安装电路板的布局要点。在各章节中分别对各个布局要点进行了具体解说,其中的根本要点是“1、电路板布局的大原则”中列出的7个项目,另外需要始终牢记的是“布线要尽量短”。

如果遇到所设计的电路是正确的,并且元器件也没有问题,但是安装在电路板上之后达不到预期性能甚至不运行的问题,请首先确认电路板的布局是否合理。这样的情况确实并不少见。

最重要的是要尽可能地消除从电路设计到电路板设计、试制及量产过程中的返工或重新设计情况的发生。为此应该做的是提高包括电路板设计在内的设计品质。

在实际的电路板布局中,元器件的布局和布线设计常常会成为制约因素。因此,认真将应该注意的要点体现在布局设计中是非常重要的。在结果不理想的情况下,必须进行实测并确认有无问题。另外,电路板布局设计既涉及到多层电路板,还涉及到电磁波,从某种意义上讲,可以说是要求从三维的角度进行布局的设计。而要想实现更出色的设计,就需要不断地积累实际设计和实际测量的工作经验,这一点是非常重要的。


路漫漫其修远兮,吾将上下而求索。觉得不错,动动发财的小手点个赞哦!