前端性能优化-指标分析

459 阅读4分钟

前面谈到了性能优化, 那如何评判我们的性能优化的效果,以及检测哪些地方做的不够?

工具

Lighthouse

lighthouse 是一个用于诊断网页的工具,包括 性能、无障碍、渐进式、SEO 等方面,通过得分的方式来报告网页的质量。

使用方法:

  • Dev Tools : 直接在 Dev Tools 中 lighthouse panel 勾选 Mode 、 Device 、Categories 之后点击 Analyze page load 即可
  • lighthouse 扩展程序
  • npm 包
npm install -g lighthouse
lighthouse <url>

Performance Panel

chrome Dev Tools 中的 Performance panel 是一个专门检测性能的面板。里面有非常详细的数据,可以查看到性能相关的各个方面的数据

访问xw.qq.com之后,通过Performance面板跑的数据:如下

performance.png

最上面是 CPU , heap 数据, 下面是其他的指标

  • Network : 可以看到资源的加载顺序以及其耗时
  • Frames : 页面帧变化截图
  • Main : 程序主进程(重要),可以用于分析 长任务
  • Timings: DCL(DocumentContentLoad event) FCP LCP 等指标

Performance Api

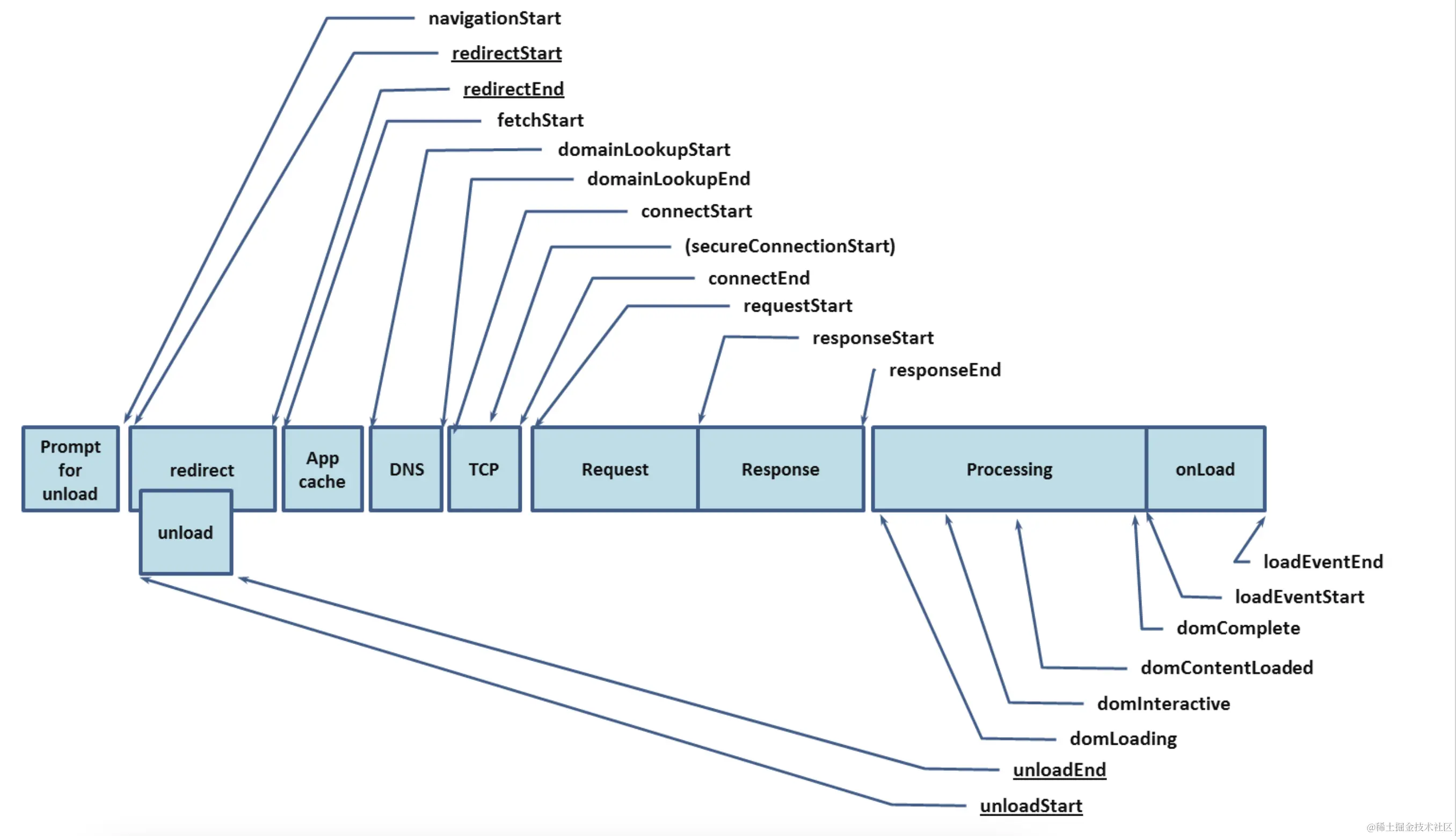
Performance Api 是一组用于衡量 web 应用性能的标准。 包含了 DOM 加载,渲染, 其他的资源加载过程 等指标,还可以自定义指标。

页面加载的过程分为多个阶段,如下

domLoadTiming.png

domLoadTiming2.jpg

    window.performance.timing: 
    {
        "connectStart": 1711121440358,
        "navigationStart": 1711121440354,
        "secureConnectionStart": 0,
        "fetchStart": 1711121440358,
        "domContentLoadedEventStart": 1711121440526,
        "responseStart": 1711121440422,
        "domInteractive": 1711121440526,
        "domainLookupEnd": 1711121440358,
        "responseEnd": 1711121440428,
        "redirectStart": 0,
        "requestStart": 1711121440365,
        "unloadEventEnd": 1711121440425,
        "unloadEventStart": 1711121440425,
        "domLoading": 1711121440427,
        "domComplete": 1711121440592,
        "domainLookupStart": 1711121440358,
        "loadEventStart": 1711121440592,
        "domContentLoadedEventEnd": 1711121440526,
        "loadEventEnd": 1711121440594,
        "redirectEnd": 0,
        "connectEnd": 1711121440358
    }

页面加载完了,window.performance.timing对下中会包含上图阶段对应的时间戳值,我们可以通过某些值的计算得出一些指标数据,如白屏时间,首屏时间等。

performance.getEntries() 包含了在页面加载过程中检测到所有指标, 包含资源加载, FP FCP 等多个指标。 可以通过过滤entryType来分析具体的指标数据。

VisibilityStateEntry {name: 'visible', entryType: 'visibility-state', startTime: 0, duration: 0}
PerformanceResourceTiming {initiatorType: 'link', nextHopProtocol: '', deliveryType: '', workerStart: 0, redirectStart: 0, }
PerformanceResourceTiming {initiatorType: 'link', nextHopProtocol: '', deliveryType: '', workerStart: 0, redirectStart: 0, }
PerformanceResourceTiming {initiatorType: 'link', nextHopProtocol: '', deliveryType: '', workerStart: 0, redirectStart: 0, }
PerformanceResourceTiming {initiatorType: 'script', nextHopProtocol: 'h2', deliveryType: '', workerStart: 0, redirectStart: 0, }
PerformanceResourceTiming {initiatorType: 'script', nextHopProtocol: 'h2', deliveryType: '', workerStart: 0, redirectStart: 0, }
PerformanceResourceTiming {initiatorType: 'link', nextHopProtocol: '', deliveryType: '', workerStart: 0, redirectStart: 0, }
PerformanceResourceTiming {initiatorType: 'link', nextHopProtocol: '', deliveryType: '', workerStart: 0, redirectStart: 0, }
PerformanceResourceTiming {initiatorType: 'link', nextHopProtocol: '', deliveryType: '', workerStart: 0, redirectStart: 0, }
PerformanceResourceTiming {initiatorType: 'script', nextHopProtocol: '', deliveryType: '', workerStart: 0, redirectStart: 0, }
PerformanceResourceTiming {initiatorType: 'img', nextHopProtocol: '', deliveryType: '', workerStart: 0, redirectStart: 0, }
PerformanceResourceTiming {initiatorType: 'img', nextHopProtocol: '', deliveryType: '', workerStart: 0, redirectStart: 0, }
PerformanceResourceTiming {initiatorType: 'css', nextHopProtocol: '', deliveryType: '', workerStart: 0, redirectStart: 0, }
PerformanceResourceTiming {initiatorType: 'css', nextHopProtocol: '', deliveryType: '', workerStart: 0, redirectStart: 0, }
PerformanceResourceTiming {initiatorType: 'css', nextHopProtocol: '', deliveryType: '', workerStart: 0, redirectStart: 0, }
PerformancePaintTiming {name: 'first-paint', entryType: 'paint', startTime: 2446.5999999940395, duration: 0}
PerformancePaintTiming {name: 'first-contentful-paint', entryType: 'paint', startTime: 2446.5999999940395, duration: 0}
PerformanceResourceTiming {initiatorType: 'iframe', nextHopProtocol: '', deliveryType: '', workerStart: 0, redirectStart: 0, }
PerformanceResourceTiming {initiatorType: 'other', nextHopProtocol: 'h2', deliveryType: 'cache', workerStart: 0, redirectStart: 0, }

关键指标

FPS : 页面刷新帧率

页面卡顿 ? 判断页面是否卡顿,就是计算页面 FPS , 60 左右是一个比较优的帧率,就是大约 16.5ms刷新一次页面。

如何计算 FPS ? requestAnimationFrame 是跟随着帧率执行代码,计算 1 秒 执行的次数就可以计算出帧率

如何减少卡顿 ? 减少卡顿就是避免长时间占用主进程,给予刷新页面留时间。由于 JS 的执行是单线程,如果长时间占用主线程,那么刷新页面,响应用户,就会滞后,进而导致卡顿。 解决方案:就是长任务拆解,将长任务拆解成多个短任务,将短任务分别置于任务循环中,在下个任务循环时执行。那么主线程就用空档来刷新页面,响应用户。

longTask.png

如何分析?

实际过程中可以用 Chrome Dev Tool 的 Performance Panel 中的 Main 来分析长任务。

也可以通过 performance.getEntries() 过滤 entryType = 'longtask'来分析

白屏时间 & 首屏时间

  • 白屏时间: 请求页面到开始渲染时间, 可以用performance Api
const whiteScreenTime = performance.timing.responseStart - performance.timing.navigationStart;
  • 首屏时间: 完全渲染第一屏的时间,第一屏会根据具体业务变化而变化,这里不是个固定值。一般可以有下面几种方式
    • DCL : domcumentContentLoad 事件触发时间 performance.timing.domContentLoadedEventEnd
    • LCP : FCP 是首次绘制的时间, LCP (largest-contentful-paint) 可以更准备的描述首屏时间
    • 监控节点高度: 使用 MutationObserver 来监听节点,如果节点的高度与大屏幕高度,则表示首屏已经渲染。