效率工具软件介绍

278 阅读7分钟

目录:

一、电子电气类

1、半导小芯

2、华秋DFM

1)打开*.PcbDoc文件   2)一键导出Gerber、BOM、座标文件

3、Xmind

4、C-Free

5、代码比较软件

1)BeyondCompare   2)UltraCompare   3)TextDiff   4)WinMerge 2.12.4 多语言版   5)多文件比较(DiffMerge)   6)Diffuse

7)DiffMerge   8)Compare My Files

6、电路仿真软件

1)Multisim   2)Tina-TI   3)Proteus

二、文档类

1、流程图制作工具

1)Microsoft Visio   2)Diagram Designer

2、文档工具软件

1)Notepad++ ****2)PDF软件

三、生活类

1、证件照的制作


一、电子电气类

1、半导小芯

用于Datasheet的查找,官网:www.semiee.com/** 。**

查看全部分类:

编辑

自动筛选小于30V的MOS管,如下图。

编辑

可选择品牌、等级(比如汽车级)、漏源电压、额定电流、Rdson等,非常实用。

编辑

汽车级元件国外品牌很容易断货,可替代型号一目了然。

编辑

此款软件还有手机版哦,体验一下!

​编辑

​编辑

​编辑

2、华秋DFM

用于Gerber文件的生成与查看, 此软件使用前需要联网。

1)打开*.PcbDoc文件

编辑


2)一键导出Gerber、BOM、座标文件

编辑

编辑

省去在Altium Designer(Altium_Designer的使用)中一步一步导出Gerber,比较繁琐,还容易出错,导过的都懂。

3、Xmind

用于制作思维导图,官网:xmind.cn/** 。**

​编辑

按Enter键或Insert键可以快速添加分支主题/子主题,也可以点击工具栏上插入主题按钮后面的小黑三角,插入分支主题。双击一样可以输入项目名称。

如果分支主题下还需要添加下一级内容,可以再创建子主题,可按Ctrl + Enter键或Insert键,或点击工具栏上插入主题按钮后面的小黑三角,选择父主题。

如果不需要某个主题,可以选中主题,按Delete键即可。

编辑

4、C-Free

一款国产的Windows下的C/C++ IDE, 最新版本是5.0才14M,非常轻巧,安装简单。

下述代码来源:常用数据类型内存存储形式

编辑

使用方法参看:MinGW及C-Free的使用

5、代码比较软件

1)BeyondCompare

这个软件主要的作用是合并以及比较源代码,使用这款软件,可以很快的对比出文件夹的不同之处,并且用不同的颜色区分出相差的字节,方便程序员查看。不仅如此,这款软件还支持多种规则的对比。

文件移步:Beyond Compare

2)UltraCompare

这款软件主要的作用是对比文件内容,可比较二进制模式、文件夹模式和文本模式,还可以合并、同步比较的文本,同时还允许撤销。

3)TextDiff

这个工具相当小巧,主要用来比较开放源代码的文本,它的功能虽然比商业或者共享文本的比较工具更弱,但是可以完成一般源代码的修改以及比较任务。此外,由于这款软件属于开源软件,你完全可以将它改造得更加的强大,功能更多。

4)WinMerge 2.12.4 多语言版

如果你的文字文件内容相似,那么可以使用这款软件,同时检查两个文件的不同。尤其是改版的时候,不知道新旧程序之间的不同处,这时候这个软件就可以派上用场。这个软件对比文件夹时,若出现相异之处,将出现高亮度,进而进行修改。

5)多文件比较(DiffMerge)

DiffMerge 则是一个强大的文件比较工具,除了代码加亮,不同之处加亮之外,它最大的特点是能够跨平台运行,你在什么平台上都可以方便的使用它。DiffMerge 的体积为 6.48M,官网上面提供了 windows 版、mac 版和 linux版,而 Windows 版中你可以选择安装包还是使用绿色版。而如果你在 linux 下使用,则可以下载到 ubuntu 的 deb 包和 fedora 的 rpm 包。从而无需编译安装。

6)Diffuse

在命令行中,Diffuse 的速度很快,支持像 C++、Python、Java、XML 等语言的语法高亮显示。可视化比较,非常直观,支持两相比较和三相比较。这就是说,使用 Diffuse 你可以同时比较两个或三个文本文件。

7)DiffMerge

DiffMerge 配套了用于比较的行代码工具,通过这个套件,不仅仅可以比较单一文件,还可以比较整个文件夹的代码,可以比较两个项目的源文件夹。

8)Compare My Files

这个代码比较工具是基于浏览器的 Web 应用程序,虽然简单,但是免费。运用它,可以解析不同文件的代码,找出差异处。亦可比较代码行,收集准确的结果。

6、电路仿真软件

1)Multisim

它是美国国家仪器(NI)有限公司推出的以Windows为基础的仿真工具,行业标准的SPICE仿真与电路设计软件,适用于板级的模拟、数字电路板的设计工作。

编辑

使用方法参看:Multisim14.2仿真使用汇总

2)Tina-TI

它是德州仪器 (TI) 专有的DesignSoft产品。该免费版本具有完整的功能,但不支持完整版TINA所提供的某些其他功能。

众多基于SPICE算法的仿真软件之一,前身为Tina,后缀 -TI 是因为里面的元件参数都是TI德州仪器的。
Multisim实在是太大,功能上对于绝大多数人来说应该都是过分冗余的。而Tina-TI则只有100多MB,麻雀虽小五脏俱全,常用的功能都包含在内,示波器、分析仪一应俱全。

编辑

使用方法参看:TINA-TI的介绍与入门使用

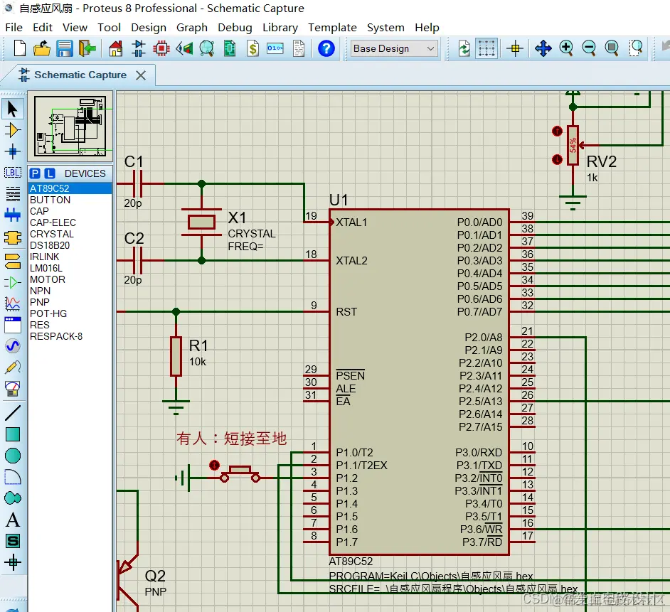
3)Proteus

它是英国Lab Center Electronics公司出版的EDA工具软件,不仅具有其它EDA工具软件的仿真功能,还能仿真单片机及外围器件。

编辑

关于单片机的仿真移步专栏:51/STM32单片机+Proteus仿真实例

编辑

使用方法参看:Proteus8.6 SP2仿真使用汇总

二、文档类

1、流程图制作工具

1)Microsoft Visio

它是微软的一款流程图矢量图绘制软件,与PPT、Word绘制的流程图相比,Visio有动态连接线,流程图模板多,有共享的组件和布局,也可以实现多人合作。

编辑

使用方法参看:CorelDRAW_X6与Microsoft Visio使用汇总

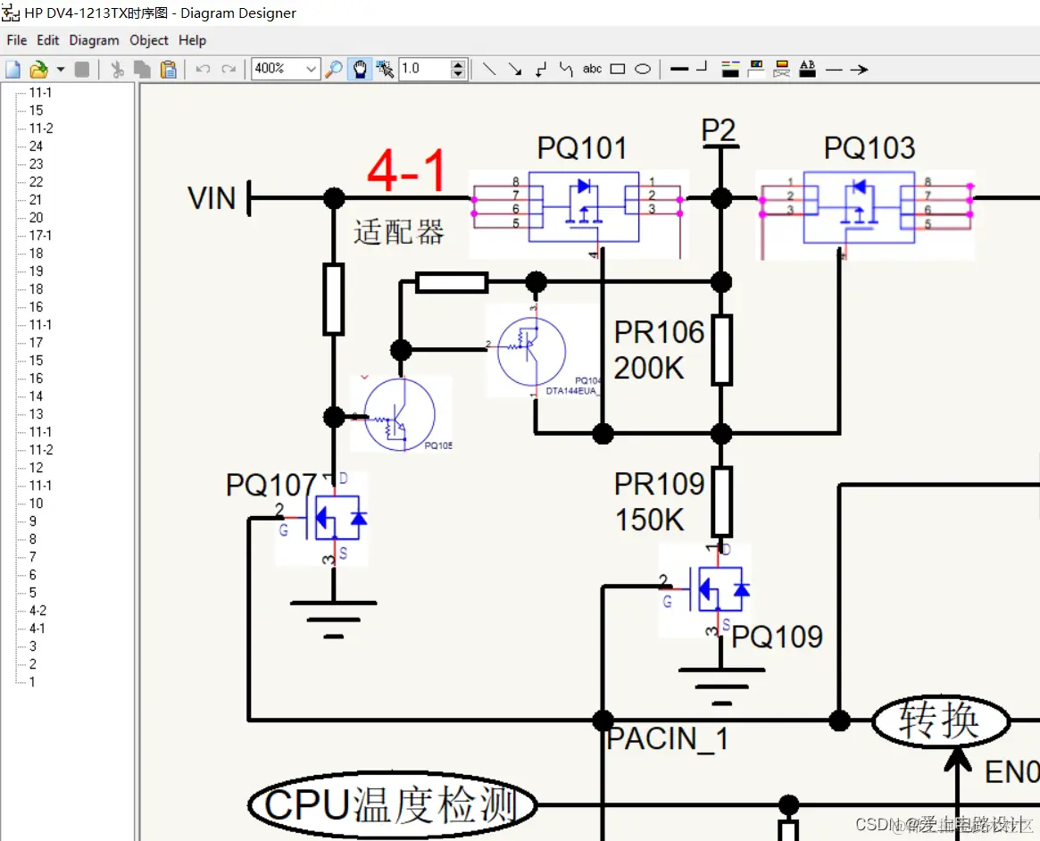
2)Diagram Designer

它是一款流程图矢量图绘制软件,可绘制流程图、说明图、UML图和演示。该软件包括一个可定制的样板及调色板,简单的图绘图仪,支持使用压缩的文件格式。同时,其还可以导出多种文件格式,很方便。

编辑

其中HP1213tx笔记本电脑不触发维修宏基AS6530笔记本电脑完整时序内的流程图使用该软件绘制。

2、文档工具软件

1)Notepad++

推荐Notepad++, 规避代码复制过来后,连成一串无法阅读。 

编辑

2)PDF软件

向文档内插入图片,如下图所示,软件移步:Foxit Reader

编辑

去除加密可使用“PDFUnlocker”。

编辑

三、生活类

1、证件照的制作

打开支付宝搜索“一寸电子登记证件照”。

编辑

编辑

编辑

这样就避免去照相馆了。


工欲善其事,必先利其器。觉得不错,动动发财的小手点个赞哦!