超4万镭雕机电脑的芯片级维修

276 阅读6分钟

目录:

一、普洛菲斯工业平板式电脑介绍

1、具体型号与板号

1)型号   2)板号

2、主板正反面图片

3、内部电路

1)15V/6.7A电源   2)主板

二、维修过程描述

1、故障现象

2、维修过程

1)输入电源测量   2)主板的前置电源测试   3)更换LTC3850GN


前置知识移步:本人自己画的宏基AS6530笔记本电脑完整时序,相关资料移步:资料下载


一、普洛菲斯工业平板式电脑介绍

1、具体型号与板号

1)型号

PS3650A-T42-5M-SU

编辑

此工业平板式电脑日本产,具设备部员工说:价格5万人民币,还是淘的二手!故维修性价比高。已经拿出去给中国经销商维修过,一星期后被退回(主板已有维修痕迹),需要技术支持。

前期已经帮助他们部门维修了12台设备,本次尽然想起来给申请了物质奖励,算是一点精神鼓励吧,哈哈!

编辑

2)板号

D08011C 1/5
PS365XA-MAIN2(Godphant)

编辑

2、主板正反面图片

编辑

编辑

编辑

本处万用表使用众仪ZT-Y1,价格不贵,小巧还功能强大,可测电容与频率,维修时判定电容容量方便。众仪ZT-Y1使用实例

3、内部电路

1)15V/6.7A电源

​编辑

​编辑

编辑

2)主板

​编辑

​编辑

​编辑

编辑

二、维修过程描述

1、故障现象

POWER灯不亮,触摸屏幕无任何显示。

2、维修过程

1)输入电源测量

因为已经加有负载电阻,如下图,拔除电源输出插座,测试有15V电源,说明主板有问题。

​编辑

2)主板的前置电源测试

去除内存条与CMOS电池,测试下图两组电容的正负极,有阻值,排除可能的短路。

​编辑

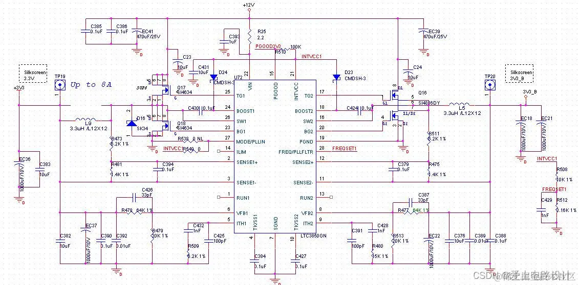
再次装入CMOS电池,测试上图两组电容两端的电压,无输出电压。测试电源管理芯片LTC3850GN的RUN1与RUN2的电压,参考下图“LTC3850GN外围电路”,这是我能在网络上找到的最有价值的图了。工控主板好像很难像笔记本一样,较容易查找到原理图,更不用说点位图。

​编辑

LTC3850GN外围电路

上图电路介绍,摘录自网络:

LTC3850GN主要应用与高稳定性的工业电源设计, 此芯片为双路电压输出,单路输出电流最大可以达到20A。
它是一款高性能、双通道同步降压型开关稳压控制器,用于驱动全 N 沟道功率 MOSFET 级。该器件所运用的一种恒定频率电流模式架构提供了一个高达 780kHz 的可锁相频率。通过使两个控制器输出级异相操作,最大限度地降低了功率损失和电源噪声。
OPTI-LOOP补偿使得能够在一个宽输出电容和 ESR 数值范围内优化瞬态响应。LTC3850GN 具有一个精准的 0.8V 基准和一个电源良好输出指示器。其 4V 至 30V 的宽输入电源范围涵盖了大多数电池化学组成和中间总线电压。
用于每个控制器的独立 TK/SS 引脚负责在启动期间使输出电压斜坡上升。电流折返可以对短路条件下的 MOSFET 热耗散加以限制。MODE/PLLIN 引脚负责在突发模式 (Burst Mode) 操作、脉冲跳跃模式或连续电感器电流模式之间进行选择,并允许将该 IC 同步至一个外部时钟。

此系统各种保护功能完善,具有软启动功能,支持多种开关工作模式,两个输出独立控制其开启和关闭。在工业稳定范围(-40℃~85℃)内稳定工作。

但此主板RUN1与RUN2含有外部电路,手绘简图如下。

​编辑

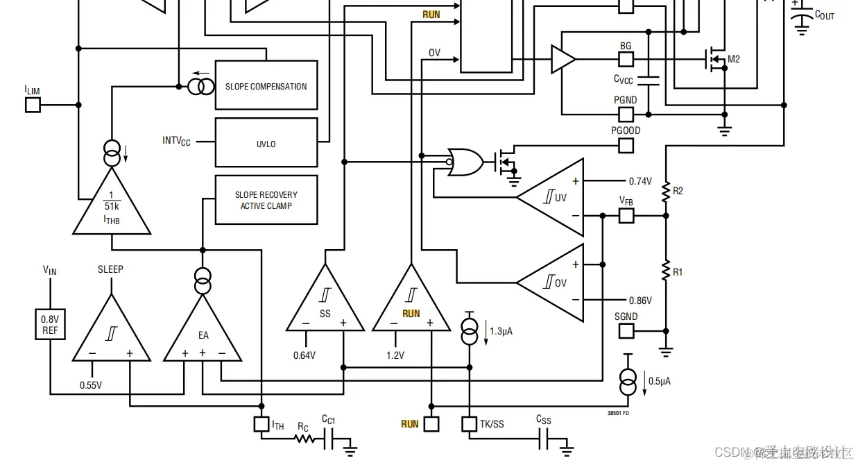
测试其电压在0.5V左右,Q36栅极无输出电压,开始怀疑是EC部分未发出开启条件,参考“LTC3850GN原理框图下半部分”。

​编辑

LTC3850GN原理框图下半部分

查走线那叫一个难啊,都是在板层中间,根本看不到。经过一番折腾,因时间原因放弃了走这条路。若必须查走线,可以使用厨房里的钢丝球覆在PCB上,这样可以确定大致的范围,一点小技巧。

还是继续查LTC3850GN工作条件,发现INTVCC并无输出电压,眼前一亮。

​编辑

LTC3850GN原理框图上半部分

翻查LTC3850GN规格书11页,有如下描述:

​编辑

就不一句一句的翻译了,大致的意思:EXTVCC脚低于4.7V,内部5V线性稳压器经VIN脚提供INTVCC电源。测试VIN电压为15V,但是INTVCC却没有输出电压。挑起INTVCC引脚,仍然无输出,故可判断LTC3850GN已经损坏。

3)更换LTC3850GN

更换了芯片后,洗板水清洗一下,竟然发现芯片上的字残缺了。看样子是丝印上去的,国产仿ADI的器件,采购淘宝上购买。

​编辑

更换的电源芯片

​编辑

原装电源芯片

上电后听到蜂鸣声音,说明有戏了,测试+5V与+3.3V已经产生,至此维修基本结束。断开电源,重新装回内存条,恢复主板连接,再上电亮机。

编辑

注:这款主板不需要启动按键,上电就自启动,思路不能完全按笔记本电脑来,灵活应对。


解决问题最好的办法就是提升自己。有意向智能硬件电路设计想法的同仁移步:单片机(汇编与C代码)、PLC硬件电路设计,大家共同进步。