干货 | 电子开关实现过流保护的原理

193 阅读2分钟

电子开关或称为智能开关(Smart Switch),是一种基于集成电路技术的智能型器件,具有体积小、功耗低、响应速度快和阻抗小的特点,可提供高可靠性的过流保护,是自恢复保险丝的理想替代器件。

以AAT4610为例,其过流保护能在1μs内完成,其响应速度是PolySwitch的100万倍,对瞬间尖峰电流和浪涌电流的限流作用十分明显。因此电子开关自出现以后,发展极其迅速,已有不少公司推出了相应的产品,如AAT公司的AAT4610,Maxim公司MAX1946,NEC公司的μPD16875、Microsemi公司的SL03-SL24系列和SM03-36系列以及USB02和USB302等,它们均可用于I/O端口的过流保护。

图片

图1 AAT4610引脚定义

我们仍以AAT4610为例,说明电子开关实现过流保护的工作原理。AAT4610采用SOT-23塑料封装(如图1),5个引脚的定义见表1。

图片

AAT4610将6V/2A的P沟道MOSFET场效应管与栅极驱动器、电压基准、限流比较器和欠压闭锁电路组合在SOT-23-5封装中(如图2)。其中MOSFET是一个电子开关,它的通断受比较器输出电压的控制,如果输出电流大于设定电流,运算放大器AMP输出负电压,关断MOSFET,停止电压输出,对供电电路起到保护作用。MOSFET的沟道电阻最大值仅为180mΩ,关断模式下静态电流为1mA。MOSFET的工作电压为2.7V~5.5V,输入电压低于2.7V时,由欠压锁定电路关断MOSFET,对供电电路进行欠压保护。

图片

图2 AAT4610内部逻辑框图

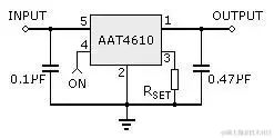
AAT4610的应用电路十分简单,只要外接两只滤波电容和一只电阻器RSET,便可实现过流保护功能,如图3。

图片

在AAT4610输入和输出端接入滤波电容用来消除电子开关的工作噪声,限流电阻RSET用来设定保护电流值。当工作电流超出保护电流值时,输出电压立即下降到0伏,其反应时间约为800ns。引脚4是使能端,从外部输入一个2.5V以上的电压即可让其工作,否则AAT4610将不起保护作用。

本文转自网络,版权归原作者所有,如涉及作品版权问题,请及时与我们联系,谢谢!(买电子元器件就上唯样商城)