Ollama 简介
Ollama 是一款开源大语言模型管理工具
Ollama 下载并安装
增加系统环境变量
指定模型下载位置,如果不指定会默认下到 C 盘 变量名:OLLAMA_MODELS,变量值 D:\OllamaLib(需要在 D 盘新建 OllamaLib 文件夹)
<!-- 如果已经安装好 Ollama,则需要重启 Ollama -->
<!-- windows 在任务栏右键退出再打开命令行执行 -->
ollama serve
下载安装
下载地址:ollama.com/download
下载完成后直接 install 安装,提示安装完成后,打开命令行执行
ollama --version
正常显示版本号即为安装成功!
安装模型
官网地址:ollama.com/library
| Model | Parameters | Size | Download |
|---|---|---|---|
| Llama 2 | 7B | 3.8GB | ollama run llama2 |
| Mistral | 7B | 4.1GB | ollama run mistral |
| Dolphin Phi | 2.7B | 1.6GB | ollama run dolphin-phi |
| Phi-2 | 2.7B | 1.7GB | ollama run phi |
| Neural Chat | 7B | 4.1GB | ollama run neural-chat |
| Starling | 7B | 4.1GB | ollama run starling-lm |
| Code Llama | 7B | 3.8GB | ollama run codellama |
| Llama 2 Uncensored | 7B | 3.8GB | ollama run llama2-uncensored |
| Llama 2 13B | 13B | 7.3GB | ollama run llama2:13b |
| Llama 2 70B | 70B | 39GB | ollama run llama2:70b |
| Orca Mini | 3B | 1.9GB | ollama run orca-mini |
| Vicuna | 7B | 3.8GB | ollama run vicuna |
| LLaVA | 7B | 4.5GB | ollama run llava |
| Gemma | 2B | 1.4GB | ollama run gemma:2b |
| Gemma | 7B | 4.8GB | ollama run gemma:7b |
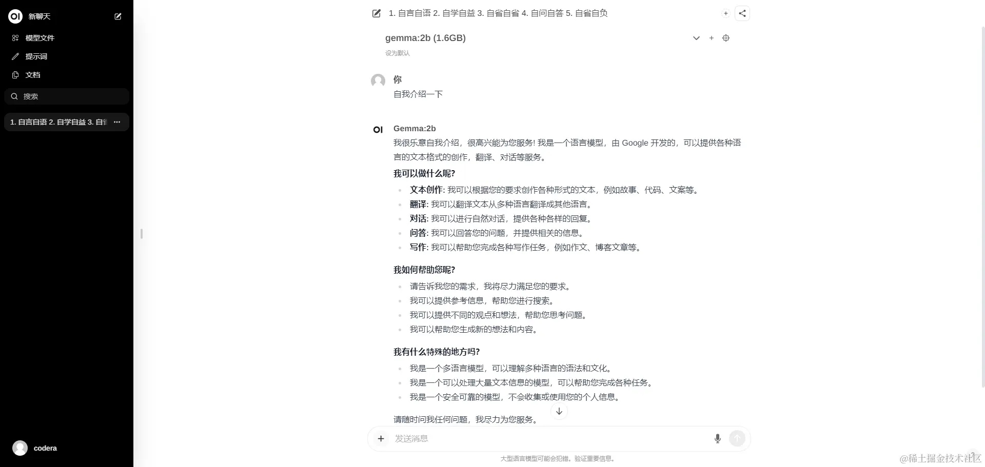
我下载的是 gemma:2b,安装完成后即可与 gemma:2b 对话
安装可视化对话工具
Ollama 推荐了一些,我选择的是 Open WebUI
需要安装 docker
下载地址:www.docker.com/products/do…
与安装 ollama 一样,直接下载安装,执行 docker -v 显示版本代表安装成功。
执行安装命令:
docker run -d -p 3000:8080 --add-host=host.docker.internal:host-gateway -v open-webui:/app/backend/data --name open-webui --restart always ghcr.io/open-webui/open-webui:main
执行完成后,即可点击,进入网站使用