D55125ADA A型漏电保护芯片,适用于 110V⁓220V(50/60Hz)电压,可应用于 新能源充电桩(充电枪)、智能空开(智能微断开关)等工业产品

165 阅读1分钟

一、应用领域

新能源充电桩(充电枪)、智能空开(智能微断开关)等工业产品,以及电热水器、电烤箱、电烤炉等小家电产品。

二、功能介绍

D55125ADA 是一款高性能 CMOS 漏电保护器专用电路。芯片内部包含稳压电源、放大电路、比较器电路、延时电路、计数器电路、跳闸控制电路及跳闸驱动电路。芯片外围应用由脱扣线圈、压敏电阻、稳压二级管、二级管、电阻、电容等元器件组成。

三、基本特性

1、直接驱动 SCR,当有漏电信号时,OS 输出脉宽大于 30ms

2、适用于检测 A 型和 AC 型漏电信号

3、各种类型的漏电信号的跳闸精度一致性好

4、良好的电磁干扰(EMC)防护能力

5、适用于 110V⁓220V(50/60Hz)电压

6、宽的温度范围(Ta=-20~+85℃)

四、基本参数

五、引脚信息

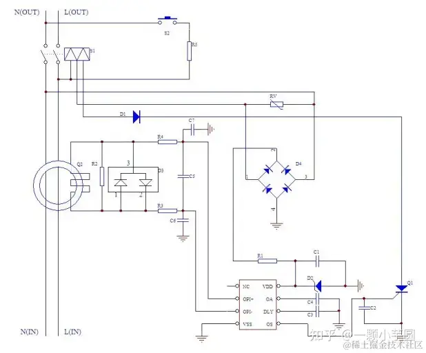
六、参考设计

如上图,D55125ADA 漏电保护器专用电路用于检测火线和零线上的漏电信号。当有漏电信号产生时,零电流互感器(ZCT)检测到电信号,其次级线圈输出作为漏电保护器芯片的输入,漏电信号可以是直流、AC 型和 A 型(包括 0°、90°和 135°漏电信号)。当漏电流的 RMS 值大于漏电保护器规定的额定电流(rms)时,漏电保护器输出 OS 引脚产生动作电平,该电平脉宽持续 30ms 左右。