D1084 5A低压差电压调整器应用方案

75 阅读1分钟

1、 概述:

D1084是一款具有5A输出能力、低压差为1.5V的三端稳压器。输出电压可通过电位器调节或1.5V, 1.8V, 3.3V三个固定电压版。内含电流限制和热保护功能,防止任何过载时产生过高的结温。D1084系列电路有标准TO-220、TO-263和TO-252封装形式。

2、 典型应用线图如下:

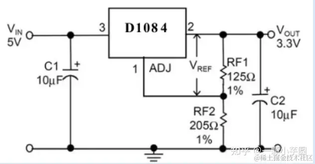
A)、线路如下:

注:安装时电容C1靠近IC的输入端,C2应靠近IC的输出端,这样能更好地抑制纹波。RF1宜选用温度稳定性好的电阻,若其稳定性不好,输出电压Vout就会漂移。

B)、应用图中配置Vout=3.3V(D1084加散热片),测试数据如下: