探寻源码宝藏:介绍开源项目"source-code-hunter"

832 阅读2分钟

今天在浏览 GitHub 时,我发现了一个名为 source-code-hunter 的宝藏项目。这个项目从源码层面深入剖析和挖掘互联网行业主流技术的底层实现原理,为广大开发者提供了便利,助其提升技术深度。目前该项目已经涵盖了 Spring 全家桶、Mybatis、Netty、Dubbo 框架,以及 Redis、Tomcat 等中间件的内容,恰好适合最近希望提升技术深度的同学参考学习。

source-code-hunder.jpg

source-code-hunder.jpg

项目介绍

我们先附上项目地址

Gitee Pages: https://doocs.gitee.io/source-code-hunter

GitHub Pages: https://doocs.github.io/source-code-hunter

GitHub: https://github.com/doocs/source-code-hunter

技术深度技术广度是对开发者来说最为重要的两个维度,这个项目致力于从源码层面,剖析和挖掘互联网行业主流技术的底层实现原理,为广大开发者 提升技术深度 提供便利。

这个项目主要用于记录框架及中间件源码的阅读经验、个人理解及解析,使阅读源码变成一件简单有趣,且有价值的事情,目前开放的有 Spring 全家桶、Mybatis、Netty、Dubbo 框架,及 Redis、Tomcat 中间件等。

目前这个项目在github上已经有15.7k 的star,并且从内容更新上看社区还是很活跃的。

_20240318213003.jpg

_20240318213003.jpg

内容示例

我们如果要阅读的话可以直接访问Gitee Pages, 也是比较方便的。截图如下:

_20240318213448.jpg

_20240318213448.jpg

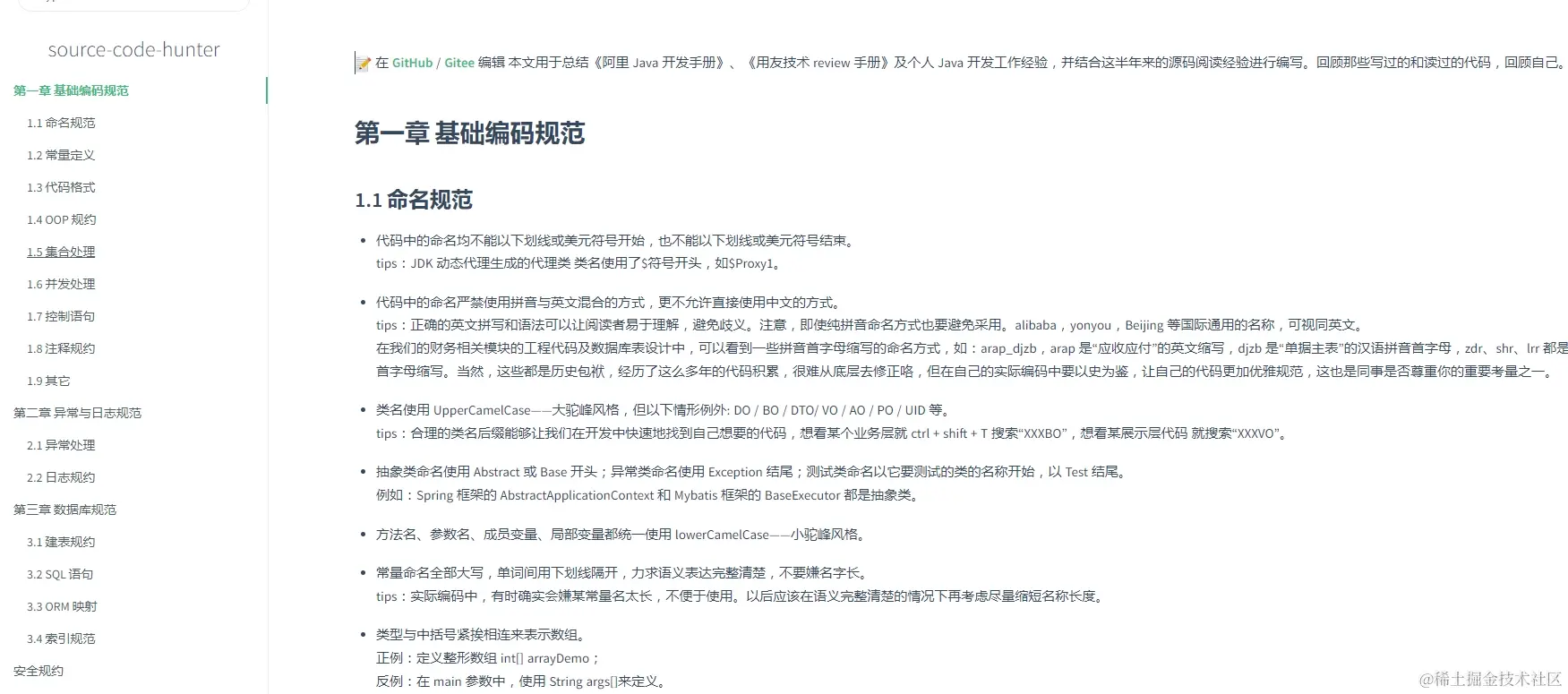
比如我们面试的时候集合必问的HspMap原理,如何解决hash冲突等,作者都给我们添加了源码的详细注释与描述

_20240318214446.jpg

_20240318214446.jpg

_20240318214457.jpg

_20240318214457.jpg

_20240318214505.jpg

_20240318214505.jpg

其它我们常用的一些中间件的源码作者也是有注释的,我们可以根据自己的学习计划去阅读。

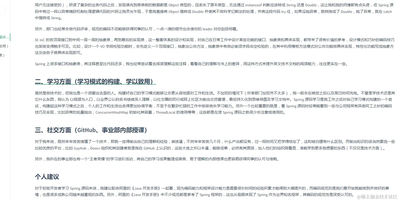
文档中还有比较吸引我的地方就是作者添加了一些个人的学习心得和经验。这对我们来说也很有借鉴的意义。

_20240318215010.jpg

_20240318215010.jpg

_20240318215033.jpg

_20240318215033.jpg

总结

GitHub 技术社区 Doocs,致力于打造一个内容完整、持续成长的互联网开发者学习生态圈!作者在文档的末尾还附上了一个Doocs社区优质项目的表格,对于那些热爱提升自己的人来说,这是一个很好的学习资源,为有志于不断提升的读者提供了学习的机会。

#项目描述
1advanced-java互联网 Java 工程师进阶知识完全扫盲:涵盖高并发、分布式、高可用、微服务、海量数据处理等领域知识。
2leetcode多种编程语言实现 LeetCode、《剑指 Offer(第 2 版)》、《程序员面试金典(第 6 版)》题解。
3source-code-hunter互联网常用组件框架源码分析。
4jvmJava 虚拟机底层原理知识总结。
5coding-interview代码面试题集,包括《剑指 Offer》、《编程之美》等。
6md一款高度简洁的微信 Markdown 编辑器。
7technical-books值得一看的技术书籍列表。