Gitflow 使用

134 阅读5分钟

Gitflow 使用

1. 概述

如果你严肃对待编程,就必定会使用版本管理工具,而 Git 是当下最流行的版本管理系统,Git 操作是基于分支的,当下环境衍生出多种优秀的分支管理策略,其目的就是要保证不同分支各司其职,避免多人协作过程中代码冲突、代码版本出现问题。在日常迭代过程中,每个公司都有一套自己的分支管理规范,但万变不离其宗,都有 Gitflow 的影子。

2. Gitflow 工作流程

2.1. Gitflow 关键分支

分支名称分支说明分支时效环境
master与线上环境运行代码版本一致,需保证最高稳定性
• 只⽤于存放所有的发布
• 每次有了新的 commit 之后,⽴即打⼀个 tag 来记录
永久分支线上生产环境
develop开发过程中操作分支(开发阶段)
• develop 在第⼀时间从 master 上分离出来
• develop 并不是直接⽤于开发 feature 的,开发 feature 需要单独创建对应的 feature-branch
• 当下⼀正式版本需要的所有功能开发完成之后,从 develop 上创建新的 release branch,并在 release branch 合并到 master 后合并回 develop(合并的时候⽤ --no-ffff),然后删掉 release branch
永久分支开发环境
feature新功能分支,一般一个新功能对应一个 feature 分支,以避免后面一些不必要的代码冲突
• 每次开发新功能是从 develop 创建
• 开发完成后合并到 develop(使⽤ --no-ff),然后被删掉
临时分支
release亦或者叫 bugfix 分支,修复测试环境 Bug 所用分支,建议一个 Bug 单独切一个分支,(测试阶段)
• 每次下⼀版本的功能开发完毕后,从 develop 上创建
• 创建完成后,更新版本号,然后单独做⼀个新的 commit
• 如果有 bug fix,直接在 release branch 上创建
• bug fix 完成后,合并到 master 和 develop(使⽤ --no-ff),然后被删掉
临时分支测试环境/压测环境/预生产环境
hotfix紧急修复线上 bug 的时候使用的分支
• 已正式发布的产品发现 bug,直接从 master 或者出问题的 tag 上创建 hotfix branch,进⾏紧急修复,
• 修复完成后合并到 master 和 develop(或 release branch 如果有的话)(使⽤ --no-ff),然后被删掉
临时分支

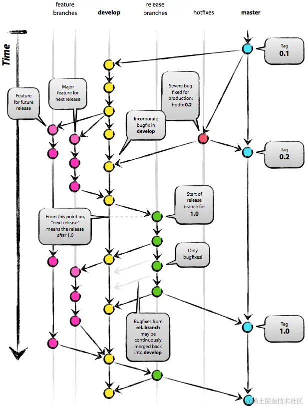
Gitflow 流程图:

Screen-shot-2009-12-24-at-11.32.03.png

  • master 与 develop

这张图涉及内容较多,我们只需要关注两个分支,一个是 master 分支,另一个是 develop 分支,通过箭头可以看到,develop 分支是基于 master 分支创建,在提交代码后,又重新回到了 master 分支,这里体现的是,在迭代开始前,需要基于线上代码最新版本合并到开发分支,作为团队成员开发的公共分支。在使用 Git 时,需要遵循一个原则:从哪里来,最后回到哪里去

  • develop 与 feature

接下来我们需要关注的是 feature 分支与 develop 分支。在团队协作过程中,对于需求的开发,通常是采用一个成员负责一个功能点或者模块,那么就需要不同成员往 develop 分支提交代码,即需要从develop 分支创建 feature 分支开发新功能,编码自测完成后,再从 feature 分支 push(推送)到 develop 分支,这同样遵循了以上规则。

  • develop 与 release

在企业开发中,每次迭代往往定义一个版本号,release 分支与之对应。随时间线推进,到达迭代开发中的提测阶段,则需要将开发的新代码从 develop 分支推送到 release 分支,而后发布代码 (CI/CD) 到测试环境供测试验证。

  • release 与 bugfix

当测试提出缺陷时,似乎我们需要排查一下自己代码中是否存在问题。如果是,那么我们需要基于测试环境的 release 分支代码版本做修改,此时,我建议基于 release 分支去创建一个 bugfix 分支用于修复代码中的问题。修复完毕后再将bugfix分支的代码推送到 release 分支,push 完成后,将 bugfix 分支删除,确保一个 bugfix 分支只做一件事

  • release 与 master

测试完成、熬到上线、喜大普奔。上线时需要将 release 分支代码推送到 master,同样的道理,在推送前需要将 master 分支代码更新到最新版本,release 分支合并 master 分支代码,再切换到 master 分支合并 release 分支代码。

  • master 与 hotfix

当生产环境用户反馈了一个问题,确认为代码缺陷时,需要基于最新的 master 分支创建 hotfix 分支去修复线上 bug,修复完毕后,从 hotfix 分支按上述 release 分支推送到 master 分支流程推送代码到 master 分支即可。

2.2. Gitflow 使用示例

2.2.1. 使用 Git 按 Gitflow 工作流程工作

feature branch 使用示例:

// 先切换到 develop 分支,保持 develop 代码最新
git checkout develop
// 创建一个新功能分支
git checkout -b feature_branch
// 完成功能的开发工作后,下一步就是将 feature_branch 合并到 develop 中
git checkout develop
git merge --no-ff feature_branch
 
...
 
// 一个阶段的所有新功能开发完成
git checkout develop
git checkout -b release/0.1.0
// 准备好发布,合并 release/0.1.0 到 master 和 develop,然后删除 release/0.1.0 分支
git checkout master
git merge release/0.1.0
git checkout develop
git merge release/0.1.0
 
...
 
// master 分支打 tag
git tag 0.1.0
// 推送 tag
git push origin 0.1.0

2.2.2. 使用 Gitflow 扩展库

feature branch 使用示例:

// mac 使用  brew 下载扩展库 'brew install git-flow-avh'
// 分支名称推荐使用 git flow 默认命名方式
git flow init
// 创建一个新功能分支
git flow feature start feature_branch
// 完成功能的开发工作后,下一步就是将 feature_branch 合并到 develop 中
git flow feature finish feature_branch
 
...
 
// 一个阶段的所有新功能开发完成
git flow release start 0.1.0
// 准备好发布,合并 release/0.1.0 到 master 和 develop,然后删除 release/0.1.0 分支
git flow release finish '0.1.0'
 
...
 
// git flow 自动创建 tag 0.1.0
// 推送 tag
git push origin 0.1.0

2.3. 版本号说明

  • 版本号格式 0.0.0 ~ 999.999.999,最后一个为热修复版本号,中级位是日常新功能迭代版本号,首位为重大事件版本号
  • master 分支上打 tag,不带 "v" 或者 “V”,只使用数字和”.“

2.4. 其它

  • 分支命名使用 ”-“ (例如 feature-branch)官方推荐使用“-”,但遵循不同团队使用习惯可以使用 “_”

3. 参考文档

原文链接

Gitflow Workflow