构建智能保险系统平台架构:设计与实现

387 阅读3分钟

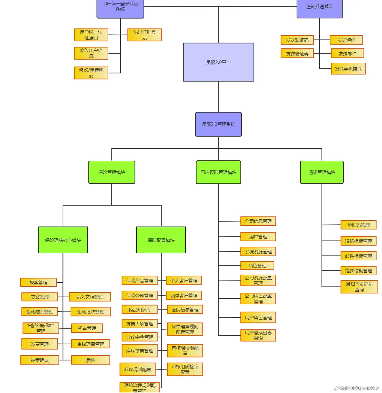
随着科技的不断进步和保险行业的数字化转型,保险系统平台架构的设计与实现愈发显得至关重要。一个高效、智能的保险系统平台能够提升保险公司的运营效率、客户体验和市场竞争力。本文将从平台架构设计的原则、关键技术、数据安全等方面,介绍如何构建智能保险系统平台架构。f306688fa6f946dc8871b1e02317d4ec.png

保险系统平台架构设计原则

  1. 用户体验至上:保证用户在平台上的操作流畅、便捷,提升用户满意度和忠诚度。
  2. 智能化服务:引入人工智能、大数据分析等技术,实现智能风控、精准定价等功能,提高服务水平和效率。
  3. 系统稳定性:保证系统的高可用性、可靠性和性能,避免因系统故障导致的服务中断和数据丢失。
  4. 数据安全保障:加强数据加密、访问控制等手段,确保用户信息和交易数据的安全性和隐私保护。90478b74180d4d49aa2034880e370c35.png

关键技术和组件

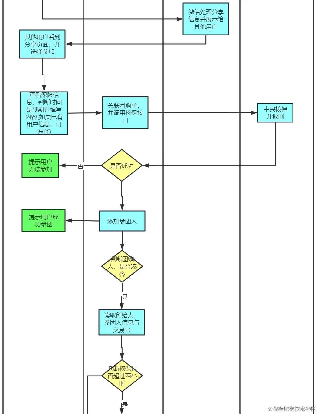
  1. 微服务架构:将保险系统拆分为多个小型的服务单元,每个服务负责特定的功能,便于管理和扩展。
  2. 人工智能:应用AI技术进行理赔审核、欺诈检测、客户服务等,提高系统的智能化水平。
  3. 大数据分析:利用大数据技术进行用户行为分析、风险评估等,为保险决策提供数据支持。
  4. 区块链技术:确保交易数据的安全性和透明性,防止数据篡改和信息泄露。45b5bd8277e34c5485a6463c24d80e9a.png

数据安全保障

  1. 数据加密:采用SSL/TLS协议对数据传输进行加密保护,防止数据在传输过程中被窃取。
  2. 访问控制:建立严格的用户权限管理机制,限制用户对敏感数据的访问权限,防止数据泄露。
  3. 数据备份与恢复:定期对数据进行备份,并建立完善的数据恢复机制,保证数据的安全性和可靠性。c569ed42be6344b68ca2422293dd723d.png

构建智能保险系统平台的实施步骤

  1. 制定平台架构设计方案,明确架构目标和原则。0f54104af44040619012f8ac8d8a518a.png
  2. 设计微服务架构,拆分系统并确定各个服务的功能和边界。
  3. 引入人工智能和大数据分析技术,实现智能化服务。
  4. 部署区块链技术,确保数据安全和透明性。
  5. 加强数据安全保障措施,保护用户数据和交易信息的安全。3ab1526ffc52449f8a34e73a9e889ce0.png
  6. 定期进行系统运维和安全漏洞检测,保证系统的稳定性和安全性。8a9a83a8e62c491aa066191128bd4d77.png

通过以上步骤和关键技术的应用,可以构建一个智能、高效且安全的保险系统平台架构,为保险行业的数字化转型和发展提供有力支持。ec399482ff7149f491c8c43729fe8569.png这将有助于提升保险公司的服务水平、扩大市场份额,并实现可持续发展和创新。f440ede333c648e5b227bf9df5d1770f.png91bda72bdc354d728551958030739381.png8a0f180e5b344de6b5a65e09aac30657.pngcd8660e25a5c4b439889f550f8592214.png