Redis:底层数据结构介绍与分析

915 阅读24分钟

Redis 是著名的跨平台 NoSQL 数据库,以其极高的性能和强大的数据结构支持闻名。本文将介绍支撑 Redis 高性能的原因之一:底层数据结构。一览数据结构之美。

本篇将涉及C语言,请确保您拥有C语言相关基础与计算机底层知识

RedisObject (robj)

robj 是 Redis 对象的起点,所有的数据结构都封装到了 robj 之中。

其源码如下:

struct redisObject {
    unsigned type:4;
    unsigned encoding:4;
    unsigned lru:LRU_BITS;
    int refcount;
    void *ptr;
};

结构分析

type

type 表示对象的类型,占用4bit存储空间。目前包含:REDIS_STRING(字符串)、REDIS_LIST (列表)、REDIS_HASH(哈希)、REDIS_SET(无序集合) 和 REDIS_ZSET(有序集合)。

encoding

encoding 表示对象的内部编码,占用4bit存储空间。

Redis 的每种数据类型都至少有两种编码格式。

例如,对于 REDIS_STRING,有 INT, EMBSTR ,RAW 三种编码格式。

通过将 encoding 封装在 robj 中,Redis 可以根据不同场景快速获取编码格式,并针对该场景决定是否优化编码。

lru

lru 全称 Least Recently Used(最近最少使用),记录对象最后一次被访问的时间。

其占用的内存空间不定,4.0 版本占用 24bit,2.6 版本占用 22bit。

该值主要是用于配合 LRU 算法对内存进行优化。

当 Redis占用内存达到 maxmemory 配置后,会根据LRU删除最近最少使用的对象。

refcount

refcount 全称 Reference Count(引用计数),主要用于记录当前对象被引用的次数,以判断该对象何时可以回收。

当 refcount 为0时,代表对象未被引用,可安全回收。

ptr

ptr 全称 Pointer (指针),这里是 robj 封装的数据结构的指针。

如果这里的数据是数字,则直接存储数字,其他对象则正常存储。

综上计算,robj 的大小一般为 4bit + 4bit + 24bit + 4Byte + 8Byte,即:16字节。

REDIS_STRING(SDS)

SDS 全称 Simple Dynamic String(简单动态字符串),是专为 Redis 设计的简易字符串实现。

Redis 并未采用 C 语言传统字符串 char*,而是自己设计了一套字符串实现标准。

传统字符串的缺陷

C 语言字符串实际上就是一个以'\0'结尾的字符数组。

例如:

char* myName = "ErickRen";

的结构即为:

该结构有个弊端,如果字符串内部有'\0',则C语言会误认为该字符串结束。

这个限制使得传统C语言字符串只能保存文本数据,不能保存图片、音频、视频等的二进制数据

此外,C语言标准库中字符串操作函数非常不安全,一不小心就会缓冲区溢出。

1.png

例如,当使用strcat("Erick", "Ren")函数拼接字符串时,C语言并不会检查该字符串是否有足够的空间,而是会直接操作。

而当C语言每次使用strlen()函数时,实际上是将字符串从头至尾遍历一遍,遇到'\0'为止,每次获取字符串长度的时间复杂度都是O(n)

C语言的确实现了大部分的字符串函数,但这些函数风险太高,并不适合用来构建业务

SDS

而为了业务开发,Redis 作者构建了一套新的字符串标准,简称为 SDS。

SDS一共有 5 个实现,都为 sdshdr (Simple Dynamic Strings Header) 系列,分别为sdshdr5, sdshdr8, sdshdr16, sdshdr32, sdshdr64

/* Note: sdshdr5 is never used, we just access the flags byte directly.
 * However is here to document the layout of type 5 SDS strings. */
struct __attribute__ ((__packed__)) sdshdr5 {
    unsigned char flags; /* 3 lsb of type, and 5 msb of string length */
    char buf[];
};
struct __attribute__ ((__packed__)) sdshdr8 {
    uint8_t len; /* used */
    uint8_t alloc; /* excluding the header and null terminator */
    unsigned char flags; /* 3 lsb of type, 5 unused bits */
    char buf[];
};
struct __attribute__ ((__packed__)) sdshdr16 {
    uint16_t len; /* used */
    uint16_t alloc; /* excluding the header and null terminator */
    unsigned char flags; /* 3 lsb of type, 5 unused bits */
    char buf[];
};
struct __attribute__ ((__packed__)) sdshdr32 {
    uint32_t len; /* used */
    uint32_t alloc; /* excluding the header and null terminator */
    unsigned char flags; /* 3 lsb of type, 5 unused bits */
    char buf[];
};
struct __attribute__ ((__packed__)) sdshdr64 {
    uint64_t len; /* used */
    uint64_t alloc; /* excluding the header and null terminator */
    unsigned char flags; /* 3 lsb of type, 5 unused bits */
    char buf[];
};

从注释信息来看,sdshdr5 从未使用过,但**存疑**。不在本文讨论范围内。

除了 sdshdr5 之外,其他的结构都有四个共同结构:len, alloc, flagsbuf[]

结构分析

len

len 存储了该 SDS 长度,在通过函数获取字符串长度时,可以直接返回该值,将时间复杂度优化到了O(1)

alloc

alloc 是分配给字符数组的空间长度,该变量是为了在修改字符串时,通过alloc - len来推导出剩余的空间大小,以判断是否需要扩容操作。alloc 和通过 alloc 推导剩余空间大小是解决缓冲区溢出的根本

flags

flags 主要用来表示不同类型的 SDS 实现。即表明该字符串是上述五种实现的何种。

buf[]

buf[] 是一个字符数组,用来保存实际数据。

用 SDS 标准实现的字符串,不会存在上述的缓冲区溢出问题,可以存储任意二进制数据并且获取字符串长度的时间复杂度为 O(1)。

扩容机制

上面提到 SDS 不存在缓冲区溢出问题,这是因为 SDS 在数据量不足时会进行自动扩容

当操作字符串时,通过公式alloc - len即可获取当前剩余空间,以判断是否要进行扩容。

hisds hi_sdsMakeRoomFor(hisds s, size_t addlen) {
    ... ...
    // s目前的剩余空间已足够,无需扩展,直接返回
    if (avail >= addlen)
        return s;
    //获取目前s的长度
    len = hi_sdslen(s);
    sh = (char *)s - hi_sdsHdrSize(oldtype);
    //扩展之后 s 至少需要的长度
    newlen = (len + addlen);
    //根据新长度,为s分配新空间所需要的大小
    if (newlen < HI_SDS_MAX_PREALLOC)
        //新长度<HI_SDS_MAX_PREALLOC 则分配所需空间*2的空间
        newlen *= 2;
    else
        //否则,分配长度为目前长度 + 1MB
        newlen += HI_SDS_MAX_PREALLOC;
       ...
}

如果该 SDS 小于 1MB,那么就将它的容量翻倍。

如果该 SDS 大于 1MB,那么每次扩容就为它的容量加上1MB。

不同实现的差异

前文提到,sdshdr 中有 flags 存储 sds 的实现。

这五种实现的主要差异在lenalloc的数据类型。

例如 sdshdr16 和 sdshdr32:

struct __attribute__ ((__packed__)) sdshdr16 {
    uint16_t len;
    uint16_t alloc; 
    unsigned char flags; 
    char buf[];
};
​
​
struct __attribute__ ((__packed__)) sdshdr32 {
    uint32_t len;
    uint32_t alloc; 
    unsigned char flags;
    char buf[];
};

sdshdr16 中的 len 和 alloc 都是uint16_t,长度和分配空间最多只有 216。

而 sdshdr32 为uint32_t,可以存储更多数据。

此举是为了能灵活保存不同大小的字符串,从而有效节省内存空间。比如,在保存小型字符串时,结构头占用空间会更少。

编译优化

sdshdr 声明了 __attribute__ ((packed)) ,它是为了告诉编译器取消结构体在编译过程中的优化对齐,按照实际占用字节数进行对齐

以 sdshdr8 举例,如果不进行此优化,则实际的结构体大小为:

2.png

而进行了优化后,占用的内存即为:

3.png

节省了一部分内存空间。

REDIS_LISTNODE

REDIS_LISTNODE 本质上与 Java 的 LinkedList 一致,为链表,是基本的线性结构。C 语言原生没有对链表的支持,Redis 对链表进行了实现。

listNode

typedef struct listNode {
    struct listNode *prev;
    struct listNode *next;
    void *value;
} listNode;

listNode 的结构较为简单,本质上只有三部分:prev(前节点)nex(后节点)value(值)

其中前后节点分别为一个新的 listNode。

4.png

list

typedef struct list {
    listNode *head;
    listNode *tail;
    void *(*dup)(void *ptr);
    void (*free)(void *ptr);
    int (*match)(void *ptr, void *key);
    unsigned long len;
} list;

list 是对 listNode 的一个封装。提供了链表头指针head、链表尾节点tail、链表节点数量len、以及可以自定义实现的 dup、free、match 函数。

5.png

REDIS_LISTNODE的优势与缺陷

优势

  • listNode 中有两个指向前后节点的指针,这意味着 listNode 不需要连续的内存空间
  • listNode 中用 len 存储了链表长度,这样获取链表长度的时间复杂度为O(1)
  • listNode 链表节使用void*指针保存节点值,并且可以通过 list 结构的dupfreematch函数指针为节点设置该节点类型特定的函数,因此链表节点可以保存各种不同类型的值

缺点

  • 链表每个节点之间的内存都是不连续的,导致其无法很好利用 CPU 缓存。能很好利用 CPU 缓存的数据结构就是数组,因为数组的内存是连续的,这样就可以充分利用 CPU 缓存来加速访问。
  • 保存一个链表节点的值都需要一个链表节点结构头的分配,内存开销较大无法随机读取。数组只需要下标访问即可。

正因如此,Redis 3.0 的 List 对象在数据量比较少的情况下,会采用zipList作为底层数据结构的实现,它的优势是节省内存空间,并且是内存紧凑型的数据结构。

Redis 5.0 设计了新的数据结构 listpack,沿用了压缩列表紧凑型的内存布局。在最新的 Redis 版本,将 Hash 对象和 Zset 对象的底层数据结构替换成由 listpack 实现。

REDIS_ZIPLIST

zipList(压缩列表) 是一种紧凑型的数据结构,占用一片连续的内存,本质上是一个字节数组。能提高 CPU 缓存的利用效率,并且针对不同数据结构进行不同编码,节省内存开销。

编码结构

zipList 的字节数组主要由5个部分组成:zlbyteszltailzllenzltailentry

6.png

  • zlbytes 记录了整个zipList占用的内存大小。
  • zltail 记录了整个zipList尾结点距离起始地址的字节数,也可认为是列表尾的offset(偏移量)。
  • zllen 记录了压缩列表的entry数量
  • zlend 记录了 zipList 的结束点,固定值为 0xFF(十进制下的255)。

entry

entry 是 zipList 的有效存储模块,其中 entry 又分为三部分:prevlenencodingdata

7.png

  • prevlen 记录了前一个 entry 的长度,目的是为了实现从后向前遍历
  • encoding 记录了当前节点实际数据的类型和长度,类型主要有两种:字符串和整数。
  • data 记录了当前节点的实际数据,类型和长度都由 encoding 决定。

对于 entry 来说:

如果前一个 entry 的长度小于 254 字节,那么prelen就会采用 1 个字节。

如果前一个 entry 的长度大于 254,prelen就采用 5 个字节:第一个字节会被设置为 0xFE(十进制的254),之后的四个字节则用于保存前一个节点的长度。

对于 encoding 来说:

encoding 的空间大小跟数据是字符串还是整数,以及字符串的长度有关。

8.png

  • 如果当前节点的数据是整数,则 encoding 会使用 1 字节的空间进行编码,也就是 encoding 长度为 1 字节。通过 encoding 确认了整数类型,就可以确认整数数据的实际大小了,比如如果 encoding 编码确认了数据是 int16 整数,那么 data 的长度就是 int16 的大小。
  • 如果当前节点的数据是字符串,根据字符串的长度大小,encoding 会使用 1 字节/2字节/5字节的空间进行编码,encoding 编码的前两个 bit 表示数据的类型,后续的其他 bit 标识字符串数据的实际长度,即 data 的长度。

连锁更新问题

连锁更新问题是指:在极端情况下,在修改 entry 的 data 时,data 过长,zipList 需要重新分配内存空间。

当新插入的元素较大时,可能会导致后续元素的 prevlen 占用空间都发生变化,从而引起连锁更新问题,导致每个元素的空间都要重新分配,造成访问压缩列表性能的下降。

该问题主要是因为 prevlen 会根据前一个节点的长度进行不同的空间大小分配

如果前一个节点的长度小于 254 字节,那么 prevlen 属性需要用 1 字节的空间来保存这个长度值;如果前一个节点的长度大于等于 254 字节,那么 prevlen 属性需要用 5 字节的空间来保存这个长度值。

现在设一个 zipList 中有多个连续且长度在 250~253 之间的节点,这些节点的长度都小于254prelen 使用1个字节的空间保存长度值。我们设这第一个元素为E1。

这时,如果将一个长度大于等于 254 字节的新节点加入到压缩列表的表头节点。因为原E1的prelen只有一个字节,无法保存新插入的结点,那么此时prelen需要从1扩大到5字节。

而此时E1的长度也大于了 254,那么后续节点都需要逐步扩大 prelen,扩大 prelen 又导致了新的后节点变化。像多米诺骨牌一样产生的连续多次空间扩展

反之,在删除节点时也可能导致连锁更新。

因为连锁更新在最坏情况下需要对压缩列表执行 N 次空间重分配操作,而每次空间重分配的最坏复杂度为 O(N),所以连锁更新的最坏复杂度为 O(N^2)。

但因为大规模连锁更新的情况过于极端,且小规模连锁更新并不影响性能,所以不必过于担心。

Redis 也并未在 zipList 中对此情况提出相应解决方案。

为什么要加入 prelen

zipList的 entry 保存 prevlen 主要是为了实现节点从后往前遍历,知道前一个节点的长度,就可以计算前一个节点的偏移量。

如果直接保存len,也可以从后往前遍历,不过实现起来较为复杂。

Redis 针对连锁更新问题,提出了listPack作为解决方案。

在 listPack中,不再保存 prelen,而是自身长度 len。listPack 从当前列表项起始位置的指针开始,向左逐个字节解析,得到前一项的 entry-len 值。

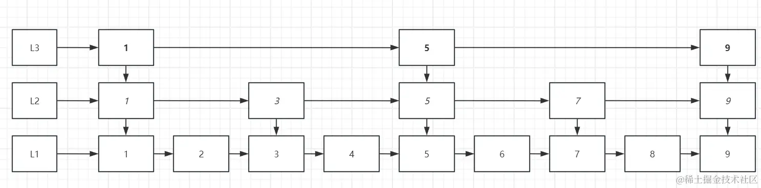
REDIS_SKIPLIST

skipList,即:跳表,或者叫跳跃表。skiplist 的优势是能支持平均 O(logN) 复杂度的节点查找。

用一句话来说:skiplist 就是一个有着索引的 list。

编码结构

简单理解

简单来说,skipList 有多层“索引”以加快查找速度:

9.png

其中 L1、L2 和 L3 都是一个 list。

当查找8时,从 L3 查找到 5,再从 L2 从 5 开始查找,查找到 7,再 L3 中从 7 开始查找,最终查找到 8。

这样,原本需要 8 次查找的操作直接简化到了 4 次。

从源码理解

typedef struct zskiplist {
    struct zskiplistNode *header, *tail;
    unsigned long length;
    int level;
} zskiplist;
typedef struct zskiplistNode {
    sds ele;
    double score;
    struct zskiplistNode *backward;
    struct zskiplistLevel {
        struct zskiplistNode *forward;
        unsigned long span;
    } level[];
} zskiplistNode;

Redis 只有 Zset 对象的底层实现用到了跳表。

Zset 需要你填入元素和权重,其中权重就是跳表用于排序的根源,即 listNode 中的 score

zskipList 中的 level 即为跳表的层级, Zset 的元素存储在 listNode 中的 ele 中,以 sds 形式存储。

SkipList 的层级设计

前文提到,SkipList 相邻两层的节点数量的比例会影响跳表的查询性能。

当设计不合理时,跳表的查询性能可能会降低到 O(n)

跳表的相邻两层的节点数量最理想的比例是 2:1,查找复杂度可以降低到 O(logN)

但Redis所提出的解决方案是:跳表在创建节点的时候,随机生成每个节点的层数,并没有严格维持相邻两层的节点数量比例为 2 : 1 的情况。

skipList 在创建节点时候,会生成范围为 [0-1] 的一个随机数,如果这个随机数小于 0.25(相当于概率 25%),那么层数就增加 1 层,然后继续生成下一个随机数,直到随机数的结果大于 0.25 结束,最终确定该节点的层数

// 创建一个空表头的跳表
zskiplist *zslCreate(void) {
    int j;
    zskiplist *zsl;
    // 尝试分配内存空间
    zsl = zmalloc(sizeof(*zsl));
    // 初始化level和length
    zsl->level = 1;
    zsl->length = 0;
    // 调用下面的方法zslCreateNode, 传入的参数有数组长度。
    // 分数0,对象值NuLL
    // 这一步就是创建管理所有节点的数组
    // 并且设置表头的头头指针为此对象的地址
    zsl->header = zslCreateNode(ZSKIPLIST_MAXLEVEL,0,NULL);
    // 为这32个数组赋值前指针forward和跨度span
    for (j = 0; j < ZSKIPLIST_MAXLEVEL; j++) {
        zsl->header->level[j].forward = NULL;
        zsl->header->level[j].span = 0;
    }
    // 设置尾指针
    zsl->header->backward = NULL;
    zsl->tail = NULL;
    // 返回对象
    return zsl;
}
​
zskiplistNode *zslCreateNode(int level, double score, sds ele) {
    zskiplistNode *zn =
        zmalloc(sizeof(*zn)+level*sizeof(struct zskiplistLevel));
    zn->score = score;
    zn->ele = ele;
    return zn;
}

ZSKIPLIST_MAXLEVEL 定义的是最高的层数,Redis 7.0 定义为 32,Redis 5.0 定义为 64,Redis 3.0 定义为 32。

为什么要用跳表而不用平衡树?

对于这个问题,Redis 作者 antirez 如是回答:

There are a few reasons:

  1. They are not very memory intensive. It's up to you basically. Changing parameters about the probability of a node to have a given number of levels will make then less memory intensive than btrees.
  2. A sorted set is often target of many ZRANGE or ZREVRANGE operations, that is, traversing the skip list as a linked list. With this operation the cache locality of skip lists is at least as good as with other kind of balanced trees.
  3. They are simpler to implement, debug, and so forth. For instance thanks to the skip list simplicity I received a patch (already in Redis master) with augmented skip lists implementing ZRANK in O(log(N)). It required little changes to the code. 简单来说:

1.B 树和 SkipList 不是内存密集型数据模型,用什么取决于你,只不过改变节点级数的时候 SkipList 可以比树用更少的内存。

2.Redis 经常需要执行ZRANGEZREVRANGE命令,即作为链表遍历跳表。通过此操作,跳表的缓存局部性至少与其他类型的平衡树一样好。

3.SkipList 实现简单,社区维护起来方便。比如社区提交来一个用O(logN)ZRANK实现,只需要改动少量代码就能完成。

详细来说:

  • 从内存占用上来比较,跳表比平衡树更灵活。平衡树每个 Node 固定包含 2 个指针(指向左右子树),而跳表每个节点包含的指针数目平均为 1/(1-p),具体取决于参数 p 的大小。如果像 Redis 里的实现一样,取 p=1/4,那么平均每个节点包含 1.33 个指针,比树占用的内存更少。
  • 在做范围查找的时候,跳表比平衡树操作要简单。在平衡树上,我们找到指定范围的小值之后,还需要以中序遍历的顺序继续寻找其它不超过大值的节点。如果不对树进行改造,中序遍历并不容易实现。而在跳表上进行范围查找就非常简单,只需要在找到小值之后,对第 1 层链表进行遍历就可以实现。
  • 从算法实现难度上来比较,跳表比平衡树要简单得多。平衡树的插入和删除操作可能引发子树的调整,逻辑复杂,而跳表的插入和删除只需要修改相邻节点的指针,操作简单快速。

REDIS_INTSET

intSet 即为:整数集合,整数集合本质上是一块连续内存空间。

编码结构

typedef struct intset {
    // 编码方式
    uint32_t encoding;
    // 集合包含的元素数量
    uint32_t length;
    // 保存元素的数组
    int8_t contents[];
} intset;

前两个属性encodinglength都用于规划这个 set。本质上这个 set 的本体是contents

虽然 contents 被声明为int8_t类型的数组,但是实际上 contents 数组并不保存任何 int8_t 类型的元素,contents 数组的真正类型取决于 intset 结构体里的 encoding 属性的值。

  • 如果 encoding 属性值为 INTSET_ENC_INT16,那么 contents 就是一个 int16_t 类型的数组,数组中每一个元素的类型都是 int16_t;
  • 如果 encoding 属性值为 INTSET_ENC_INT32,那么 contents 就是一个 int32_t 类型的数组,数组中每一个元素的类型都是 int32_t;

以此类推,不同类型的 contents 数组,意味着数组的大小也会不同。

contents 的升级

前文提到,contents 由 encoding 进行编码。而 encoding 编码有多种。

如果现在 contents 正由int16_t编码,而突然插入int32_t,这时 contents 需要升级。

即:按新元素的类型(int32_t)扩展 contents 数组的空间大小,然后才能将新元素加入到整数集合里。

在升级时,将所有数字全部转换为对应元素类型,并从后往前整理数据。

在 contents 升级时,依然要维持整数集合的有序性。

为什么要contents升级

如果统一使用int64_t来保存数据,自然没这么多事,用起来也方便。

但是在业务里有很多情况下用不到这么大的数据量,所以根据需求升级可以节省内存资源

conten ts不支持降级。

REDIS_QUICKLIST

quickList(快速列表) 是 Redis 对 List 对象的一个实践。

在 Redis 3.0 之前,List 对象的底层数据结构是双向 listNode 或者 zipList 。

在 Redis 3.2 更新中,List 对象的底层改由 quickList 实现

前文提到,zipList 当元素个数比较多时,每当修改元素时,必须重新分配存储空间,对执行效率影响很大。

quickList 本质上是 listNode + zipList 的组合,quickList 的顶层设计就是一个链表,链表的每个节点就是一个 zipList。

从源码分析结构

// QuickList顶层链表
typedef struct quicklist {
    // 链表头
    quicklistNode *head;
    // 链表尾
    quicklistNode *tail; 
    // 所有zipList总元素个数
    unsigned long count;
    // node个数
    unsigned long len;       
    ...
} quicklist;
// QuickList节点设计
typedef struct quicklistNode {
    // 前指针
    struct quicklistNode *prev;
    // 后指针
    struct quicklistNode *next;
    // 该节点所指向的zipList指针
    unsigned char *zl;              
    // zipList的的字节大小
    unsigned int sz;                
    // zipList的元素个数
    unsigned int count : 16;        //ziplist中的元素个数 
    ....
} quicklistNode;

用图表达:

10.png

在向 quicklist 添加一个元素的时候,会先检查插入位置的压缩列表是否能容纳该元素,如果能容纳就直接保存到 quicklistNode 结构里的压缩列表,如果不能容纳,才会新建一个新的 quicklistNode 结构。

quicklist 会控制 quicklistNode 结构里的压缩列表的大小或者元素个数,来规避潜在的连锁更新的风险,但是这并没有完全解决连锁更新的问题

REDIS_LISTPACK

Redis 在5.0设计了一个新的数据结构:listPack,用于替代 zipList。

它最大特点是 listpack 中每个 entry 不再包含前一个节点的长度。

zipList 正因需要保存前一个节点的长度字段,才导致了连锁更新的隐患。

在 Redis7.0 版本中已经用 listPack 重构。

结构设计

11.png

在每个 Entry 中,又包含如下结构:

12.png

  • encoding 用于定义该元素的编码类型,会对不同长度的整数和字符串进行编码;
  • data 存放实际数据;
  • len 代表 encoding + data 的总长度;

listPack 之于 zipList 最大的改变就是不再记录前一个节点的字段长度,这样无论节点如何变化,每个节点都不再因为其他节点的更新而连锁更新。

listPack 如何逆向遍历

uint64_t lpDecodeBacklen(unsigned char *p) {
    uint64_t val = 0;
    uint64_t shift = 0;
    do {
        val |= (uint64_t)(p[0] & 127) << shift;
        if (!(p[0] & 128)) break;
        shift += 7;
        p--;
        if (shift > 28) return UINT64_MAX;
    } while(1);
    return val;
}

从当前列表项起始位置的指针开始,向左逐个字节解析,得到前一项的 entry-len 值。

REDIS_HASH

Hash 本质上就是一个保存若干键值对的数据结构,类似于 Java 中的 HashMap。

同样的,hash 中只能存在一个独一无二的 key,所有的操作都围绕 key 展开。

hash 的最大优点在于其可以提供最佳O(1)的查询时间复杂度。

通过一段原始数据 key,通过特定算法将其哈希值转化为数组下标,通过相同的算法处理相同的值可以计算相同的索引,所以只需要 O(1) 时间复杂度就可以查询到 key。

但有一片阴云一直笼罩在哈希表之上:哈希冲突

哈希冲突

前文提到,哈希表通过算法将 key 转化为下标,可以做到相同 key,一定能有相同的下标值。

但 key 是无限的,下标值是有限的。无限对有限的映射,则必定有不同的 key 指向相同的下标,两个 key 抢占一个下标,就造成了哈希冲突

哈希冲突一般有多重解决方法,Redis 采用链式哈希解决。

简单来说,链式哈希遇到哈希冲突,则将数组元素转化为一个链表,通过链表将冲突的元素连接起来。

在链表中,查询时间复杂度为O(n),这也是为什么要说 hash 最佳时间复杂度为O(1)。

结构设计

typedef struct dictht {
    // hash数组
    dictEntry **table;
    // hash大小
    unsigned long size;  
    // 大小掩码,用于计算索引值
    unsigned long sizemask;
    // 已有的节点数量
    unsigned long used;
} dictht;
typedef struct dictEntry {
    // 键值对中的键
    void *key;
  
    // 键值对中的值
    union {
        void *val;
        uint64_t u64;
        int64_t s64;
        double d;
    } v;
    // 指向下一个哈希表节点
    struct dictEntry *next;
} dictEntry;

在 dictEntry 的 v 中,是一个联合体 union,里面存放一个指针,int 和 double。

这样的好处是如果值是一个整数或者小数,可以直接嵌入在 dictEntry 中而不需要指针。

rehash操作

typedef struct dict {
    …
    // 两个Hash表,交替使用,用于rehash操作
    dictht ht[2]; 
    …
} dict;

在正常服务请求阶段,插入的数据,都会写入到哈希表 1,此时的哈希表 2 并没有被分配空间。

随着数据逐步增多,触发了 rehash 操作,这个过程分为三步:

  • 给表 2 分配空间,一般会是表 1 的 2 倍;
  • 将表 1 的数据迁移到表 2 中;
  • 迁移完成后,释放表 1 的空间,并把表 2设置为表 1,然后在表 2 新创建一个空白的表,为下次 rehash 做准备。

但如果表 1 中数据量非常大,那么在迁移操作时会耗费大量计算资源,可能会阻塞Redis正常业务。

为了避免这种情况,Redis 提出 渐进式哈希 作为解决方案。

渐进式哈希的核心是将数据迁移操作分步进行,而不是一口气完成。

在给表 2 分配空间后,每次哈希表的元素进行操作(增删改查)时,Redis会将被操作元素索引上的所有元素(因为可能是链表)迁移到表2上

随着操作越来越多,终有一刻表 1 能把所有数据都迁移到表 2 上,完成渐进式哈希操作。

何时触发rehash

我们首先要明白一个概念:Load Factor(负载因子)。

负载因子 = 哈希表已存节点数 / 哈希表大小

以下两种条件满足一种,哈希表就会进行 rehash 操作:

  • 当负载因子大于等于 1 ,并且 Redis 没有执行 RDB 快照或没有进行 AOF 重写的时候,就会进行 rehash 操作。
  • 当负载因子大于等于 5 时,此时说明哈希冲突非常严重了,不管有没有有在执行 RDB 快照或 AOF 重写,都会强制进行 rehash 操作。