Ceph学习大礼包 | 入门-实战-集群部署一文搞定

207 阅读3分钟

Ceph 是一个统一的分布式存储系统,设计初衷是提供较好的性能、可靠性和可扩展性。Ceph 项目最早起源于 Sage 就读博士期间的工作(最早的成果于2004年发表),并随后贡献给开源社区。在经过了数年的发展之后,目前已得到众多云计算厂商的支持并被广泛应用。RedHat 及 OpenStack、Kubernetes  都可与 Ceph 整合以支持后端存储。

图片

作为主流的分布式存储技术之一,Ceph越来越成为运维工程师技能树的必备要件。

今天给大家分享一份Ceph学习大礼包包含 (王老师+马哥亲*讲Ceph视频教程+5份文档资料), 资料已经压缩打包好, 详细完整版的文档及视频皆可免费领取。

图片

01、课程主讲内容!

王老师亲讲-部署Ceph高可用集群!

图片

马哥亲讲-部署Ceph集群!

图片

5个课时,460min干货内容,让你一次搞懂Ceph!

5份文档资料内容丰富!

01、Ceph详细中文文档

今天分享的ceph详细中文文档可谓含金量十足,足足有1051页,从最基础的安装讲起,几乎涵盖了ceph的所有高级知识点。**************由于内容过多,在此只以截图展示部分内容,

目录详情:

图片

图片

部分文档内容介绍

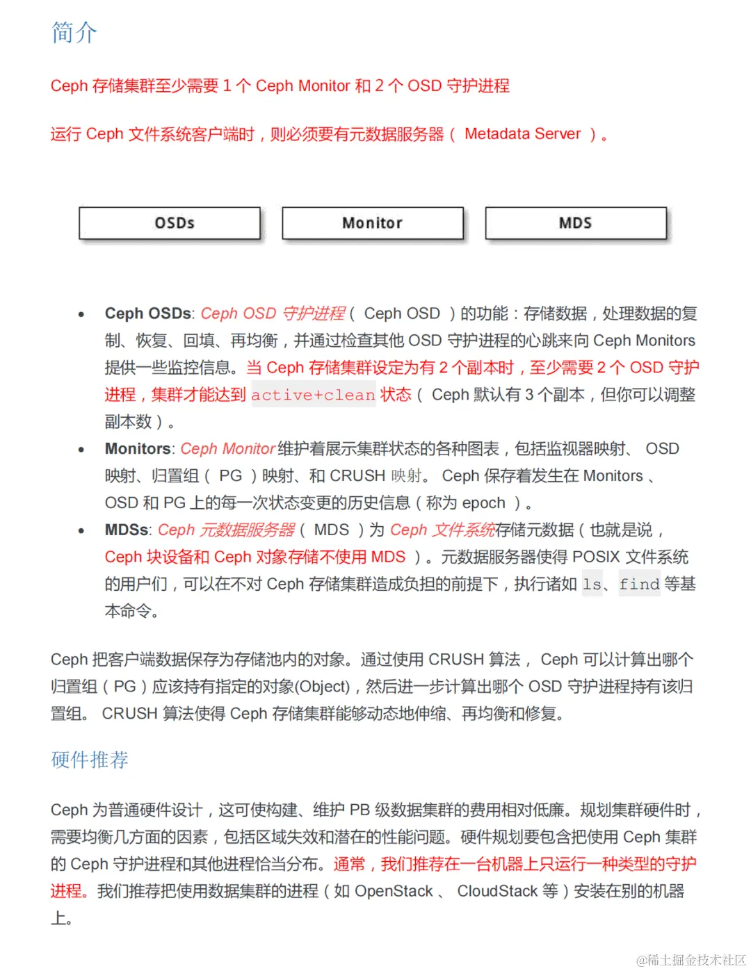
Ceph简介

在这部分中,你会对Ceph有一个初步的了解。根据这部分内容选择适合自己的硬件及操作系统,做好正式开始学习前的准备工作。

图片

  • 硬件推荐

  • CPU

  • RAM 内存

  • 网络

  • 最低硬件推荐

  • 推荐操作系统
    ······

安装及部署

Ceph安装及相关配置都会手把手教你如何做,以及监视器,OSD,日志,FILESTORE,KEYVALUESTORE,存储池、归置组和 CRUSH等的配置都在这部分进行了详细介绍。涉及 Ceph 组件安装&配置、状态检查等,提供一个高性能、高可靠性、多功能的存储集群。

图片

管理及运维

软件包管理,密钥,OSD及元数据服务器,任务,用户管理。常见问题及故障排除等。

图片

应用:

详细演示了块设备,RBD镜像,对象网关,文件系统等的使用方式以及与 OpenStack KeyStone认证对接方式,内容干货十足!

图片

02、Ceph运维手册

Ceph运维手册汇总了Ceph 在使用中常见的运维和操作问题主要用于指导运维人员的相关工作。存储方面的新手,在对Ceph 有了基础了解之后,也可以通过本手册进一步深入Ceph 的使用和运维。

目录详情:

图片

资料整理自网络

部分文档内容介绍

第一部分:Ceph常用操作

本部分介绍了 Ceph 集群的常用操作,包括进程的起停、集群的监控、用户管理、MON/OSD 的增加和 删除、存储池的操作、修改集群的配置,以及 Crushmap 的管理、修改 Monitor 的 IP 等操作。

图片

第二部分:故障处理

本部分就 Ceph 存储集群常见的问题做了归纳和总结,方便运维人员进行故障排除。

图片

第三部分:Ceph 进阶

图片

03、从零开始学Ceph

图片

由于篇幅限制不再一一进行展示

本份大礼包适合所有对微服务和云原生感兴趣的人,推荐大家进行深入的学习阅读。