阿里内部泄露!最新Android中高级面试T,速看!错过可惜!

140 阅读3分钟

2024年,对于众多程序员而言,注定是不平凡的一年。哪怕现在是金三银四,但是找工作的道路愈发坎坷,投出的简历常常石沉大海,已读不回成为常态。互联网行业正迎来寒冬,各大企业纷纷收缩招聘规模,市场竞争日趋激烈,程序员们更是感受到了前所未有的压力。

在这里插入图片描述

在这个行业寒冬中,我们深知,要想在IT行业继续发展、进阶并获取高薪,提升自身能力显得尤为重要。年底将至,找工作的难度更是成倍增加。因此,程序员们需要积极储备面试技巧和技术知识,抓住每一个机会,为自己未来的发展奠定坚实基础。

近日,我有幸与一位阿里的P8面试官深入交流,他给予了我宝贵的建议,让我深受启发。

他首先强调了程序员如何更好地工作的重要性。对于1-3年的新手程序员来说,这是一个折腾和积累的阶段。他们需要恶补基础知识,掌握各种编程语言,不断积累项目经验。只有具备别人不会的东西,才能形成自己的核心竞争力。

进入3-5年的阶段,程序员们需要逐渐沉淀,能够独立完成模块或系统的开发工作。此时,持续学习和多思考成为关键,只有让自己的工作更加高效,才能在激烈的竞争中脱颖而出。

而在5-10年的资深程序员阶段,他们应该追求优秀。做任何事情都应该有目的、有意义、有价值。明确自己的职业方向,无论是走管理路线还是技术路线,都需要找到自己的优势点,并不断提升。同时,要勇于改正错误,以终为始,努力成为一个优秀的人。

关于程序员晋升,这位P8面试官也给出了宝贵的建议。他认为,积累、沉淀和终身学习是晋升的基石。此外,提升个人能力、长本事、坚持努力以及拓宽人脉也是至关重要的。

在此,我想与大家分享这位阿里P8面试官分享的宝贵资源——《Android中高级面试题汇总+答案解析》。

关注公众号: Android老皮

目录

img

第一章 Java方面

  • Java基础部分
  • Java集合
  • Java多线程
  • Java虚拟机

img

第二章 Android方面

  • Android四大组件相关
  • Android异步任务和消息机制
  • Android UI绘制相关
  • Android性能调优相关
  • Android中的IPC
  • Android系统SDK相关
  • 第三方框架分析
  • 综合技术
  • 数据结构方面
  • 设计模式
  • 计算机网络方面
  • Kotlin方面

img

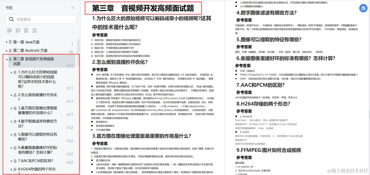
第三章 音视频开发高频面试题

  • 为什么巨大的原始视频可以编码成很小的视频呢?这其中的技术是什么呢?
  • 怎么做到直播秒开优化?
  • 直方图在图像处理里面最重要的作用是什么?
  • 数字图像滤波有哪些方法?
  • 图像可以提取的特征有哪些?
  • 衡量图像重建好坏的标准有哪些?怎样计算?

img

第四章 Flutter高频面试题

  • Dart部分
  • Flutter部分

img

第五章 算法高频面试题

  • 如何高效寻找素数
  • 如何运用二分查找算法
  • 如何高效解决雨水问题
  • 如何去除有序数组的重复元素
  • 如何高效进行模幂运算
  • 如何寻找最长回文子串

img

第六章 Andrio Framework方面

  • 系统启动流程面试题解析
  • Binder面试题解析
  • Handler面试题解析
  • AMS面试题解析

img