HashMap源码解析

54 阅读8分钟

简介

HashMap是以哈希表实现的Map结构, 其哈希碰撞的解决方案是链表法.

底层数据结构如图所示, table数组大于64且单链表长度大于8时, 还会转化为红黑树存储. HashMap.png

字段

哈希表

/**
 * table数组的默认容量为16
 */
static final int DEFAULT_INITIAL_CAPACITY = 1 << 4;
/**
 * table数组的最大容量
 */
static final int MAXIMUM_CAPACITY = 1 << 30;
/**
 * 节点数组
 */
transient Node<K, V>[] table;
/**
 * table存储的元素数量
 */
transient int size;

扩容相关

/**
 * 默认负载因子
 */
static final float DEFAULT_LOAD_FACTOR = 0.75f;
/**
 * 负载因子
 */
final float loadFactor;
/**
 * table扩容阈值
 */
int threshold;

树化相关

/**
 * table数组大小超过64才会转红黑树
 * 需要两个条件同时为true
 */
static final int MIN_TREEIFY_CAPACITY = 64;
/**
 * 单个链表的节点数超过8,才会转红黑树
 * 需要两个条件同时为true
 */
static final int TREEIFY_THRESHOLD = 8;
/**
 * 红黑树退化为链表的节点数阈值
 */
static final int UNTREEIFY_THRESHOLD = 6;

构造方法

public HashMap(int initialCapacity, float loadFactor) {
    // 参数校验略
    this.loadFactor = loadFactor;
    this.threshold = tableSizeFor(initialCapacity);
}

/**
 * 将cap的值修正为大于等于cap的最近一个2的整数幂
 * 例如: 16 = tableSizeFor(12)
 * 0b开头表示二进制数
 */
static final int tableSizeFor(int cap) {
    int n = cap - 1; // cap - 1 = 11 = n = 0b1011
    n |= n >>> 1; // (0b1011 |= 0b101) = 15 = n = 0b1111
    n |= n >>> 2; // (0b1111 |= 0b11) = 15 = n = 0b1111
    n |= n >>> 4; // (0b1111 |= 0b0) = 15 = n = 0b1111
    n |= n >>> 8; // (0b1111 |= 0b0) = 15 = n = 0b1111
    n |= n >>> 16; // (0b1111 |= 0b0) = 15 = n = 0b1111
    // n+1 = 16
    return (n < 0) ? 1 : (n >= MAXIMUM_CAPACITY) ? MAXIMUM_CAPACITY : n + 1;
}

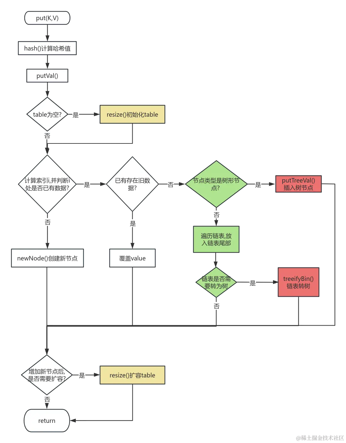
put()

HashMap_put.png

public V put(K key, V value) {
    int hash = hash(key);
    return putVal(hash, key, value, false);
}

static final int hash(Object key) {
    if (key == null) return 0;
    int h = key.hashCode();
    // hashcode高16位和低16位进行异或操作, 以最大程度的散列
    return h ^ (h >>> 16);
}

final V putVal(int hash, K key, V value, boolean onlyIfAbsent) {
    Node<K, V>[] tab;
    Node<K, V> p;
    int n, i;

    if ((tab = table) == null || (n = tab.length) == 0) {
        n = (tab = resize()).length; // table为空, resize初始化
    }
    i = (n - 1) & hash; // 计算出要插入的位置, 思考为什么不是hash%n
    if ((p = tab[i]) == null) { // 当前i位置还未插入过节点, 则创建新节点
        tab[i] = newNode(hash, key, value, null);
    } else {
        // 当前i位置已存在节点
        Node<K, V> e;
        K k;
        if (p.hash == hash && ((k = p.key) == key || (key != null && key.equals(k)))) {
            e = p; // key相同时
        } else if (p instanceof TreeNode) { // 链表已转为红黑树, 执行树中的putVal
            e = ((TreeNode<K, V>) p).putTreeVal(this, tab, hash, key, value);
        } else {
            for (int binCount = 0; ; ++binCount) { // 遍历链表
                if ((e = p.next) == null) { // e为null, 则p是链表尾节点
                    // 将当前节点插入到p之后
                    p.next = newNode(hash, key, value, null);
                    if (binCount >= TREEIFY_THRESHOLD - 1) {
                        treeifyBin(tab, hash); // 链表树化
                    }
                    break;
                }
                // 一次循环中, 找到了与当前节点相同的key
                if (e.hash == hash && ((k = e.key) == key || (key != null && key.equals(k)))) break;
                p = e;
            }
        }
        if (e != null) { // key相同的旧节点
            V oldValue = e.value;
            // 是否需要覆盖数据
            if (!onlyIfAbsent || oldValue == null) e.value = value;
            return oldValue;
        }
    }
    ++modCount;
    if (++size > threshold) resize(); // 是否需要扩容
    return null;
}

resize() 扩容

HashMap_resize.png

final Node<K, V>[] resize() {
    Node<K, V>[] oldTab = table;
    int oldCap = (oldTab == null) ? 0 : oldTab.length;
    int oldThr = threshold;
    int newCap, newThr = 0;
    if (oldCap > 0) {
        if (oldCap >= MAXIMUM_CAPACITY) {
            // 容量已达最大值, 无法扩容了, 放开阈值限制, 可以继续在旧table添加元素
            threshold = Integer.MAX_VALUE;
            return oldTab; // 提前返回旧table
        } else if ((newCap = oldCap << 1) < MAXIMUM_CAPACITY && oldCap >= DEFAULT_INITIAL_CAPACITY)
            newThr = oldThr << 1; // 两倍容量扩容
    } else if (oldThr > 0) newCap = oldThr;
    else { // 初始化逻辑
        newCap = DEFAULT_INITIAL_CAPACITY;
        newThr = (int) (DEFAULT_LOAD_FACTOR * DEFAULT_INITIAL_CAPACITY);
    }

    if (newThr == 0) {
        float ft = (float) newCap * loadFactor;
        newThr = (newCap < MAXIMUM_CAPACITY && ft < (float) MAXIMUM_CAPACITY ? (int) ft : Integer.MAX_VALUE);
    }
    threshold = newThr;
    Node<K, V>[] newTab = (Node<K, V>[]) new Node[newCap];
    table = newTab;
    if (oldTab != null) {
        for (int j = 0; j < oldCap; ++j) { //遍历旧table
            Node<K, V> e;
            if ((e = oldTab[j]) != null) {
                oldTab[j] = null;
                if (e.next == null) {
                    // 链表只有一个节点, 直接放入新table
                    newTab[e.hash & (newCap - 1)] = e;
                } else if (e instanceof TreeNode) {
                    ((TreeNode<K, V>) e).split(this, newTab, j, oldCap);
                } else { // preserve order
                    // 扩容后的位置还是j
                    Node<K, V> loHead = null, loTail = null;
                    // 扩容后的位置为j+oldCap
                    Node<K, V> hiHead = null, hiTail = null;
                    Node<K, V> next;
                    do {
                        next = e.next;
                        // 根据e.hash的最高位是否为0 把原链表拆分为两段
                        if ((e.hash & oldCap) == 0) { // 节点的hash小于oldCap, 链到lo中
                            if (loTail == null) loHead = e;
                            else loTail.next = e;
                            loTail = e;
                        } else { // 节点的hash大于oldCap, 链到hi中
                            if (hiTail == null) hiHead = e;
                            else hiTail.next = e;
                            hiTail = e;
                        }
                    } while ((e = next) != null);

                    // 分别将lo链表和hi链表保存到新table中,
                    if (loTail != null) {
                        loTail.next = null;
                        newTab[j] = loHead;
                    }
                    if (hiTail != null) {
                        hiTail.next = null;
                        newTab[j + oldCap] = hiHead;
                    }
                }
            }
        }
    }
    return newTab;
}

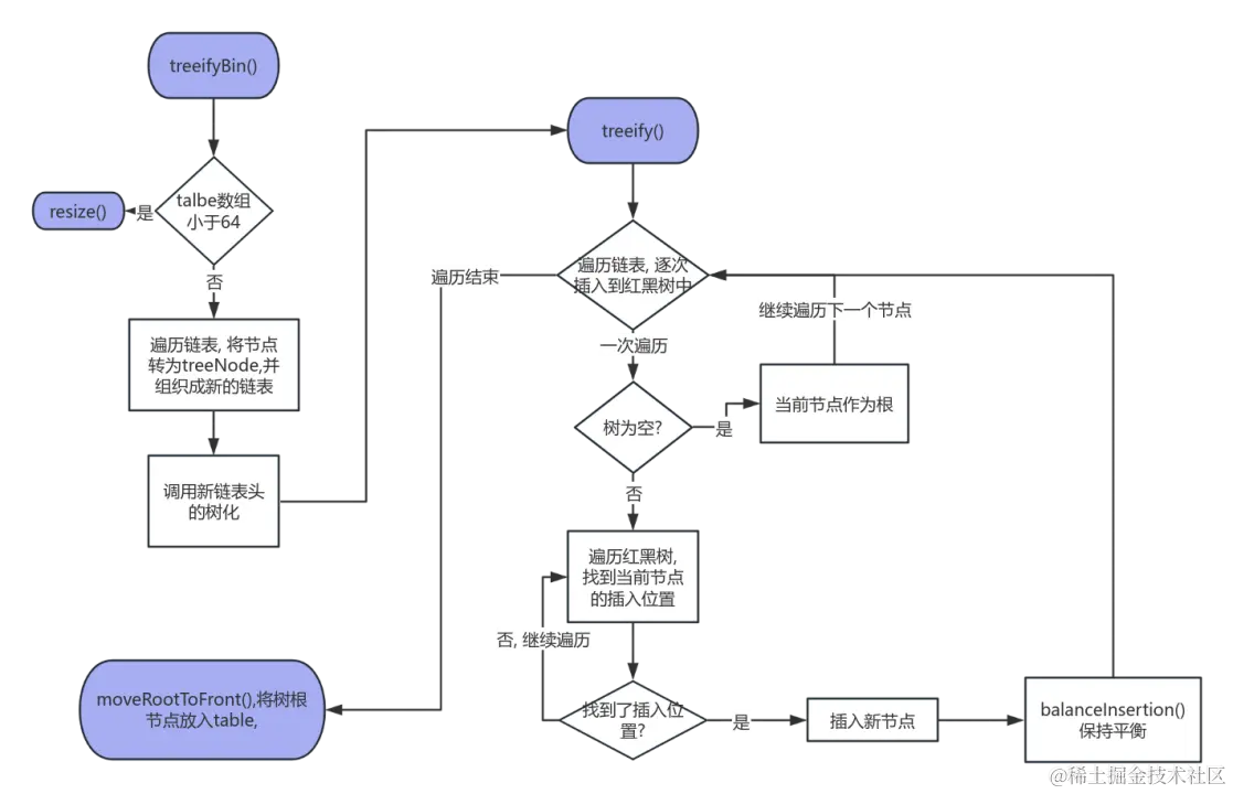
treeifyBin() 链表树化

HashMap_treeifyBin.png

final void treeifyBin(Node<K, V>[] tab, int hash) {
    int n, index;
    Node<K, V> e;
    if (tab == null || (n = tab.length) < MIN_TREEIFY_CAPACITY)
        // 若table数组容量小于64, 则还是走扩容,先不执行树化过程, 此举也能将节点较多的链表拆散
        resize();
    else if ((e = tab[index = (n - 1) & hash]) != null) {
        TreeNode<K, V> hd = null, tl = null;
        do {
            // 循环的作用是将链表复制一份出来
            // 新链表的node类型虽然是tree,但暂时还是以链表形式组织在一起
            TreeNode<K, V> p = replacementTreeNode(e, null);
            if (tl == null) hd = p;
            else {
                p.prev = tl;
                tl.next = p;
            }
            tl = p;
        } while ((e = e.next) != null);

        // 将新链表头放入tab[index]中
        if ((tab[index] = hd) != null)
            // 新链表树化
            hd.treeify(tab);
    }
}

TreeNode<K, V> replacementTreeNode(Node<K, V> p, Node<K, V> next) {
    return new TreeNode<>(p.hash, p.key, p.value, next);
}
final void treeify(Node<K, V>[] tab) {
    TreeNode<K, V> root = null; //红黑树的root节点
    // this即为要树化的链表, 循环遍历链表, 将每个链表节点插入到root树中
    for (TreeNode<K, V> x = this, next; x != null; x = next) {
        // 备份下一节点
        next = (TreeNode<K, V>) x.next;
        x.left = x.right = null;
        if (root == null) { // 根节点颜色必为黑, 红黑树性质
            x.parent = null;
            x.red = false;
            root = x;
        } else { // 非根节点
            K k = x.key;
            int h = x.hash;
            Class<?> kc = null;
            for (TreeNode<K, V> p = root; ; ) { // 遍历红黑树, 找到可插入的位置
                // 判断当前节点和要插入的节点的大小序,类似Comparable功能的逻辑
                int dir, ph;
                K pk = p.key;
                if ((ph = p.hash) > h) dir = -1;
                else if (ph < h) dir = 1;
                else if ((kc == null && (kc = comparableClassFor(k)) == null) || (dir = compareComparables(kc, k, pk)) == 0)
                    dir = tieBreakOrder(k, pk);

                TreeNode<K, V> xp = p; // 备份p
                // 二叉树性质: left < p < right
                // 根据dir结果, 判断是插入到p的左边还是右边, 且插入的位置要是null
                if ((p = (dir <= 0) ? p.left : p.right) == null) {
                    // 节点插入
                    x.parent = xp;
                    if (dir <= 0) xp.left = x;
                    else xp.right = x;
                    // 保持平衡
                    root = balanceInsertion(root, x);
                    break;
                }
            }
        }
    }
    // 将树根节点放到tab[i]中,原来存放的是链表的head
    moveRootToFront(tab, root);
}

balanceInsertion() 红黑树插入后的平衡

HashMap_balanceInsertion.png

static <K, V> TreeNode<K, V> balanceInsertion(TreeNode<K, V> root, TreeNode<K, V> x) {
    // 定义
    // 0. 新节点默认是红色
    // 1. 根节点为黑色
    // 2. 不存在的叶子节点都视为黑色
    // 3. 红节点的父/子都必为黑
    // 4. 节点到所有叶子中的黑节点数量一致

    // 调整策略, 当父节点为红色时(双红缺陷) 策略的调整就是为了保持定义
    // 1. 叔为红: 父和叔都染黑,祖父染红, 然后关注祖父是否引起了失衡(双红缺陷)

    // 2. 叔为黑 叔和节点的方向一致, 即都为左子或右子;
    // 2.1 需要父向外旋转, 即左子时右旋、右子时左旋
    // 2.2 旋转后原父子节点关系变成子父关系, 关注点也由原来的子变原来的父
    // 2.3 然后就会变成策略3

    // 3. 叔为黑 叔和节点的方向不一致
    // 3.1 父染黑、祖父染红
    // 3.2 祖父节点外旋, 即左子时祖父右旋、右子时祖父左旋

    x.red = true; // 符合定义定义0
    // xp, 当前插入节点的父亲
    // xpp:祖父 xppl:左叔父 xppr:右叔父
    for (TreeNode<K, V> xp, xpp, xppl, xppr; ; ) {
        if ((xp = x.parent) == null) { // 新节点被插入成root, 则染黑并返回
            x.red = false;
            return x;
        } else if (!xp.red || (xpp = xp.parent) == null) {
            // 父节点是黑色, 可以直接返回, 符合定义4
            // (此条件非必要? 若父为红, 则parent必不空)
            return root;
        }

        // 走到这, 说明父节点为红色, 因为当前节点也为红色, 违反定义3, 需要重平衡

        if (xp == (xppl = xpp.left)) {
            if ((xppr = xpp.right) != null && xppr.red) { // 父、右叔父都为红?
                // 策略1
                xppr.red = false;
                xp.red = false;
                xpp.red = true;
                // 继续关注变红了的祖父是否会引起失衡
                x = xpp;
            } else { // 父为红, 右叔父为黑
                if (x == xp.right) {
                    // 策略2, 围绕父节点左旋
                    root = rotateLeft(root, x = xp);
                    xpp = (xp = x.parent) == null ? null : xp.parent;
                }

                if (xp != null) {
                    // 策略3, 父染黑、祖父染红
                    xp.red = false;
                    if (xpp != null) {
                        xpp.red = true;
                        // 围绕祖父节点右旋
                        root = rotateRight(root, xpp);
                    }
                }
            }
        } else {
            if (xppl != null && xppl.red) { // 父、左叔父都为红?
                // 策略1
                xppl.red = false;
                xp.red = false;
                xpp.red = true;
                // 继续关注变红了的祖父是否会引起失衡
                x = xpp;
            } else { // 父为红, 左叔父为黑
                if (x == xp.left) {
                    // 策略2, 围绕父节点右旋
                    root = rotateRight(root, x = xp);
                    xpp = (xp = x.parent) == null ? null : xp.parent;
                }

                if (xp != null) {
                    // 策略3, 父染黑、祖父染红
                    xp.red = false;
                    if (xpp != null) {
                        xpp.red = true;
                        // 围绕祖父节点左旋
                        root = rotateLeft(root, xpp);
                    }
                }
            }
        }
    }
}

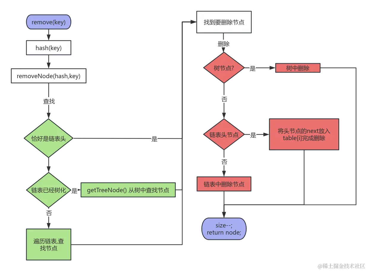
remove()

HashMap_remove.png

public V remove(Object key) {
    int hash = hash(key);
    Node<K, V> e = removeNode(hash, key, null, false, true);
    return e == null ? null : e.value;
}

final Node<K, V> removeNode(int hash, Object key, Object value, boolean matchValue, boolean movable) {
    Node<K, V>[] tab;
    Node<K, V> p;
    int n, index;
    if ((tab = table) != null && (n = tab.length) > 0 && (p = tab[index = (n - 1) & hash]) != null) {
        // 散列表不为空 && table[i]处节点p不为空
        Node<K, V> node = null, e;
        K k;
        V v;

        // 查找节点
        if (p.hash == hash && ((k = p.key) == key || (key != null && key.equals(k)))) {
            // 链表头恰好是要删除的节点
            node = p;
        } else if ((e = p.next) != null) {
            if (p instanceof TreeNode) {
                // 链表已树化
                node = ((TreeNode<K, V>) p).getTreeNode(hash, key);
            } else {
                do { // 遍历链表, 寻找要删除的节点
                    if (e.hash == hash && ((k = e.key) == key || (key != null && key.equals(k)))) {
                        node = e; // 找到节点
                        break;
                    }
                    p = e; // p代表pre
                } while ((e = e.next) != null); // 转到next
            }
        }

        // 删除节点
        if (node != null && (!matchValue || (v = node.value) == value || (value != null && value.equals(v)))) {
            if (node instanceof TreeNode) { // 树的删除
                ((TreeNode<K, V>) node).removeTreeNode(this, tab, movable);
            } else if (node == p) { // node是之前链表的头节点
                tab[index] = node.next;
            } else {
                // 删除node的引用
                p.next = node.next;
            }
            ++modCount;
            --size;
            afterNodeRemoval(node);
            return node;
        }
    }
    return null;
}

get() 略 (和remove中查找节点逻辑一样)