使用开源的自然语言处理NLP和向量数据库Faiss实现一个检索式智能客服

967 阅读14分钟

前言

本篇文章最后会给出一个最快速不需要编码的解决方案

怎么实现一个智能客服一文中,已经大致的介绍了实现一个智能客服的思路。需求的整个流工作程,如下:

  1. 管理员录入问题
  2. 用户提出问题
  3. 服务端返回相似问题或做出回答
  4. 用户选择服务端返回的对应的问题
  5. 服务端做出回答

接下来我这里大致讲一下具体的实现中的核心的问题,让我们带着这两个问题往下读:

  1. 系统是怎样的一个结构?
  2. 怎么实现文本识别和题干搜索?

题干搜索

题干搜索一共有以下几种方式:

  1. 基于关键词的匹配:可以提取问题中的关键词,然后在问答库中查找包含这些关键词的问题。这种方法简单易实现,但可能无法处理复杂的问题。
  2. 基于向量空间模型的匹配:可以将问题和问答库中的问题都转换为向量,然后计算问题向量之间的相似度。可以使用 TF-IDF、word2vec、BERT 等方法来将问题转换为向量。这种方法可以处理更复杂的问题,但需要更多的计算资源。
  3. 基于深度学习的匹配:可以使用深度学习模型来匹配问题。例如,可以使用 Siamese 网络或 Transformer 网络来计算问题之间的相似度。这种方法可以获得最好的匹配效果,但需要大量的数据和计算资源。

我们不采用第一种和第三种方式。因为第一种方式检索准确的不够;第三种方式是需要训练大语言模型的,并且我也不会^~^,可以使用各种开源的大语言模型。

模型概念介绍

但不代表第三种方式是一个触不可及的东西,所有的机器学习模型,不管是决策树神经网络等等,都是有写好的开源库,举例:开发者只需要将数据分类喂养给这些模型,所有的模型都是数学上的一个方程式,比如:y=XW+b,模型的训练就是确定 W 和 B 的一个过程。scikit-learn是一个用于模型训练的一个库,内部实现了数学家提出的多种算法。

举例说明: 场景:系统有大量已处理的用户欠款数据,并标记了是否已经还款,还款的额度是多少,我们需要预测未处理用户数据是否会还款,并且还款比例是多少?

  1. 我们可以使用决策树的模型或者神经网络的模型中的分类去预测未处理用户是否会还款,模型训练的过程是确定方程式的一个过程,比如方程式是:y=ax+b,x 是自变量(需要处理的用户信息),y 是因变量(该用户的分类,是否会还款),a 和 b 是常量(是模型在训练中根据数据确定的一个过程),当然方程式不会这么简单,一旦方程式中的值确定后,模型就训练完成了,模型训练完成后就会得到一系列的参数,使用模型的过程就是将数据放入表达式的一个过程。
  2. 我们可以使用决策树的模型或者神经网络的模型中的回归去预测未处理用户会还款的金额,回归简单来说就是预测函数中的下一个点,比如股票的走势预存等。

上述的表达中,只是冰山一角吧,作者也不是做模型训练的,只是让外行人能够理解它,不要惧怕它,觉得它高大上等。在实际的工作中,都需要根据响应速度、准确度等要求,靠经验去决定使用那种模型。作者也不会做模型训练,但是当我理解了上述概念后,如果工作中有需求做模型训练,以 GPT4 和长期的开发经验的加持下也不是什么难事儿。

总结来说,模型就是数学家提出来的方程式,训练模型得到一推参数的过程是确定方程式常量的一个过程,模型是否准确和喂养模型数据有关系也和开发者采用的方法有关系,最终为了得到 y 值可以是任何想要的数据。 scikit-learn Alt text Alt text

NLP 自然语言的量化实现

回归正题,我采用第二种方式实现问题题干的匹配。首先我们需要使用 NLP 对应的一些开源库,比如:spacyjieba,还需要使用 scikit-learn 库中的余弦相似度方法比较两个是否相同。

代码实现

项目地址 https://github.com/Lands-1203/NLPTest

import jieba
from sklearn.feature_extraction.text import TfidfVectorizer
from sklearn.metrics.pairwise import cosine_similarity

# 假设这是你的问题库
question_db = [
    ("我的瀚华工号是多少?", "你的瀚华工号是27897"),
    ("大x系统怎么给债务人设置债务减免?", "如果请按照一下步骤操作..."),
    ("大x系统怎么给债务人设置债务分期?", "如果请按照一下步骤操作..."),
    ("大x系统怎么登录?", "如果请按照一下步骤操作..."),
    ("瀚华系统怎么登录?", "如果请按照一下步骤操作..."),
    # 添加更多问题及答案
]

# 使用jieba进行分词


def chinese_tokenizer(text):
    return jieba.lcut(text)


# 初始化TF-IDF向量化器
vectorizer = TfidfVectorizer(tokenizer=chinese_tokenizer)

# 准备文本数据
texts = [q[0] for q in question_db]
# 训练TF-IDF模型
vectorizer.fit(texts)


def getAnswers(user_question):
    # 将用户问题转换为向量
    user_question_vec = vectorizer.transform([user_question])
    highest_similarity = 0
    best_match = None

    # 遍历问题库,找到最佳匹配
    for question, answer in question_db:
        question_vec = vectorizer.transform([question])
        similarity = cosine_similarity(user_question_vec, question_vec)[0][0]
        if similarity > highest_similarity:
            highest_similarity = similarity
            best_match = (question, answer)

    print(f"用户问题: {user_question}")
    # 如果找到了相似度足够高的问题,返回答案
    if best_match and highest_similarity > 0.6:  # 假设阈值为0.6
        print(f"当前最匹配的问题: {best_match[0]}\n答案: {best_match[1]}")
    else:
        print("没有找到相关问题答案。")


getAnswers('登录瀚华系统')
getAnswers('我的工号是多少?')
getAnswers('登录大x系统')
getAnswers('怎么给债务人设置分期')
getAnswers('怎么给债务人设置减免')

Alt text

import spacy
from sklearn.metrics.pairwise import cosine_similarity

# 加载预训练的NLP模型
# nlp = spacy.load("en_core_web_sm")
nlp = spacy.load("zh_core_web_sm")

# 假设这是你的问题库
question_db = [
    ("我的瀚华工号是多少?", "你的瀚华工号是27897"),
    ("大x系统怎么给债务人设置债务减免?", "如果请按照一下步骤操作..."),
    ("大x系统怎么给债务人设置债务分期?", "如果请按照一下步骤操作..."),
    ("大x系统怎么登录?", "如果请按照一下步骤操作..."),
    ("瀚华系统怎么登录?", "如果请按照一下步骤操作..."),
    # 添加更多问题及答案
]
def getAnswers( user_question ):

    # 将用户问题转换为向量
    user_question_vec = nlp(user_question).vector.reshape(1, -1)
    # 初始化最佳匹配和最高相似度分数
    best_match = None
    highest_similarity = 0

    # 遍历问题库,找到最佳匹配
    for question, answer in question_db:
        question_vec = nlp(question).vector.reshape(1, -1)
        similarity = cosine_similarity(user_question_vec, question_vec)[0][0]
        if similarity > highest_similarity:
            highest_similarity = similarity
            best_match = (question, answer)

    print(f"用户问题: {user_question}")
    # 如果找到了相似度足够高的问题,返回答案
    if best_match and highest_similarity > 0.6:  # 假设阈值为0.6
        print(f"当前最匹配的问题: {best_match[0]}\n答案: {best_match[1]}")
    else:
        print("没有找到相关问题答案。")

getAnswers('登录瀚华系统')
getAnswers('我的工号是多少?')
getAnswers('登录大x系统')
getAnswers('怎么给债务人设置分期')
getAnswers('怎么给债务人设置减免')

Alt text

总结整理

在上述运行结果中,我们可以看到spacy没有jieba准确,spacy 也可能是更好的使用方式。不管使用哪个包,我们都是一个思路将提问的问题转换成向量进行相似度对比

下图来自于 FastGPT Alt text

对比的方法是使用的余弦相似度对比,这个方法很常用,比如可以使用它将图片灰度后将像素点转换成 0 1 hash 值进行相似度对比,他的原理就一个具象化的过程。在这里他是将自然语言转换成为一个多维向量,再将两个向量进行相似度对比,比如说是一个在 x 和 Y 轴上的两个二维的向量,那余弦相似度对比就是比较这两个向量的斜率。当然在实际中,他可能是一个几十维的向量。如下图: Alt text Alt text 下图来源于哔哩哔哩的向量介绍 Alt text 在进行相似度对比的时候,如果题库量不是特别大,我们可以在添加问题的时候记录下问题的向量值,用户提问的时候将用户和已保存的向量值进行相似度对比,再输出答案或者问题组供用户选择。但在问题量比较大的时候,如果用户在提问的时候,我们再将所有问题拿出来进行对比返回,就是一个比较消耗内存和 CPU 的过程,所以我们需要使用到向量数据库 Faiss

Faiss 介绍

Faiss 是一个由 Facebook AI Research (FAIR) 团队开发的库,专门用于高效的相似性搜索和密集向量聚类。它能够处理从几千到数十亿规模的向量集合,并提供了丰富的接口来进行向量之间的快速搜索操作。Faiss 非常适合于那些需要进行大规模向量搜索的应用场景,比如推荐系统、图像检索、自然语言处理中的相似文档查找等。

核心特性

  • 高效的搜索性能:Faiss 使用了先进的索引结构和优化算法,能够在大规模数据集上实现快速的相似性搜索。
  • 支持多种索引类型:包括扁平索引(暴力搜索)、倒排索引、量化索引等,用户可以根据具体需求选择合适的索引类型。
  • 支持 GPU 加速:Faiss 提供了对 GPU 的支持,可以显著提高搜索速度和索引构建速度。
  • 易于使用的 API:提供了 Python 和 C++ 的 API,方便集成到现有的应用中。

使用场景

  • 向量相似性搜索:在大规模向量数据库中快速找到与查询向量最相似的向量。
  • 聚类:对大规模向量数据集进行聚类操作,以发现数据的潜在结构。
  • 去重:在向量数据集中找到并去除重复或非常相似的项。

如何使用

使用 Faiss 进行相似性搜索通常包括以下步骤:

  1. 选择或构建索引:根据数据规模和搜索需求选择合适的索引类型。
  2. 向索引中添加向量:将数据集中的向量添加到索引中。
  3. 执行搜索操作:对于给定的查询向量,执行搜索操作以找到最相似的向量。

示例代码

以下是一个简单的 Python 示例,展示了如何使用 Faiss 进行向量搜索:

import faiss                   # 导入faiss库
import numpy as np

d = 64                          # 向量维度
nb = 10000                      # 数据库大小
nq = 100                        # 查询向量的数量

# 随机生成一些向量作为数据库
xb = np.random.random((nb, d)).astype('float32')
# 随机生成一些查询向量
xq = np.random.random((nq, d)).astype('float32')

# 构建索引
index = faiss.IndexFlatL2(d)   # 使用L2距离
print('Is trained:', index.is_trained)
index.add(xb)                  # 添加向量到索引中
print('Index total:', index.ntotal)

# 执行搜索
k = 4                          # 查找最近的4个邻居
D, I = index.search(xq, k)     # 实际搜索
print('I:', I)                 # 最近邻的索引
print('D:', D)                 # 最近邻的距离

faiss 相关的教程(未经验证,需谨慎): FAISS 教程 Meta 向量数据库 Faiss 介绍

系统架构

Alt text

如上图,我们需要搭建两端的平台,web 端与交互 C 端,其中交互 C 端可以借助在任何三方应用上(微信、企微、钉钉、飞书)。在 WEB 端服务中,Java 服务承接用户提问或者管理员创建的接口,Python 服务由 Java 服务调用,进行向量生成与存储、向量相似度查询等操作,python 返回唯一标识。在服务器端,mysql 存储问题相关信息,faiss 储存向量和负责搜索向量。整体流程如下: Alt text Alt text

WEB 端设计

在 web 端的开发中,对于该需求本身我们只需要提供一类接口,问题的增删改查

接口名请求字段返回字段
问题分页列表
问题新增接口提问请求字段
问题编辑接口提问请求字段
问题删除接口

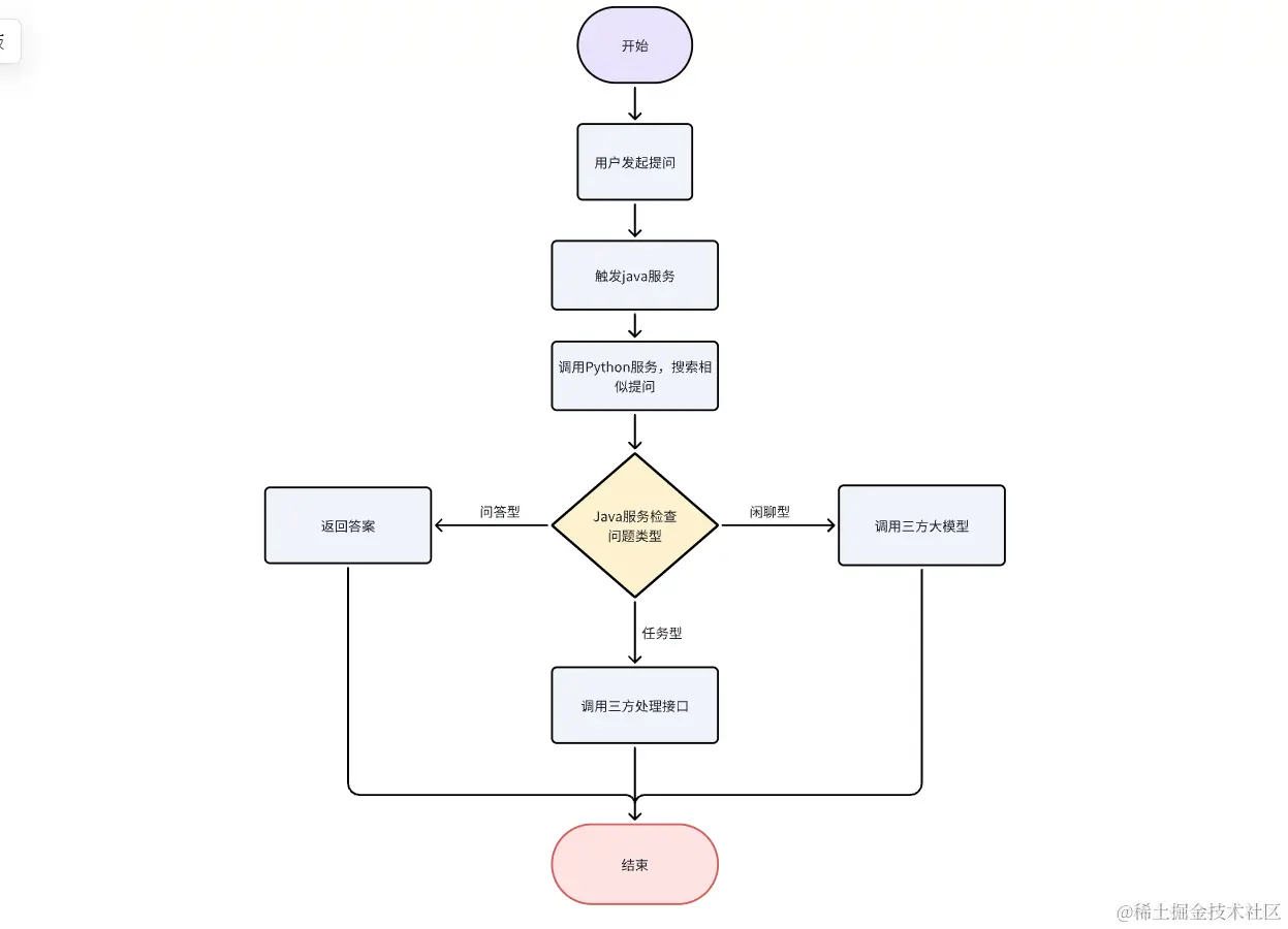
问题类型分为闲聊型、任务型、问答型,其中:

  1. 问答型:管理员后台录入标准答案,用户命中对应的提问后,返回录入的答案
  2. 任务型:管理员后台录入回答时触发的接口,用户命中对应的提问后,返回接口返回的答案
  3. 闲聊型:管理员录入触发关键字或者提问方式,用户命中后,将提问数据提交到三方大模型(比如 GPT、百度模型、讯飞模型等),将大模型返回的答案添加上来源标识,让用户明确回答并非来源于系统回答

闲聊型是一种特殊的任务型提问,在触发某种条件后自动接入三方的大模型,让大模型给予用户回复。 在数据库中,录入标准提问相似提问答案,录入的方式有很多种,最终肯定都是以 web 前端为承接方式。

提问请求字段

{
  "question": "vpn怎么使用", //问题标准问法
  "answer": "请访问xx地址,下载vpn应用程序.......", // type=1时必填,返回的回答,建议是html富文本
  "type": 1, // 1问答型 2任务型 3闲聊型
  "otherTitle": ["vpn的使用", "瀚华VPN怎么下载"], // 其他提问方式
  "interfaceAddress": "https://hanhua.com/api/xxx/xxx" // 触发该问题后调用的接口,type=2时必填,type=2时返回该接口给出的答案,接口请求与返回参数需符合自己预设计的要求
}

C 端设计

总结

整个智能客服的建设过程就在次完结了,但是我接下来还会介绍一些开源项目,能够帮助我们快速建设起公司自己的知识库,不需要编码。

使用开源项目快速搭建问答系统

FastGPT Langchain 上述两个开源项目无需编码就能够快速搭建起一套问答系统,支持上传图片、PDF、word 等等资源上传作为知识库。这两个项目只是一个问答系统的框,在内部可以指定向量数据库、语言模型(GPT、智谱 AI、百度模型等)。

相关资料汇总

github.com/labring/Fas… FastGPT 是一个基于 LLM 大语言模型的知识库问答系统,提供开箱即用的数据处理、模型调用等能力。同时可以通过 Flow 可视化进行工作流编排,从而实现复杂的问答场景! github.com/chatchat-sp… 基于 ChatGLM 等大语言模型与 Langchain 等应用框架实现,开源、可离线部署的检索增强生成(RAG)大模型知识库项目。 ollama.com/download/wi… 在本地启动并运行大型语言模型。

效果

Langchain-Chatchat

Alt text Alt text Alt text

FastGPT

Alt text Alt text Alt text

相关资料

从 0 到 1:哔哩哔哩智能客服系统的设计与实现

美团智能客服核心技术与实践