IOS小程序提示运行内存不足,请重新打开该小程序-开发人员解决方式

980 阅读1分钟

项目场景:

在使用uni-app开发小程序时,有一个搜索的列表,根据搜索关键词列表相应的高亮

搜索卡1.png


问题描述

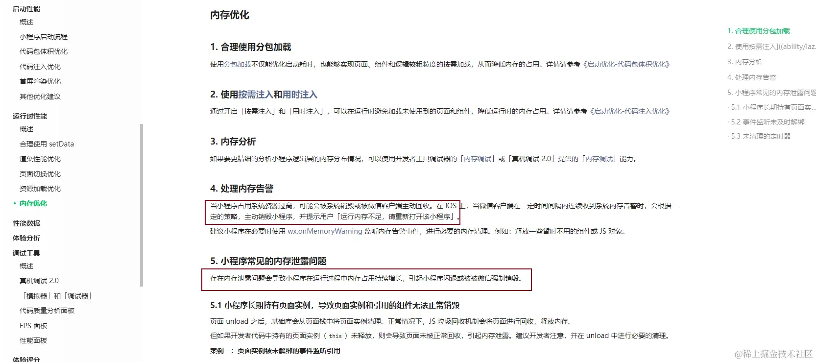
当部署测试环境后,连续多次搜索

  • IOS就会出现:运行内存不足请重新打开小程序
  • 安卓:则直接卡住闪退

原因分析:

如果是每台手机都是这个效果,那么一定是存在内存泄露的,或者运行过大

官方说明.png 但你首要考虑的是你页面的内存泄漏,毕竟页面复杂到内存溢出情况还是很少见的


解决方案:

既然内存泄漏,我们首先要找到哪里泄漏了

查找方法:

  1. 首先复现你内存泄漏的状态,

  2. 然后在控制台找到泄漏大致位置

泄漏.png

  1. 然后打断点或console

log.png 我这里发现了代码的死循环

  1. 解决死循环 然后我发现我这里的死循环原因是,忽略了判断值为’‘控制符串的情况,加了相关判断,问题解决
if (searchKey == '') {
			return [{
				text: str,
				highLight: false
			}]
		}

如果有帮助到你点个赞吧

猫咪.gif