Vue2-diff算法之updateChildren方法

85 阅读1分钟

updateChildren 方法通常用于虚拟 DOM diff 算法中,用于更新子节点(children)的操作。在 Vue.js 或其他类似框架中,diff 算法会比较新旧虚拟 DOM 树的差异,并通过一系列操作来更新实际 DOM,以减少不必要的 DOM 操作。updateChildren 方法是其中一个核心部分,用于处理子节点的更新。

updateChildren 方法的作用

具体来说,updateChildren 方法的作用包括:

  1. 比较子节点差异: 对比新旧子节点列表,找出需要新增、删除或更新的子节点。
  2. 批量更新子节点: 根据比较结果,进行批量操作来更新子节点,以尽可能减少对实际 DOM 的操作。
  3. 处理列表中的移动操作: 在列表中,元素的移动也会被识别和处理,保证正确地更新顺序而不是简单的删除和新增。
  4. 优化性能: 通过合理的算法和操作,避免不必要的 DOM 操作,提高页面渲染性能。

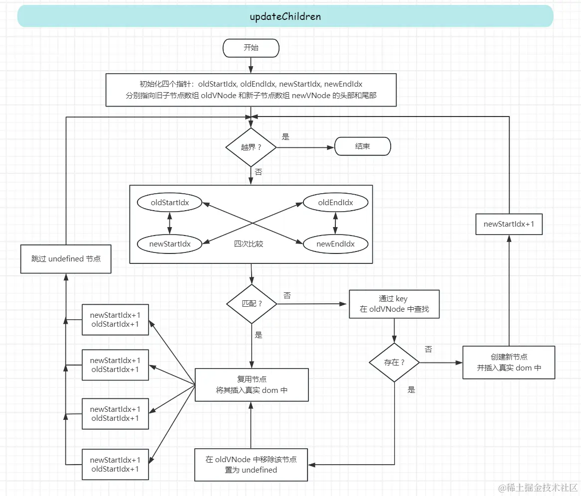
updateChildren 执行流程图

0.tif