Script 标签 defer 属性与 async 属性的差异

346 阅读3分钟

最近在做一些的一些业务工作涉及到 script 标签的 defer 以及 async 属性,这里记录一下。

script 标签中 defer 属性

在进行页面优化的时候,有选项可以优化网站使用到的 JS 文件,优化加载速度。

啥意思呢?就是配置了相关选项后,浏览器在加载此 JS 文件的时候不会阻止站点上其他资源的加载,从而加快速度。

那这个功能它是如何实现的呢?

通过页面可以得知它是通过给加载 JavaScript 文件的 <script> 标签都添加了 defer 属性,例如:

<script src="https://code.jquery.com/jquery-3.7.1.min.js" defer></script>

至于其他的优化这里我们不涉及,我们只探讨一下 <script> 标签上的 defer 起到了什么作用以及和其他相关属性的差异。

defer 属性

当我们给 <script> 标签添加 defer 属性时(像上面的代码一样),JS 资源的加载是异步的,同时它会告诉浏览器延迟执行相关 JS 代码,直到 HTML 文档完全解析完成。即使当前对应的 JS 资源已经下载完毕,它仍会等待直到整个页面都解析完毕后再执行。这样做的好处是可以减少页面加载时间,因为浏览器可以继续解析 HTML 文档而不必停下来等待 JavaScript 代码的执行。

通常它被用于那些不需要在文档解析过程中立即执行的 JS 脚本,但需要在整个页面解析完成后执行的情况。

如果有多个多个带有 defer 属性的 JS 脚本则会按照它们在文档中出现的顺序依次执行。

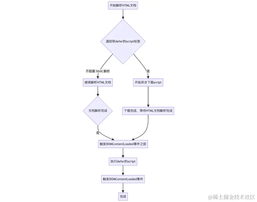
具有 defer 属性的 script 标签资源下载流程

    graph TD;
    A[开始解析HTML文档] --> B{遇到带defer的script标签}
    B -->|是| C[开始异步下载script]
    B -->|不阻塞 html 解析| D[继续解析HTML文档]
    C --> E[下载完成,等待HTML文档解析完成]
    D --> F{文档解析完成}
    F -->|是| G[触发DOMContentLoaded事件之前]
    E --> G
    G --> H[执行defer的script]
    H --> I[触发DOMContentLoaded事件]
    I --> J[完成]

async 属性

<script src="https://code.jquery.com/jquery-3.7.1.min.js" async></script>

 async 属性则告诉浏览器立即开始下载对应的 JS 脚本,但不应阻止 HTML 文档的解析。而和  defer 不同的是 JS 代码会在任何时候,只要是下载完成时就会立即执行。这通常会在文档解析过程中的某个点发生,而不是在全部解析完成之后。

这个属性适用于那些与页面其余部分独立的脚本,例如广告加载或收集分析数据的脚本。

由于它只要下载完成就会立即执行,所以带有 async 属性的脚本不能保证按照它们在文档中的出现顺序执行,因为它们是在文件下载完成后立即执行的。

    graph TD;
    A[HTML解析开始] --> B{检测到带async的script标签}
    B -->|是| C[异步下载脚本]
    B -->|同时| D[继续解析HTML文档]
    C -->|下载完成| E[立即执行脚本]
    E -->|执行期间| F[暂停HTML解析]
    E -->|执行完成| G[恢复HTML解析]
    D --> F
    G --> H{HTML文档解析完成}
    H --> I[触发DOMContentLoaded事件]

type=“module”

此值导致代码被视为 JavaScript 模块(ES module)。其中的代码内容会延后处理。 defer  属性不会生效。

对于使用  module  的更多信息,请参见  JavaScript 模块 指南。与传统代码不同的是,模块代码需要使用 CORS 协议来跨源获取。

没有  async 、 defer  或  type="module"  属性的脚本,以及没有  type="module"  属性的内联脚本,会在浏览器继续解析页面之前立即获取并执行。

总结

  •  defer :异步加载。直到文档解析完成才会执行,保证执行顺序。
  •  async :异步加载。不阻塞文档解析,执行时间不确定,不保证执行顺序。