从方法到实践,构建以场景为中心的体验管理体系

601 阅读6分钟

编者按:体验优化的过程中设计师经常会遇到几个阶段,发现问题、定义问题、优化问题、查看反馈,但在产品快速迭代的过程中,体验的问题经常被归类到“不紧急”需求中,并逐步转为长尾问题,这些不被重视的问题聚沙成塔逐步击溃体验的防线。“授人以鱼不如授人以渔”,如何将体验优化融入产品研发流程中,全面提升各线条体验质量自主意识成为了我们新的思考点。

一、“1+3+4”穿透式体验提升管理体系

基于云产品用研成本高、技术难度高、产品需求多的问题,从产品研发周期的需求侧、研发侧、现网侧三大场景入手,沉淀了一套云产品体验提升管理体系。

二、需求侧:高效用研,多维度解读用户心声

就像铃木敏文长达50年来的坚持“不是为用户着想,而是站在用户的立场着想”,我们秉持这样的想法,采用三重手段试图与用户站在统一战线。

2.1访谈一线用户,主动获取需求

找准重点行业用户的代表人物,与客服、产品经理共同进行半结构化访谈,找到典型功能场景,建立用户画像及行为旅程图,主动获取机会点,弥补B端产品与真实用户接触少,需求获取被动且滞后的短板。

2.2精准解读客诉,收集客户声音

客户反馈是云产品获取用户需求的一种重要手段,我们收到客户的反馈问题后将分层分级,产品侧拉齐问题跟进整改,并且定期在全部门内进行听音专题分享,各角色共同复盘,引以为戒。塑造部门质量服务文化,提升大家的质量意识,加强对现网的敬畏。

2.3深度竞品调研,强化核心竞争

竞品分析是产品人都熟知的手段,我们将竞品分为了核心、重要、一般三级。核心竞品需要持续关注分析,重要竞品改版时跟进,一般竞品用于了解即可。这样不仅不降低分析的深度,还提高了效率。竞品分析,为的不是死磕对手,而是思考产品本质,是为自身服务,知己知彼,才能洞悉竞争格局,紧跟市场步伐。

三、研发侧:未雨绸缪,把问题消灭在萌芽阶段

云产品部门普遍存在产品体量大、任务重的问题,流程标准化是重要的管理手段。我们建立产品测评标准及产品评估体系,按照规范流程明确分工,以用户视角代入走查场景,发现体验问题,及时跟进修复,完成问题闭环,确保产品体验质量。

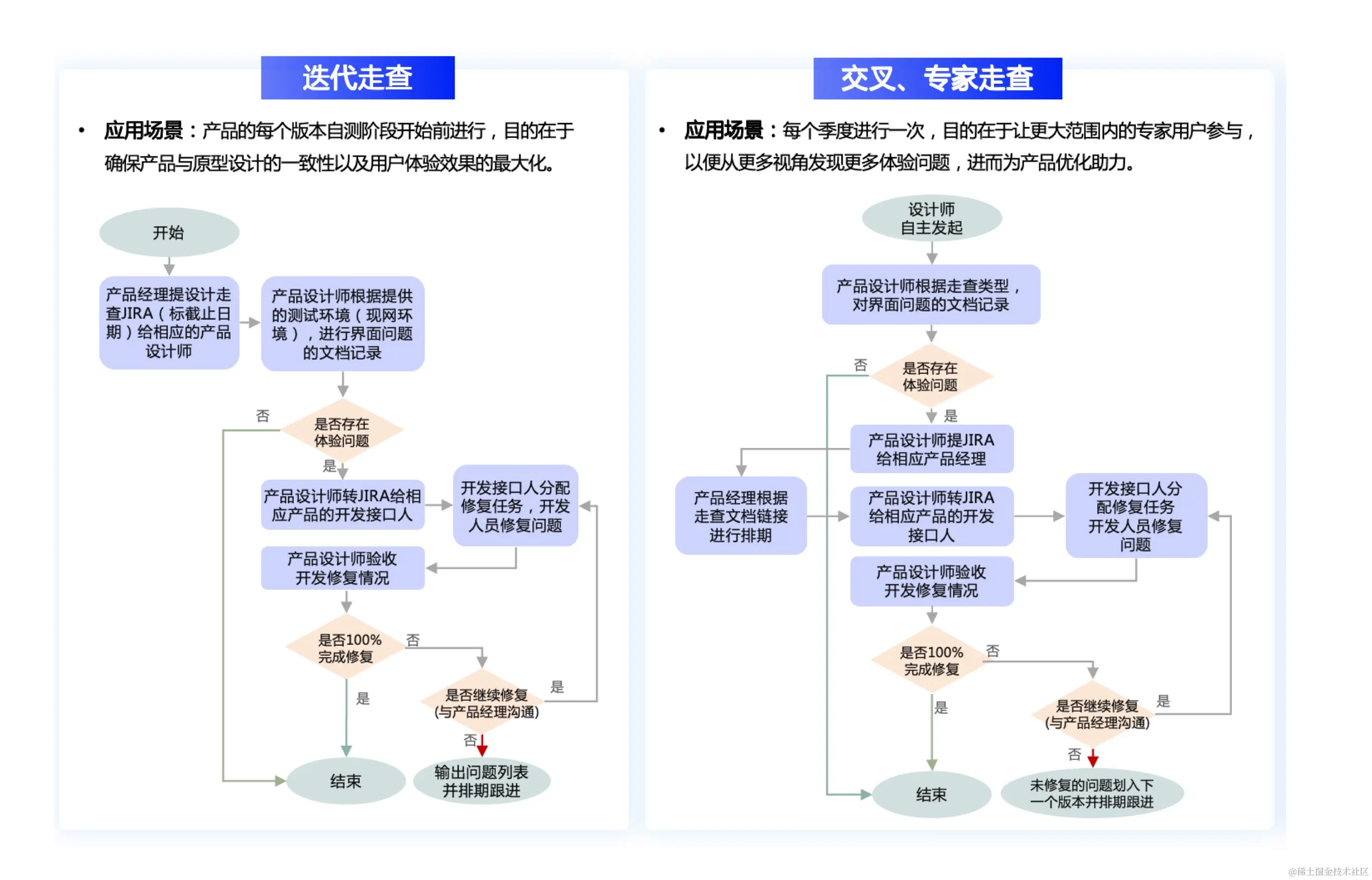
3.1 敏捷化产品体验测评标准

通过迭代走查快速复盘产品问题,该流程主要执行者为设计、产品经理和开发人员。在产品的每个版本自测阶段进行,目的在于确保产品与原型设计的一致性以及用户体验效果的最大化。

为了从更多视角发现更多体验问题,产品每个季度进行一次交叉走查或专家走查,扩大走查人员的范围,发动不同的角色参与到产品的体验中,发现一些被忽略和隐藏的问题,并从6个维度对产品进行评分,进而为产品优化助力。

3.2多维度产品体验评估体系

云产品通常包含多个核心功能和复杂业务逻辑,用户心智与业务架构并重,设计过程严谨,建设标准化体验评估体系将提升产品测评任务效率,助力产品服务设计转型。系统的评估模型分为六大评估维度。

四、现网侧:精益求精,全方位提升产品体验质量

对于平稳运行的产品,通过构建用户标签画像、行为分析组合拳进行运营洞察。用户标签画像包含用户行为属性、资产数据、消费特征、态度属性四个维度:其中用户行为属性标签包括用户使用频率、使用时长、首次订购、订购频率及功能偏好,结合行为分析模型指标进行使用,可优化任务完成情况;用户资产数据标签包括使用设备及操作系统,可以用于了解受众的偏好,助力设计有针对性地优化页面;用户消费特征标签包括偏好产品分布,可以根据用户消费特征进行产品推荐;用户态度属性标签包含推荐意愿及满意度分类,用于了解用户态度与产品核心功能使用情况之间的关系。

此外,云产品使用过程中更多的是业务导向,不能简单的用业绩增长或用户增长来衡量其优劣,需要围绕效率可量化数据指标进行衡量,围绕证明产品改进对用户的使用效率和体验有所提高进行衡量,在符合业务需求的基础上尽可能地提升效率。我们基于产品用户生命周期,聚焦业务,从获取、转化、任务效率、易用性四大维度建立用户行为分析模型,构建《云产品官网埋点规范》

五、结语:我们还做了什么?

自系统构建以来,我们将其融入常态化工作,进行了多次实践,得到了小伙伴们的支持和配合。

5.1赋能:入心见行,支撑产品设计高效发展

在一年中的工作中,支撑了10余款产品完成,20余个业务分析,共发现问题50余个。并对5个产品部门,10余款产品实践,输出用户行为数据分析报告。

5.2提升:势如破竹,合力构筑穿透式满意度

数据表明,公司10款重点产品满意度较去年均显著改善。满意度平均提升2.67%,万投比平均压降56.1%。

总而言之,对于一个大规模产品来说,产品体验优化无法一蹴而就,设计师可以尝试从体验问题的发现人到体验环境的打造者转变,将体验意识融入产研流程中,提升各线条体验质量自主意识,从源头提升产品体验。

                                                                         -END-