Redis面试知识点总结(持续更新)

216 阅读49分钟

1. 什么是Redis?它主要用来什么的?

Redis,英文全称是Remote Dictionary Server(远程字典服务),是一个开源的使用ANSI C语言编写、支持网络、可基于内存亦可持久化的日志型、Key-Value数据库,并提供多种语言的API。

与MySQL数据库不同的是,Redis的数据是存在内存中的。它的读写速度非常快,每秒可以处理超过10万次读写操作。因此redis被广泛应用于缓存,另外,Redis也经常用来做分布式锁。除此之外,Redis支持事务、持久化、LUA 脚本、LRU 驱动事件、多种集群方案。

2.说说Redis的基本数据结构类型

大多数小伙伴都知道,Redis有以下这五种基本类型:

  • String(字符串)
  • Hash(哈希)
  • List(列表)
  • Set(集合)
  • zset(有序集合)

它还有三种特殊的数据结构类型

  • Geospatial
  • Hyperloglog
  • Bitmap

2.1 Redis 的五种基本数据类型

img

String(字符串)

  • 简介:String是Redis最基础的数据结构类型,它是二进制安全的,可以存储图片或者序列化的对象,值最大存储为512M
  • 简单使用举例: set key valueget key
  • 应用场景:共享session、分布式锁,计数器、限流。
  • 内部编码有3种,int(8字节长整型)/embstr(小于等于39字节字符串)/raw(大于39个字节字符串)

C语言的字符串是char[]实现的,而Redis使用SDS(simple dynamic string) 封装,sds源码如下:

c
复制代码struct sdshdr{
  unsigned int len; // 标记buf的长度
  unsigned int free; //标记buf中未使用的元素个数
  char buf[]; // 存放元素的坑
}

SDS 结构图如下: img

Redis为什么选择SDS结构,而C语言原生的char[]不香吗?

优势
1. O(1)复杂度获取字符串长度
  • 确保了获取字符串长度的工作不会成为 Redis 的性能瓶颈。
2. 更好的内存优化
  • 空间预分配:当 SDS 的 API 对一个 SDS 进行修改,并且需要对 SDS 进行空间扩展的时候,程序不仅会为SDS 分配修改所必须要的空间,还会为 SDS 分配额外的未使用空间
  • 惰性空间释放:当 SDS 的 API 需要缩短 SDS 保存的字符串时,程序并不立即使用内存重分配来回收缩短后多出来的字节,而是使用 free 属性将这些字节的数量记录起来,并等待将来使用
3. 二进制安全
  • Redis 不是用这个数组来保存字符,而是用它来保存一系列二进制数据。通过使用二进制安全的 SDS,而不是 C 字符串,使得 Redis 不仅可以保存文本数据,还可以保存任意格式的二进制数据。

Hash(哈希)

  • 简介:在Redis中,哈希类型是指v(值)本身又是一个键值对(k-v)结构
  • 简单使用举例:hset key field valuehget key field
  • 内部编码:ziplist(压缩列表)hashtable(哈希表)
  • 应用场景:缓存用户信息等。
  • 注意点:如果开发使用hgetall,哈希元素比较多的话,可能导致Redis阻塞,可以使用hscan。而如果只是获取部分field,建议使用hmget。
  • 问题:容易出现 大Key问题

字符串和哈希类型对比如下图: img

List(列表)

  • 简介:列表(list)类型是用来存储多个有序的字符串,一个列表最多可以存储2^32-1个元素。
  • 简单实用举例:lpush key value [value ...]lrange key start end
  • 内部编码:ziplist(压缩列表)、linkedlist(链表)
  • 应用场景: 消息队列,文章列表,
  • 问题:容易出现 大Key问题

一图看懂list类型的插入与弹出: img

list应用场景参考以下:

  • lpush+lpop=Stack(栈)
  • lpush+rpop=Queue(队列)
  • lpsh+ltrim=Capped Collection(有限集合)
  • lpush+brpop=Message Queue(消息队列)

Set(集合)

img

  • 简介:集合(set)类型也是用来保存多个的字符串元素,但是不允许重复元素
  • 简单使用举例:sadd key element [element ...]smembers key
  • 内部编码:intset(整数集合)hashtable(哈希表)
  • 注意点:smembers和lrange、hgetall都属于比较重的命令,如果元素过多存在阻塞Redis的可能性,可以使用sscan来完成。
  • 应用场景: 用户标签,生成随机数抽奖、社交需求。

有序集合(zset)

  • 简介:已排序的字符串集合,同时元素不能重复
  • 简单格式举例:zadd key score member [score member ...]zrank key member
  • 底层内部编码:ziplist(压缩列表)skiplist(跳跃表)
  • 应用场景:排行榜,社交需求(如用户点赞)。

2.2 Redis 的三种特殊数据类型

  • Geo:Redis3.2推出的,地理位置定位,用于存储地理位置信息,并对存储的信息进行操作。

    • 简单理解:主要针对点与点之间的直线距离所进行判断,并不能求图中两点经过路径的最短距离

    • 用途

      • 实现附近的人或者地点功能,比如找到附近的餐厅、酒店、商店等
      • 实现基于地理位置的推荐系统,比如根据用户所在地推荐相关的内容或者广告
      • 实现基于地理位置的统计分析,比如统计某个区域内的用户数量或者活跃度
      • 实现基于地理位置的游戏或者社交应用,比如实现虚拟世界中的地图或者定位功能
    • 常用语法

      • GEOADD:存储坐标
      • GEOPOS:获取指定位置的坐标
      • GEODIST:计算两个位置之间的直线距离
      • GEORADIUS:查找指定坐标半径范围内的其他位置
      • GEORADIUSBYMEMBER:查找指定位置半径范围内的其他位置
      • GEOHASH:获取指定位置的Geohash值
  • HyperLogLog:用来做基数统计算法的数据结构,如统计网站的UV。

  • Bitmaps :用一个比特位来映射某个元素的状态,在Redis中,它的底层是基于字符串类型实现的,可以把bitmaps成作一个以比特位为单位的数组

2.3 LUA脚本(更新中)

3. Redis为什么这么快?

Redis为什么这么快

3.1 基于内存存储实现

我们都知道内存读写是比在磁盘快很多的,Redis基于内存存储实现的数据库,相对于数据存在磁盘的MySQL数据库,省去磁盘I/O的消耗。

3.2 高效的数据结构

我们知道,Mysql索引为了提高效率,选择了B+树的数据结构。其实合理的数据结构,就是可以让你的应用/程序更快。先看下Redis的数据结构&内部编码图:

img

SDS简单动态字符串

img

  • 字符串长度处理:Redis获取字符串长度,时间复杂度为O(1),而C语言中,需要从头开始遍历,复杂度为O(n);
  • 空间预分配:字符串修改越频繁的话,内存分配越频繁,就会消耗性能,而SDS修改和空间扩充,会额外分配未使用的空间,减少性能损耗。
  • 惰性空间释放:SDS 缩短时,不是回收多余的内存空间,而是free记录下多余的空间,后续有变更,直接使用free中记录的空间,减少分配。
  • 二进制安全:Redis可以存储一些二进制数据,在C语言中字符串遇到'\0'会结束,而 SDS中标志字符串结束的是len属性。

字典

Redis 作为 K-V 型内存数据库,所有的键值就是用字典来存储。字典就是哈希表,比如HashMap,通过key就可以直接获取到对应的value。而哈希表的特性,在O(1)时间复杂度就可以获得对应的值。

跳跃表

img

  • 跳跃表是Redis特有的数据结构,就是在链表的基础上,增加多级索引提升查找效率。
  • 跳跃表支持平均 O(logN),最坏 O(N)复杂度的节点查找,还可以通过顺序性操作批量处理节点。

3.3 合理的数据编码

Redis 支持多种数据数据类型,每种基本类型,可能对多种数据结构。什么时候,使用什么样数据结构,使用什么样编码,是redis设计者总结优化的结果。

  • String:如果存储数字的话,是用int类型的编码;如果存储非数字,小于等于39字节的字符串,是embstr;大于39个字节,则是raw编码。
  • List:如果列表的元素个数小于512个,列表每个元素的值都小于64字节(默认),使用ziplist编码,否则使用linkedlist编码
  • Hash:哈希类型元素个数小于512个,所有值小于64字节的话,使用ziplist编码,否则使用hashtable编码。
  • Set:如果集合中的元素都是整数且元素个数小于512个,使用intset编码,否则使用hashtable编码。
  • Zset:当有序集合的元素个数小于128个,每个元素的值小于64字节时,使用ziplist编码,否则使用skiplist(跳跃表)编码

3.4 合理的线程模型

I/O 多路复用

I/O 多路复用

多路I/O复用技术可以让单个线程高效的处理多个连接请求,而Redis使用用epoll作为I/O多路复用技术的实现。并且,Redis自身的事件处理模型将epoll中的连接、读写、关闭都转换为事件,不在网络I/O上浪费过多的时间。

什么是I/O多路复用?

  • I/O :网络 I/O
  • 多路 :多个网络连接
  • 复用:复用同一个线程。
  • IO多路复用其实就是一种同步IO模型,它实现了一个线程可以监视多个文件句柄;一旦某个文件句柄就绪,就能够通知应用程序进行相应的读写操作;而没有文件句柄就绪时,就会阻塞应用程序,交出cpu。

单线程模型

  • Redis是单线程模型的,而单线程避免了CPU不必要的上下文切换和竞争锁的消耗。也正因为是单线程,如果某个命令执行过长(如hgetall命令),会造成阻塞。Redis是面向快速执行场景的数据库。,所以要慎用如smembers和lrange、hgetall等命令。
  • Redis 6.0 引入了多线程提速,它的执行命令操作内存的仍然是个单线程。

3.5 虚拟内存机制

Redis直接自己构建了VM机制 ,不会像一般的系统会调用系统函数处理,会浪费一定的时间去移动和请求。

Redis的虚拟内存机制是啥呢?

虚拟内存机制就是暂时把不经常访问的数据(冷数据)从内存交换到磁盘中,从而腾出宝贵的内存空间用于其它需要访问的数据(热数据)。通过VM功能可以实现冷热数据分离,使热数据仍在内存中、冷数据保存到磁盘。这样就可以避免因为内存不足而造成访问速度下降的问题。

4. 什么是缓存击穿、缓存穿透、缓存雪崩?

4.1 缓存穿透问题

先来看一个常见的缓存使用方式:读请求来了,先查下缓存,缓存有值命中,就直接返回;缓存没命中,就去查数据库,然后把数据库的值更新到缓存,再返回。

读取缓存

缓存穿透:指查询一个一定不存在的数据,由于缓存是不命中时需要从数据库查询,查不到数据则不写入缓存,这将导致这个不存在的数据每次请求都要到数据库去查询,进而给数据库带来压力。

通俗点说,读请求访问时,缓存和数据库都没有某个值,这样就会导致每次对这个值的查询请求都会穿透到数据库,这就是缓存穿透。

缓存穿透一般都是这几种情况产生的:

  • 业务不合理的设计,比如大多数用户都没开守护,但是你的每个请求都去缓存,查询某个userid查询有没有守护。
  • 业务/运维/开发失误的操作,比如缓存和数据库的数据都被误删除了。
  • 黑客非法请求攻击,比如黑客故意捏造大量非法请求,以读取不存在的业务数据。

如何避免缓存穿透呢? 一般有三种方法。

  • 1.如果是非法请求,我们在API入口,对参数进行校验,过滤非法值。
  • 2.如果查询数据库为空,我们可以给缓存设置个空值,或者默认值。但是如有有写请求进来的话,需要更新缓存哈,以保证缓存一致性,同时,最后给缓存设置适当的过期时间。(业务上比较常用,简单有效)
  • 3.使用布隆过滤器快速判断数据是否存在。即一个查询请求过来时,先通过布隆过滤器判断值是否存在,存在才继续往下查。

布隆过滤器原理:它由初始值为0的位图数组和N个哈希函数组成。一个对一个key进行N个hash算法获取N个值,在比特数组中将这N个值散列后设定为1,然后查的时候如果特定的这几个位置都为1,那么布隆过滤器判断该key存在。

4.2 缓存雪奔问题

缓存雪奔: 指缓存中数据大批量到过期时间,而查询数据量巨大,请求都直接访问数据库,引起数据库压力过大甚至down机。

  • 缓存雪奔一般是由于大量数据同时过期造成的,对于这个原因,可通过均匀设置过期时间解决,即让过期时间相对离散一点。如采用一个较大固定值+一个较小的随机值,5小时+0到1800秒酱紫。
  • Redis 故障宕机也可能引起缓存雪奔。这就需要构造Redis高可用集群啦。

4.3 缓存击穿问题

缓存击穿: 指热点key在某个时间点过期的时候,而恰好在这个时间点对这个Key有大量的并发请求过来,从而大量的请求打到db。

缓存击穿看着有点像,其实它两区别是,缓存雪奔是指数据库压力过大甚至down机,缓存击穿只是大量并发请求到了DB数据库层面。可以认为击穿是缓存雪奔的一个子集吧。有些文章认为它俩区别,是区别在于击穿针对某一热点key缓存,雪奔则是很多key。

解决方案就有两种:

  • 1.使用互斥锁方案。缓存失效时,不是立即去加载db数据,而是先使用某些带成功返回的原子操作命令,如(Redis的setnx)去操作,成功的时候,再去加载db数据库数据和设置缓存。否则就去重试获取缓存。
  • 2. “永不过期” ,是指没有设置过期时间,但是热点数据快要过期时,异步线程去更新和设置过期时间。

5. 什么是热Key问题,如何解决热key问题

什么是热Key呢?在Redis中,我们把访问频率高的key,称为热点key。

如果某一热点key的请求到服务器主机时,由于请求量特别大,可能会导致主机资源不足,甚至宕机,从而影响正常的服务。

img

而热点Key是怎么产生的呢?主要原因有两个:

  • 用户消费的数据远大于生产的数据,如秒杀、热点新闻等读多写少的场景。
  • 请求分片集中,超过单Redi服务器的性能,比如固定名称key,Hash落入同一台服务器,瞬间访问量极大,超过机器瓶颈,产生热点Key问题。

那么在日常开发中,如何识别到热点key呢?

  • 凭经验判断哪些是热Key;
  • 客户端统计上报;
  • 服务代理层上报

如何解决热key问题?

  • Redis集群扩容:增加分片副本,均衡读流量;
  • 将热key分散到不同的服务器中;
  • 使用二级缓存,即JVM本地缓存,减少Redis的读请求。

6. Redis 过期策略和内存淘汰策略

img

6.1 Redis的过期策略

我们在set key的时候,可以给它设置一个过期时间,比如expire key 60。指定这key60s后过期,60s后,redis是如何处理的嘛?我们先来介绍几种过期策略:

定时过期

每个设置过期时间的key都需要创建一个定时器,到过期时间就会立即对key进行清除。该策略可以立即清除过期的数据,对内存很友好;但是会占用大量的CPU资源去处理过期的数据,从而影响缓存的响应时间和吞吐量。

惰性过期

只有当访问一个key时,才会判断该key是否已过期,过期则清除。该策略可以最大化地节省CPU资源,却对内存非常不友好。极端情况可能出现大量的过期key没有再次被访问,从而不会被清除,占用大量内存。

定期过期

每隔一定的时间,会扫描一定数量的数据库的expires字典中一定数量的key,并清除其中已过期的key。该策略是前两者的一个折中方案。通过调整定时扫描的时间间隔和每次扫描的限定耗时,可以在不同情况下使得CPU和内存资源达到最优的平衡效果。

expires字典会保存所有设置了过期时间的key的过期时间数据,其中,key是指向键空间中的某个键的指针,value是该键的毫秒精度的UNIX时间戳表示的过期时间。键空间是指该Redis集群中保存的所有键。

Redis中同时使用了惰性过期和定期过期两种过期策略。

  • 假设Redis当前存放30万个key,并且都设置了过期时间,如果你每隔100ms就去检查这全部的key,CPU负载会特别高,最后可能会挂掉。
  • 因此,redis采取的是定期过期,每隔100ms就随机抽取一定数量的key来检查和删除的。
  • 但是呢,最后可能会有很多已经过期的key没被删除。这时候,redis采用惰性删除。在你获取某个key的时候,redis会检查一下,这个key如果设置了过期时间并且已经过期了,此时就会删除。

但是呀,如果定期删除漏掉了很多过期的key,然后也没走惰性删除。就会有很多过期key积在内存内存,直接会导致内存爆的。或者有些时候,业务量大起来了,redis的key被大量使用,内存直接不够了,运维小哥哥也忘记加大内存了。难道redis直接这样挂掉?不会的!Redis用8种内存淘汰策略保护自己~

6.2 Redis 内存淘汰策略

  • volatile-lru:当内存不足以容纳新写入数据时,从设置了过期时间的key中使用LRU(最近最少使用)算法进行淘汰;
  • allkeys-lru:当内存不足以容纳新写入数据时,从所有key中使用LRU(最近最少使用)算法进行淘汰。
  • volatile-lfu:4.0版本新增,当内存不足以容纳新写入数据时,在过期的key中,使用LFU算法进行删除key。
  • allkeys-lfu:4.0版本新增,当内存不足以容纳新写入数据时,从所有key中使用LFU算法进行淘汰;
  • volatile-random:当内存不足以容纳新写入数据时,从设置了过期时间的key中,随机淘汰数据;。
  • allkeys-random:当内存不足以容纳新写入数据时,从所有key中随机淘汰数据。
  • volatile-ttl:当内存不足以容纳新写入数据时,在设置了过期时间的key中,根据过期时间进行淘汰,越早过期的优先被淘汰;
  • noeviction:默认策略,当内存不足以容纳新写入数据时,新写入操作会报错。

7.说说Redis的常用应用场景

  • 缓存
  • 排行榜
  • 计数器应用
  • 共享Session
  • 分布式锁
  • 社交网络
  • 消息队列
  • 位操作

7.1 缓存

我们一提到redis,自然而然就想到缓存,国内外中大型的网站都离不开缓存。合理的利用缓存,比如缓存热点数据,不仅可以提升网站的访问速度,还可以降低数据库DB的压力。并且,Redis相比于memcached,还提供了丰富的数据结构,并且提供RDB和AOF等持久化机制,强的一批。

7.2 排行榜

当今互联网应用,有各种各样的排行榜,如电商网站的月度销量排行榜、社交APP的礼物排行榜、小程序的投票排行榜等等。Redis提供的zset数据类型能够实现这些复杂的排行榜。

比如,用户每天上传视频,获得点赞的排行榜可以这样设计:

  • 1.用户Jay上传一个视频,获得6个赞,可以酱紫:
sql
复制代码zadd user:ranking:2021-03-03 Jay 3
    1. 过了一段时间,再获得一个赞,可以这样:
sql
复制代码zincrby user:ranking:2021-03-03 Jay 1
    1. 如果某个用户John作弊,需要删除该用户:
sql
复制代码zrem user:ranking:2021-03-03 John
    1. 展示获取赞数最多的3个用户
sql
复制代码zrevrangebyrank user:ranking:2021-03-03 0 2

7.3 计数器应用

各大网站、APP应用经常需要计数器的功能,如短视频的播放数、电商网站的浏览数。这些播放数、浏览数一般要求实时的,每一次播放和浏览都要做加1的操作,如果并发量很大对于传统关系型数据的性能是一种挑战。Redis天然支持计数功能而且计数的性能也非常好,可以说是计数器系统的重要选择。

7.4 共享Session

如果一个分布式Web服务将用户的Session信息保存在各自服务器,用户刷新一次可能就需要重新登录了,这样显然有问题。实际上,可以使用Redis将用户的Session进行集中管理,每次用户更新或者查询登录信息都直接从Redis中集中获取。

7.5 分布式锁

几乎每个互联网公司中都使用了分布式部署,分布式服务下,就会遇到对同一个资源的并发访问的技术难题,如秒杀、下单减库存等场景。

  • 用synchronize或者reentrantlock本地锁肯定是不行的。
  • 如果是并发量不大话,使用数据库的悲观锁、乐观锁来实现没啥问题。
  • 但是在并发量高的场合中,利用数据库锁来控制资源的并发访问,会影响数据库的性能。
  • 实际上,可以用Redis的setnx来实现分布式的锁。

7.6 社交网络

赞/踩、粉丝、共同好友/喜好、推送、下拉刷新等是社交网站的必备功能,由于社交网站访问量通常比较大,而且传统的关系型数据不太适保存 这种类型的数据,Redis提供的数据结构可以相对比较容易地实现这些功能。

7.7 消息队列

消息队列是大型网站必用中间件,如ActiveMQ、RabbitMQ、Kafka等流行的消息队列中间件,主要用于业务解耦、流量削峰及异步处理实时性低的业务。Redis提供了发布/订阅及阻塞队列功能,能实现一个简单的消息队列系统。另外,这个不能和专业的消息中间件相比。

7.8 位操作

用于数据量上亿的场景下,例如几亿用户系统的签到,去重登录次数统计,某用户是否在线状态等等。腾讯10亿用户,要几个毫秒内查询到某个用户是否在线,能怎么做?千万别说给每个用户建立一个key,然后挨个记(你可以算一下需要的内存会很恐怖,而且这种类似的需求很多。这里要用到位操作——使用setbit、getbit、bitcount命令。原理是:redis内构建一个足够长的数组,每个数组元素只能是0和1两个值,然后这个数组的下标index用来表示用户id(必须是数字哈),那么很显然,这个几亿长的大数组就能通过下标和元素值(0和1)来构建一个记忆系统。

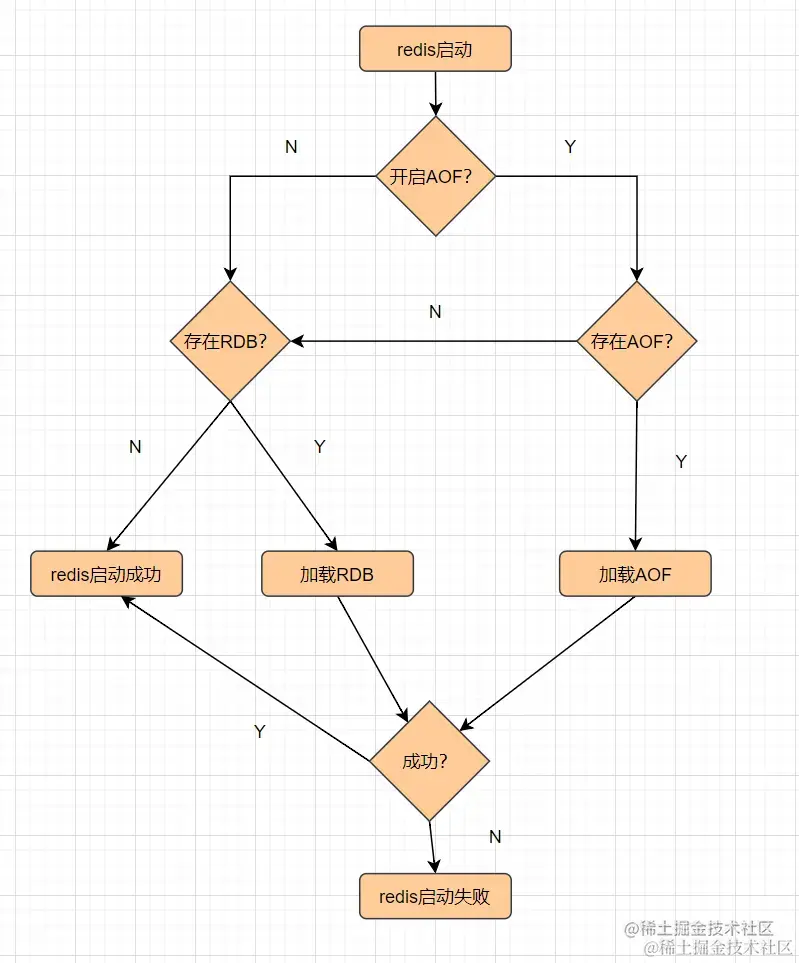
8. Redis 的持久化机制有哪些?优缺点说说

Redis是基于内存的非关系型K-V数据库,既然它是基于内存的,如果Redis服务器挂了,数据就会丢失。为了避免数据丢失了,Redis提供了持久化,即把数据保存到磁盘。

Redis提供了RDB和AOF两种持久化机制,它持久化文件加载流程如下:

img

8.1 RDB

RDB,就是把内存数据以快照的形式保存到磁盘上。

什么是快照?可以这样理解,给当前时刻的数据,拍一张照片,然后保存下来。

RDB持久化,是指在指定的时间间隔内,执行指定次数的写操作,将内存中的数据集快照写入磁盘中,它是Redis默认的持久化方式。执行完操作后,在指定目录下会生成一个dump.rdb文件,Redis 重启的时候,通过加载dump.rdb文件来恢复数据。RDB触发机制主要有以下几种:

img

RDB 的优点

  • 适合大规模的数据恢复场景,如备份,全量复制等

RDB缺点

  • 没办法做到实时持久化/秒级持久化。
  • 新老版本存在RDB格式兼容问题

AOF

AOF(append only file) 持久化,采用日志的形式来记录每个写操作,追加到文件中,重启时再重新执行AOF文件中的命令来恢复数据。它主要解决数据持久化的实时性问题。默认是不开启的。

AOF的工作流程如下:

img

AOF的优点

  • 数据的一致性和完整性更高

AOF的缺点

  • AOF记录的内容越多,文件越大,数据恢复变慢。

9.怎么实现Redis的高可用?

我们在项目中使用Redis,肯定不会是单点部署Redis服务的。因为,单点部署一旦宕机,就不可用了。为了实现高可用,通常的做法是,将数据库复制多个副本以部署在不同的服务器上,其中一台挂了也可以继续提供服务。 Redis 实现高可用有三种部署模式:主从模式,哨兵模式,集群模式

9.1 主从模式

主从模式中,Redis部署了多台机器,有主节点,负责读写操作,有从节点,只负责读操作。从节点的数据来自主节点,实现原理就是主从复制机制

主从复制包括全量复制,增量复制两种。一般当slave第一次启动连接master,或者认为是第一次连接,就采用全量复制,全量复制流程如下:

img

  • 1.slave发送sync命令到master。
  • 2.master接收到SYNC命令后,执行bgsave命令,生成RDB全量文件。
  • 3.master使用缓冲区,记录RDB快照生成期间的所有写命令。
  • 4.master执行完bgsave后,向所有slave发送RDB快照文件。
  • 5.slave收到RDB快照文件后,载入、解析收到的快照。
  • 6.master使用缓冲区,记录RDB同步期间生成的所有写的命令。
  • 7.master快照发送完毕后,开始向slave发送缓冲区中的写命令;
  • 8.salve接受命令请求,并执行来自master缓冲区的写命令

redis2.8版本之后,已经使用psync来替代sync,因为sync命令非常消耗系统资源,psync的效率更高。

slave与master全量同步之后,master上的数据,如果再次发生更新,就会触发增量复制

当master节点发生数据增减时,就会触发replicationFeedSalves()函数,接下来在 Master节点上调用的每一个命令会使用replicationFeedSlaves()来同步到Slave节点。执行此函数之前呢,master节点会判断用户执行的命令是否有数据更新,如果有数据更新的话,并且slave节点不为空,就会执行此函数。这个函数作用就是:把用户执行的命令发送到所有的slave节点,让slave节点执行。流程如下:

img

9.2 哨兵模式

主从模式中,一旦主节点由于故障不能提供服务,需要人工将从节点晋升为主节点,同时还要通知应用方更新主节点地址。显然,多数业务场景都不能接受这种故障处理方式。Redis从2.8开始正式提供了Redis Sentinel(哨兵)架构来解决这个问题。

哨兵模式,由一个或多个Sentinel实例组成的Sentinel系统,它可以监视所有的Redis主节点和从节点,并在被监视的主节点进入下线状态时,自动将下线主服务器属下的某个从节点升级为新的主节点。但是呢,一个哨兵进程对Redis节点进行监控,就可能会出现问题(单点问题),因此,可以使用多个哨兵来进行监控Redis节点,并且各个哨兵之间还会进行监控。

Sentinel哨兵模式

简单来说,哨兵模式就三个作用:

  • 发送命令,等待Redis服务器(包括主服务器和从服务器)返回监控其运行状态;
  • 哨兵监测到主节点宕机,会自动将从节点切换成主节点,然后通过发布订阅模式通知其他的从节点,修改配置文件,让它们切换主机;
  • 哨兵之间还会相互监控,从而达到高可用。

故障切换的过程是怎样的呢

假设主服务器宕机,哨兵1先检测到这个结果,系统并不会马上进行 failover 过程,仅仅是哨兵1主观的认为主服务器不可用,这个现象成为主观下线。当后面的哨兵也检测到主服务器不可用,并且数量达到一定值时,那么哨兵之间就会进行一次投票,投票的结果由一个哨兵发起,进行 failover 操作。切换成功后,就会通过发布订阅模式,让各个哨兵把自己监控的从服务器实现切换主机,这个过程称为客观下线。这样对于客户端而言,一切都是透明的。

哨兵的工作模式如下:

  1. 每个Sentinel以每秒钟一次的频率向它所知的Master,Slave以及其他Sentinel实例发送一个 PING命令。
  2. 如果一个实例(instance)距离最后一次有效回复 PING 命令的时间超过 down-after-milliseconds 选项所指定的值, 则这个实例会被 Sentinel标记为主观下线。
  3. 如果一个Master被标记为主观下线,则正在监视这个Master的所有 Sentinel 要以每秒一次的频率确认Master的确进入了主观下线状态。
  4. 当有足够数量的 Sentinel(大于等于配置文件指定的值)在指定的时间范围内确认Master的确进入了主观下线状态, 则Master会被标记为客观下线。
  5. 在一般情况下, 每个 Sentinel 会以每10秒一次的频率向它已知的所有Master,Slave发送 INFO 命令。
  6. 当Master被 Sentinel 标记为客观下线时,Sentinel 向下线的 Master 的所有 Slave 发送 INFO 命令的频率会从 10 秒一次改为每秒一次
  7. 若没有足够数量的 Sentinel同意Master已经下线, Master的客观下线状态就会被移除;若Master 重新向 Sentinel 的 PING 命令返回有效回复, Master 的主观下线状态就会被移除。

9.3 Cluster集群模式

哨兵模式基于主从模式,实现读写分离,它还可以自动切换,系统可用性更高。但是它每个节点存储的数据是一样的,浪费内存,并且不好在线扩容。 因此,Cluster集群应运而生,它在Redis3.0加入的,实现了Redis的分布式存储。对数据进行分片,也就是说每台Redis节点上存储不同的内容,来解决在线扩容的问题。并且,它也提供复制和故障转移的功能。

Cluster集群节点的通讯

一个Redis集群由多个节点组成,各个节点之间是怎么通信的呢?通过Gossip协议

Redis Cluster集群通过Gossip协议进行通信,节点之前不断交换信息,交换的信息内容包括节点出现故障、新节点加入、主从节点变更信息、slot信息等等。常用的Gossip消息分为4种,分别是:ping、pong、meet、fail。

img

  • meet消息:通知新节点加入。消息发送者通知接收者加入到当前集群,meet消息通信正常完成后,接收节点会加入到集群中并进行周期性的ping、pong消息交换。
  • ping消息:集群内交换最频繁的消息,集群内每个节点每秒向多个其他节点发送ping消息,用于检测节点是否在线和交换彼此状态信息。
  • pong消息:当接收到ping、meet消息时,作为响应消息回复给发送方确认消息正常通信。pong消息内部封装了自身状态数据。节点也可以向集群内广播自身的pong消息来通知整个集群对自身状态进行更新。
  • fail消息:当节点判定集群内另一个节点下线时,会向集群内广播一个fail消息,其他节点接收到fail消息之后把对应节点更新为下线状态。

特别的,每个节点是通过集群总线(cluster bus) 与其他的节点进行通信的。通讯时,使用特殊的端口号,即对外服务端口号加10000。例如如果某个node的端口号是6379,那么它与其它nodes通信的端口号是 16379。nodes 之间的通信采用特殊的二进制协议。

Hash Slot插槽算法

既然是分布式存储,Cluster集群使用的分布式算法是一致性Hash嘛?并不是,而是Hash Slot插槽算法

插槽算法把整个数据库被分为16384个slot(槽),每个进入Redis的键值对,根据key进行散列,分配到这16384插槽中的一个。使用的哈希映射也比较简单,用CRC16算法计算出一个16 位的值,再对16384取模。数据库中的每个键都属于这16384个槽的其中一个,集群中的每个节点都可以处理这16384个槽。

集群中的每个节点负责一部分的hash槽,比如当前集群有A、B、C个节点,每个节点上的哈希槽数 =16384/3,那么就有:

  • 节点A负责0~5460号哈希槽
  • 节点B负责5461~10922号哈希槽
  • 节点C负责10923~16383号哈希槽

Redis Cluster集群

Redis Cluster集群中,需要确保16384个槽对应的node都正常工作,如果某个node出现故障,它负责的slot也会失效,整个集群将不能工作。

因此为了保证高可用,Cluster集群引入了主从复制,一个主节点对应一个或者多个从节点。当其它主节点 ping 一个主节点 A 时,如果半数以上的主节点与 A 通信超时,那么认为主节点 A 宕机了。如果主节点宕机时,就会启用从节点。

在Redis的每一个节点上,都有两个玩意,一个是插槽(slot),它的取值范围是016383。另外一个是cluster,可以理解为一个集群管理的插件。当我们存取的key到达时,Redis 会根据CRC16算法得出一个16 bit的值,然后把结果对16384取模。酱紫每个key都会对应一个编号在 016383 之间的哈希槽,通过这个值,去找到对应的插槽所对应的节点,然后直接自动跳转到这个对应的节点上进行存取操作。

虽然数据是分开存储在不同节点上的,但是对客户端来说,整个集群Cluster,被看做一个整体。客户端端连接任意一个node,看起来跟操作单实例的Redis一样。当客户端操作的key没有被分配到正确的node节点时,Redis会返回转向指令,最后指向正确的node,这就有点像浏览器页面的302 重定向跳转。

img

故障转移

Redis集群实现了高可用,当集群内节点出现故障时,通过故障转移,以保证集群正常对外提供服务。

redis集群通过ping/pong消息,实现故障发现。这个环境包括主观下线和客观下线

主观下线: 某个节点认为另一个节点不可用,即下线状态,这个状态并不是最终的故障判定,只能代表一个节点的意见,可能存在误判情况。

主观下线

客观下线: 指标记一个节点真正的下线,集群内多个节点都认为该节点不可用,从而达成共识的结果。如果是持有槽的主节点故障,需要为该节点进行故障转移。

  • 假如节点A标记节点B为主观下线,一段时间后,节点A通过消息把节点B的状态发到其它节点,当节点C接受到消息并解析出消息体时,如果发现节点B的pfail状态时,会触发客观下线流程;
  • 当下线为主节点时,此时Redis Cluster集群为统计持有槽的主节点投票,看投票数是否达到一半,当下线报告统计数大于一半时,被标记为客观下线状态。

流程如下:

客观下线

故障恢复:故障发现后,如果下线节点的是主节点,则需要在它的从节点中选一个替换它,以保证集群的高可用。流程如下:

img

  • 资格检查:检查从节点是否具备替换故障主节点的条件。
  • 准备选举时间:资格检查通过后,更新触发故障选举时间。
  • 发起选举:到了故障选举时间,进行选举。
  • 选举投票:只有持有槽的主节点才有票,从节点收集到足够的选票(大于一半),触发替换主节点操作

10. 使用过Redis分布式锁嘛?有哪些注意点呢?

分布式锁,是控制分布式系统不同进程共同访问共享资源的一种锁的实现。秒杀下单、抢红包等等业务场景,都需要用到分布式锁,我们项目中经常使用Redis作为分布式锁。

选了Redis分布式锁的几种实现方法,大家来讨论下,看有没有啥问题哈。

  • 命令setnx + expire分开写
  • setnx + value值是过期时间
  • set的扩展命令(set ex px nx)
  • set ex px nx + 校验唯一随机值,再删除

10.1 命令setnx + expire分开写

csharp
复制代码if(jedis.setnx(key,lock_value) == 1){ //加锁
    expire(key,100); //设置过期时间
    try {
        do something  //业务请求
    }catch(){
  }
  finally {
       jedis.del(key); //释放锁
    }
}

如果执行完setnx加锁,正要执行expire设置过期时间时,进程crash掉或者要重启维护了,那这个锁就“长生不老”了,别的线程永远获取不到锁啦,所以分布式锁不能这么实现。

10.2 setnx + value值是过期时间

kotlin
复制代码long expires = System.currentTimeMillis() + expireTime; //系统时间+设置的过期时间
String expiresStr = String.valueOf(expires);
​
// 如果当前锁不存在,返回加锁成功
if (jedis.setnx(key, expiresStr) == 1) {
        return true;
} 
// 如果锁已经存在,获取锁的过期时间
String currentValueStr = jedis.get(key);
​
// 如果获取到的过期时间,小于系统当前时间,表示已经过期
if (currentValueStr != null && Long.parseLong(currentValueStr) < System.currentTimeMillis()) {
​
     // 锁已过期,获取上一个锁的过期时间,并设置现在锁的过期时间(不了解redis的getSet命令的小伙伴,可以去官网看下哈)
    String oldValueStr = jedis.getSet(key_resource_id, expiresStr);
    
    if (oldValueStr != null && oldValueStr.equals(currentValueStr)) {
         // 考虑多线程并发的情况,只有一个线程的设置值和当前值相同,它才可以加锁
         return true;
    }
}
        
//其他情况,均返回加锁失败
return false;
}

笔者看过有开发小伙伴是这么实现分布式锁的,但是这种方案也有这些缺点

  • 过期时间是客户端自己生成的,分布式环境下,每个客户端的时间必须同步。
  • 没有保存持有者的唯一标识,可能被别的客户端释放/解锁。
  • 锁过期的时候,并发多个客户端同时请求过来,都执行了jedis.getSet(),最终只能有一个客户端加锁成功,但是该客户端锁的过期时间,可能被别的客户端覆盖。

10.3: set的扩展命令(set ex px nx)(注意可能存在的问题)

csharp
复制代码if(jedis.set(key, lock_value, "NX", "EX", 100s) == 1){ //加锁
    try {
        do something  //业务处理
    }catch(){
  }
  finally {
       jedis.del(key); //释放锁
    }
}

这个方案可能存在这样的问题:

  • 锁过期释放了,业务还没执行完。
  • 锁被别的线程误删。

10.4 set ex px nx + 校验唯一随机值,再删除

csharp
复制代码if(jedis.set(key, uni_request_id, "NX", "EX", 100s) == 1){ //加锁
    try {
        do something  //业务处理
    }catch(){
  }
  finally {
       //判断是不是当前线程加的锁,是才释放
       if (uni_request_id.equals(jedis.get(key))) {
        jedis.del(key); //释放锁
        }
    }
}

在这里,判断当前线程加的锁和释放锁是不是一个原子操作。如果调用jedis.del()释放锁的时候,可能这把锁已经不属于当前客户端,会解除他人加的锁

img

一般也是用lua脚本代替。lua脚本如下:

vbnet
复制代码if redis.call('get',KEYS[1]) == ARGV[1] then 
   return redis.call('del',KEYS[1]) 
else
   return 0
end;

这种方式比较不错了,一般情况下,已经可以使用这种实现方式。但是存在锁过期释放了,业务还没执行完的问题(实际上,估算个业务处理的时间,一般没啥问题了)。

11. 使用过Redisson嘛?说说它的原理

分布式锁可能存在锁过期释放,业务没执行完的问题。有些小伙伴认为,稍微把锁过期时间设置长一些就可以啦。其实我们设想一下,是否可以给获得锁的线程,开启一个定时守护线程,每隔一段时间检查锁是否还存在,存在则对锁的过期时间延长,防止锁过期提前释放。

当前开源框架Redisson就解决了这个分布式锁问题。我们一起来看下Redisson底层原理是怎样的吧:

img

只要线程一加锁成功,就会启动一个watch dog看门狗,它是一个后台线程,会每隔10秒检查一下,如果线程1还持有锁,那么就会不断的延长锁key的生存时间。因此,Redisson就是使用Redisson解决了锁过期释放,业务没执行完问题。

12. 什么是Redlock算法

Redis一般都是集群部署的,假设数据在主从同步过程,主节点挂了,Redis分布式锁可能会有哪些问题呢?一起来看些这个流程图:

img

如果线程一在Redis的master节点上拿到了锁,但是加锁的key还没同步到slave节点。恰好这时,master节点发生故障,一个slave节点就会升级为master节点。线程二就可以获取同个key的锁啦,但线程一也已经拿到锁了,锁的安全性就没了。

为了解决这个问题,Redis作者 antirez提出一种高级的分布式锁算法:Redlock。Redlock核心思想是这样的:

搞多个Redis master部署,以保证它们不会同时宕掉。并且这些master节点是完全相互独立的,相互之间不存在数据同步。同时,需要确保在这多个master实例上,是与在Redis单实例,使用相同方法来获取和释放锁。

我们假设当前有5个Redis master节点,在5台服务器上面运行这些Redis实例。

img

RedLock的实现步骤:如下

  • 1.获取当前时间,以毫秒为单位。
  • 2.按顺序向5个master节点请求加锁。客户端设置网络连接和响应超时时间,并且超时时间要小于锁的失效时间。(假设锁自动失效时间为10秒,则超时时间一般在5-50毫秒之间,我们就假设超时时间是50ms吧)。如果超时,跳过该master节点,尽快去尝试下一个master节点。
  • 3.客户端使用当前时间减去开始获取锁时间(即步骤1记录的时间),得到获取锁使用的时间。当且仅当超过一半(N/2+1,这里是5/2+1=3个节点)的Redis master节点都获得锁,并且使用的时间小于锁失效时间时,锁才算获取成功。(如上图,10s> 30ms+40ms+50ms+4m0s+50ms)
  • 如果取到了锁,key的真正有效时间就变啦,需要减去获取锁所使用的时间。
  • 如果获取锁失败(没有在至少N/2+1个master实例取到锁,有或者获取锁时间已经超过了有效时间),客户端要在所有的master节点上解锁(即便有些master节点根本就没有加锁成功,也需要解锁,以防止有些漏网之鱼)。

简化下步骤就是:

  • 按顺序向5个master节点请求加锁
  • 根据设置的超时时间来判断,是不是要跳过该master节点。
  • 如果大于等于三个节点加锁成功,并且使用的时间小于锁的有效期,即可认定加锁成功啦。
  • 如果获取锁失败,解锁!

13. Redis的跳跃表

跳跃表

  • 跳跃表是有序集合zset的底层实现之一
  • 跳跃表支持平均O(logN) ,最坏 O(N)复杂度的节点查找,还可以通过顺序性操作批量处理节点。
  • 跳跃表实现由zskiplist和zskiplistNode两个结构组成,其中zskiplist用于保存跳跃表信息(如表头节点、表尾节点、长度),而zskiplistNode则用于表示跳跃表节点。
  • 跳跃表就是在链表的基础上,增加多级索引提升查找效率。

14. MySQL与Redis 如何保证双写一致性

  • 缓存延时双删
  • 删除缓存重试机制
  • 读取biglog异步删除缓存

14.1 延时双删?

什么是延时双删呢?流程图如下:

延时双删流程

  1. 先删除缓存
  2. 再更新数据库
  3. 休眠一会(比如1秒),再次删除缓存。

这个休眠一会,一般多久呢?都是1秒?

这个休眠时间 = 读业务逻辑数据的耗时 + 几百毫秒。为了确保读请求结束,写请求可以删除读请求可能带来的缓存脏数据。

这种方案还算可以,只有休眠那一会(比如就那1秒),可能有脏数据,一般业务也会接受的。但是如果第二次删除缓存失败呢?缓存和数据库的数据还是可能不一致,对吧?给Key设置一个自然的expire过期时间,让它自动过期怎样?那业务要接受过期时间内,数据的不一致咯?还是有其他更佳方案呢?

14.2 删除缓存重试机制

因为延时双删可能会存在第二步的删除缓存失败,导致的数据不一致问题。可以使用这个方案优化:删除失败就多删除几次呀,保证删除缓存成功就可以了呀~ 所以可以引入删除缓存重试机制

删除缓存重试流程

  1. 写请求更新数据库
  2. 缓存因为某些原因,删除失败
  3. 把删除失败的key放到消息队列
  4. 消费消息队列的消息,获取要删除的key
  5. 重试删除缓存操作

14.3 读取biglog异步删除缓存

重试删除缓存机制还可以吧,就是会造成好多业务代码入侵。其实,还可以这样优化:通过数据库的binlog来异步淘汰key。

img

以mysql为例吧

  • 可以使用阿里的canal将binlog日志采集发送到MQ队列里面
  • 然后通过ACK机制确认处理这条更新消息,删除缓存,保证数据缓存一致性

15. 为什么Redis 6.0 之后改多线程呢?

  • Redis6.0之前,Redis在处理客户端的请求时,包括读socket、解析、执行、写socket等都由一个顺序串行的主线程处理,这就是所谓的“单线程”。
  • Redis6.0之前为什么一直不使用多线程?使用Redis时,几乎不存在CPU成为瓶颈的情况, Redis主要受限于内存和网络。例如在一个普通的Linux系统上,Redis通过使用pipelining每秒可以处理100万个请求,所以如果应用程序主要使用O(N)或O(log(N))的命令,它几乎不会占用太多CPU。

redis使用多线程并非是完全摒弃单线程,redis还是使用单线程模型来处理客户端的请求,只是使用多线程来处理数据的读写和协议解析,执行命令还是使用单线程。

这样做的目的是因为redis的性能瓶颈在于网络IO而非CPU,使用多线程能提升IO读写的效率,从而整体提高redis的性能。

16. 聊聊Redis 事务机制

Redis通过MULTI、EXEC、WATCH等一组命令集合,来实现事务机制。事务支持一次执行多个命令,一个事务中所有命令都会被序列化。在事务执行过程,会按照顺序串行化执行队列中的命令,其他客户端提交的命令请求不会插入到事务执行命令序列中。

简言之,Redis事务就是顺序性、一次性、排他性的执行一个队列中的一系列命令。

Redis执行事务的流程如下:

  • 开始事务(MULTI)
  • 命令入队
  • 执行事务(EXEC)、撤销事务(DISCARD )
命令描述
EXEC执行所有事务块内的命令
DISCARD取消事务,放弃执行事务块内的所有命令
MULTI标记一个事务块的开始
UNWATCH取消 WATCH 命令对所有 key 的监视。
WATCH监视key ,如果在事务执行之前,该key 被其他命令所改动,那么事务将被打断。

17. Redis的Hash 冲突怎么办

Redis 作为一个K-V的内存数据库,它使用用一张全局的哈希来保存所有的键值对。这张哈希表,有多个哈希桶组成,哈希桶中的entry元素保存了key和value指针,其中key指向了实际的键, value指向了实际的值。 img

哈希表查找速率很快的,有点类似于Java中的HashMap,它让我们在O(1) 的时间复杂度快速找到键值对。首先通过key计算哈希值,找到对应的哈希桶位置,然后定位到entry,在entry找到对应的数据。

什么是哈希冲突?

哈希冲突: 通过不同的key,计算出一样的哈希值,导致落在同一个哈希桶中。

Redis为了解决哈希冲突,采用了链式哈希。链式哈希是指同一个哈希桶中,多个元素用一个链表来保存,它们之间依次用指针连接。

img

有些读者可能还会有疑问:哈希冲突链上的元素只能通过指针逐一查找再操作。当往哈希表插入数据很多,冲突也会越多,冲突链表就会越长,那查询效率就会降低了。

为了保持高效,Redis 会对哈希表做rehash操作,也就是增加哈希桶,减少冲突。为了rehash更高效,Redis还默认使用了两个全局哈希表,一个用于当前使用,称为主哈希表,一个用于扩容,称为备用哈希表

18. 在生成 RDB期间,Redis 可以同时处理写请求么?

可以的,Redis提供两个指令生成RDB,分别是save和bgsave

  • 如果是save指令,会阻塞,因为是主线程执行的。
  • 如果是bgsave指令,是fork一个子进程来写入RDB文件的,快照持久化完全交给子进程来处理,父进程则可以继续处理客户端的请求。

19. Redis底层,使用的什么协议?

RESP,英文全称是Redis Serialization Protocol,它是专门为redis设计的一套序列化协议. 这个协议其实在redis的1.2版本时就已经出现了,但是到了redis2.0才最终成为redis通讯协议的标准。

RESP主要有实现简单、解析速度快、可读性好等优点。

20. 布隆过滤器

应对缓存穿透问题,我们可以使用布隆过滤器。布隆过滤器是什么呢?

布隆过滤器是一种占用空间很小的数据结构,它由一个很长的二进制向量和一组Hash映射函数组成,它用于检索一个元素是否在一个集合中,空间效率和查询时间都比一般的算法要好的多,缺点是有一定的误识别率和删除困难。

布隆过滤器原理是? 假设我们有个集合A,A中有n个元素。利用k个哈希散列函数,将A中的每个元素映射到一个长度为a位的数组B中的不同位置上,这些位置上的二进制数均设置为1。如果待检查的元素,经过这k个哈希散列函数的映射后,发现其k个位置上的二进制数全部为1,这个元素很可能属于集合A,反之,一定不属于集合A

来看个简单例子吧,假设集合A有3个元素,分别为{d1,d2,d3}。有1个哈希函数,为Hash1。现在将A的每个元素映射到长度为16位数组B。

img

我们现在把d1映射过来,假设Hash1(d1)= 2,我们就把数组B中,下标为2的格子改成1,如下:

img

我们现在把d2也映射过来,假设Hash1(d2)= 5,我们把数组B中,下标为5的格子也改成1,如下:

img

接着我们把d3也映射过来,假设Hash1(d3)也等于 2,它也是把下标为2的格子标1:

img

因此,我们要确认一个元素dn是否在集合A里,我们只要算出Hash1(dn)得到的索引下标,只要是0,那就表示这个元素不在集合A,如果索引下标是1呢?那该元素可能是A中的某一个元素。因为你看,d1和d3得到的下标值,都可能是1,还可能是其他别的数映射的,布隆过滤器是存在这个缺点的:会存在hash碰撞导致的假阳性,判断存在误差。

如何减少这种误差呢?

  • 搞多几个哈希函数映射,降低哈希碰撞的概率
  • 同时增加B数组的bit长度,可以增大hash函数生成的数据的范围,也可以降低哈希碰撞的概率

我们又增加一个Hash2哈希映射函数,假设Hash2(d1)=6,Hash2(d3)=8,它俩不就不冲突了嘛,如下:

img

即使存在误差,我们可以发现,布隆过滤器并没有存放完整的数据,它只是运用一系列哈希映射函数计算出位置,然后填充二进制向量。如果数量很大的话,布隆过滤器通过极少的错误率,换取了存储空间的极大节省,还是挺划算的。

目前布隆过滤器已经有相应实现的开源类库啦,如Google的Guava类库,Twitter的 Algebird 类库,信手拈来即可,或者基于Redis自带的Bitmaps自行实现设计也是可以的。

21. 大Key问题(持续更新)

引用链接:juejin.cn/post/700201…

区别点: 在原有文章基础上加上了自己的理解和一些工作中遇到的知识点,进行总结学习