如何更好的使用「ChatGPT」

399 阅读1分钟

我对 GPT 的理解

  • 「互联网信息全集的有损压缩文件」:根据互联网上的各类知识和信息,通过聊天的形式随机返回经过简化和概括之后的结果。

  • 超级智能助手:全能型、具有人类智能、随时随地可交互

  • 人类语言规律的「万花筒」

如何更好的使用 GPT? 这个问题可以换成另外一个问题:如何更好的提问?

表面上大家用的都是同一个工具,但事实上 GPT 会因你的聪明而聪明,因为好的问题才会有好的答案,所以 GPT 时代比的提问和思考的能力。

我的用法

以下列举我的常用问法

1. 直接提问

2. 连续追问

3. 限定条件

4. 让GPT修正你的问题

5.  不断纠正 GPT

6. 身份设置

7. 代码优化

8. 创意想法

9. 提示词优化

在问题的结尾加上 “ Let's think step by step ”,中文译为:让我们一步步思考。这样可以让ChatGPT回答更有逻辑性

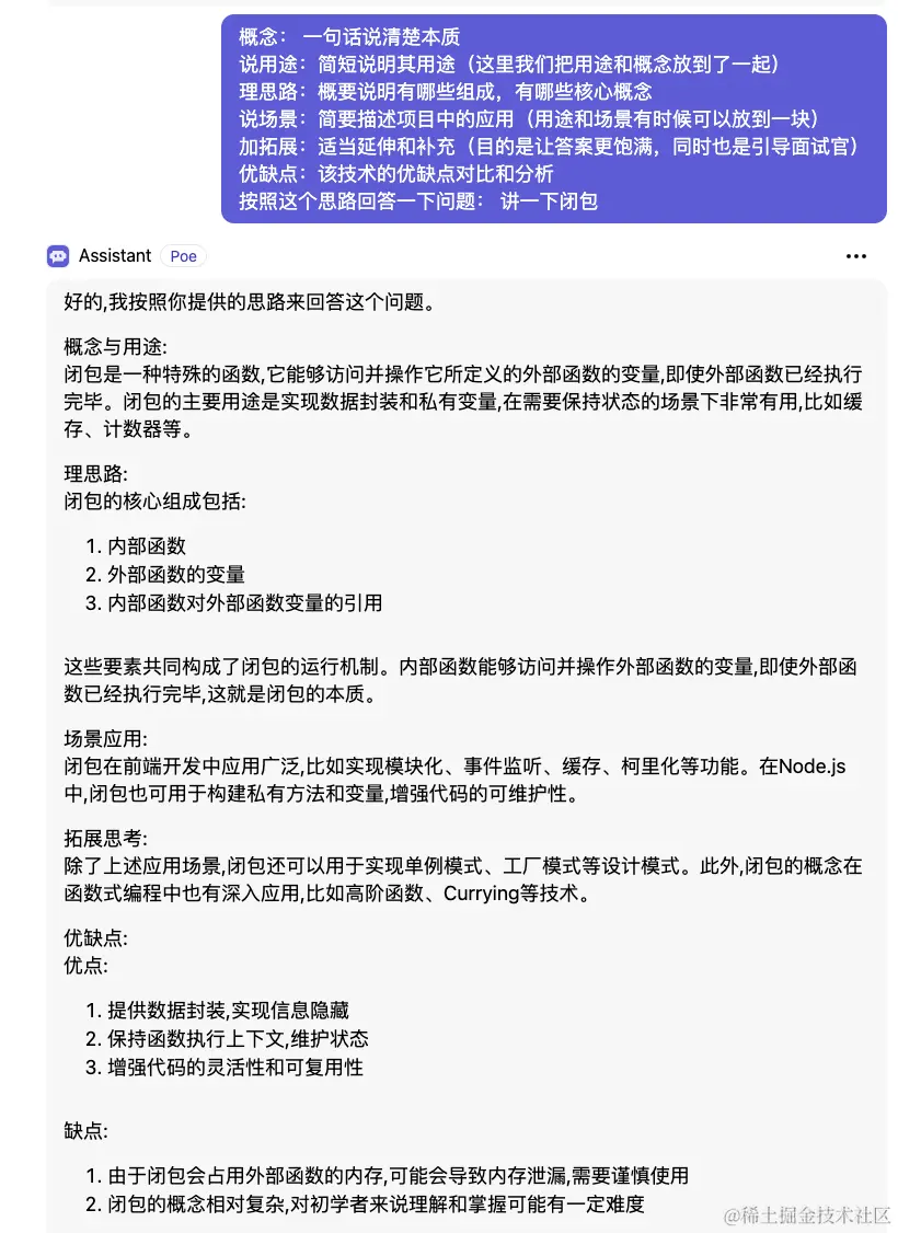
  1. 结构化的提问

很多时候GPT一下子长篇大论说一堆,抓不住重点,理解起来比较麻烦。通过结构化的提问可以得到结构化的答案,方便我们更好的理解。

image.png

11. 学习和借鉴更多的提示词

https://www.aishort.top/

最后

1. 清晰准确地陈述问题, 问题的质量决定答案的质量;
2. GPT 非常擅长类比和模仿,能告诉GPT参考案例更容易获得你想要的;
3. 结合场景灵活运用,熟方能生巧;

如果你也有好的方法和心得,欢迎分享给我,后续也将继续更新~