统一充电桩系统技术架构的设计与实现

909 阅读4分钟

随着电动汽车的普及,充电桩需求不断增加。为了提高充电桩运营效率和用户体验,建立一个统一充电桩系统成为必要之举。本文将介绍统一充电桩系统的技术架构设计与实现。1427b4d29a0d45ddadcfc41ab746ebd6.png

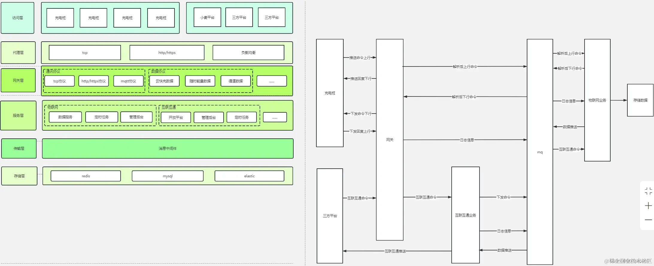
  1. 系统架构设计9e88d68f57cc423d83756a7c9071f73b.png

统一充电桩系统的架构设计主要分为以下几个部分:

充电桩层:该层包括具体的充电桩设备,负责车辆的充电和数据采集。每个充电桩通过与云平台的通信模块进行数据传输和指令接收。5dd31549ba9c495594c3b05342f3ead5.png

云平台层:云平台层是整个系统的核心,负责充电桩的管理、数据存储、业务逻辑处理等。在云平台层,可以使用微服务架构来实现各个功能模块的独立部署和扩展。

用户端层:用户端层包括手机APP、网页等用户界面,用于用户查询充电桩信息、预约充电、支付等操作。8dcf0b569f404e7ba2cee1c309917f63.png​编辑

第三方接口层:为了提供更多的服务和功能,统一充电桩系统需要与第三方服务进行对接,例如支付系统、地图服务等。cbace020c4b9402fa85d0c957f2147fe.png

  1. 技术选型

在技术选型方面,我们可以选择以下技术:40a255b18a234b5485220c9ee372a928.png

后端框架:统一充电桩系统可以选择使用Spring Boot、Node.js等框架进行开发。这些框架以其高性能、可扩展性和良好的文档支持而受到广泛应用。

消息队列:由于统一充电桩系统需要处理大量的实时数据,我们可以选择使用Kafka、RabbitMQ等消息队列来实现异步消息处理和削峰填谷。e51a7543d54a47a9bd723c4d64fbfb57.png

数据库:我们建议使用MySQL或MongoDB等数据库来存储充电桩信息、用户信息和交易记录等。这些数据库具有较高的性能和稳定性,能够满足系统的需求。

前端框架:在前端方面,我们可以选择React、Vue.js等框架来开发用户界面。这些框架提供了丰富的组件库和良好的用户交互体验,能够增强用户的使用感受。be0b51a5ebe1479da98ef1fa062ebeef.png

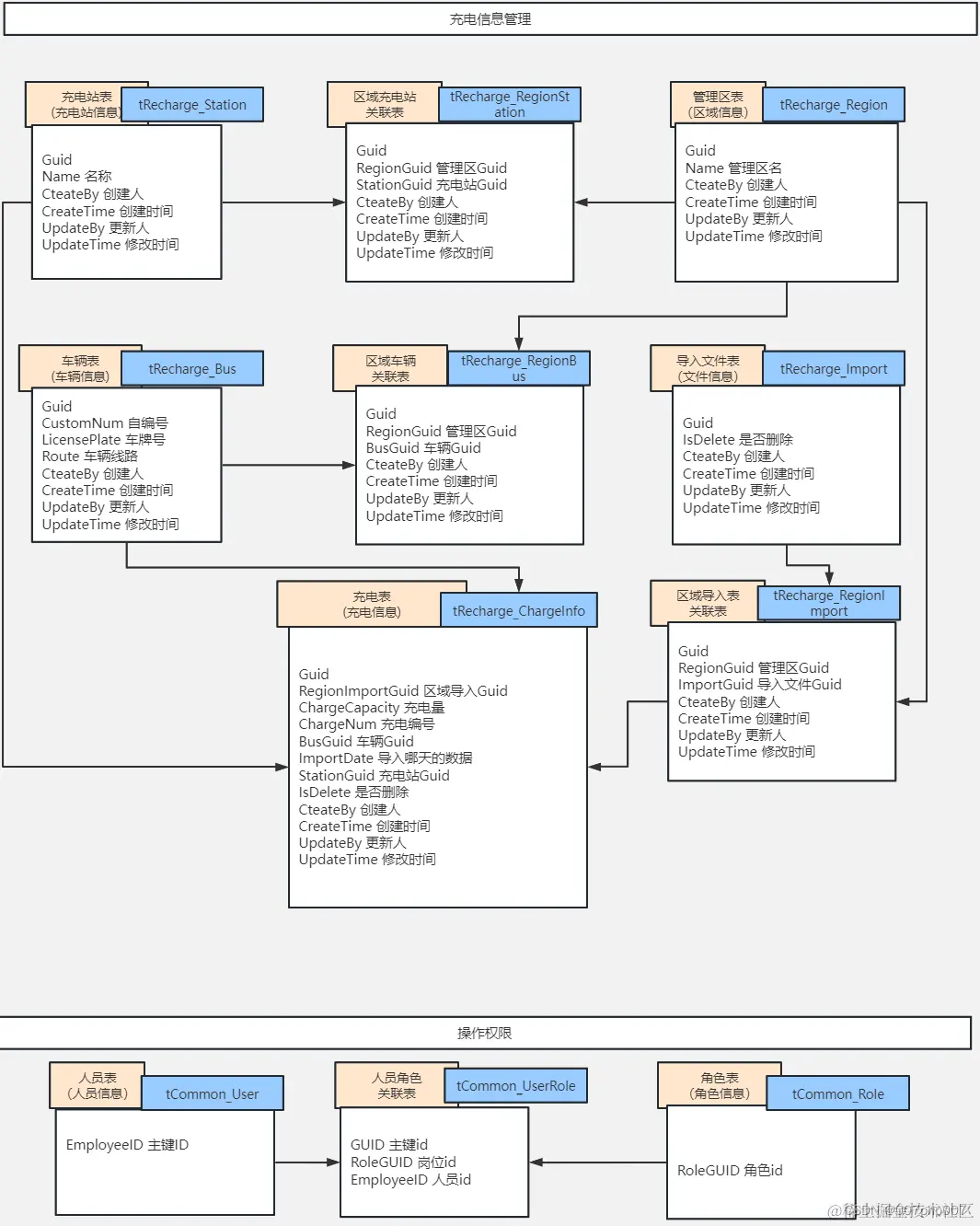
  1. 数据模型设计

在数据库设计方面,我们需要考虑以下几个关键数据模型:

充电桩管理:系统需要记录每个充电桩的基本信息、状态信息、充电功率、充电费率等,以及处理充电桩的启停、调度等操作。

用户管理:系统需要记录用户的基本信息、充电记录、支付记录等,以及处理用户的注册、登录、预约充电等操作。18056dff620c49a58c5edc24afb7941f.png

交易管理:系统需要记录每次充电的交易信息,包括充电桩编号、充电开始时间、充电结束时间、充电费用等。e3de0d3f29054a0ea7cf70ef7e40c97f.png

  1. 安全设计

统一充电桩系统需要考虑到用户身份认证、数据传输加密等安全问题。我们可以使用OAuth2等认证框架来实现用户身份认证,并使用SSL等加密技术保障数据传输的安全。390629145e8b4aa4ab66ad94dd280218.png

  1. 实现与测试

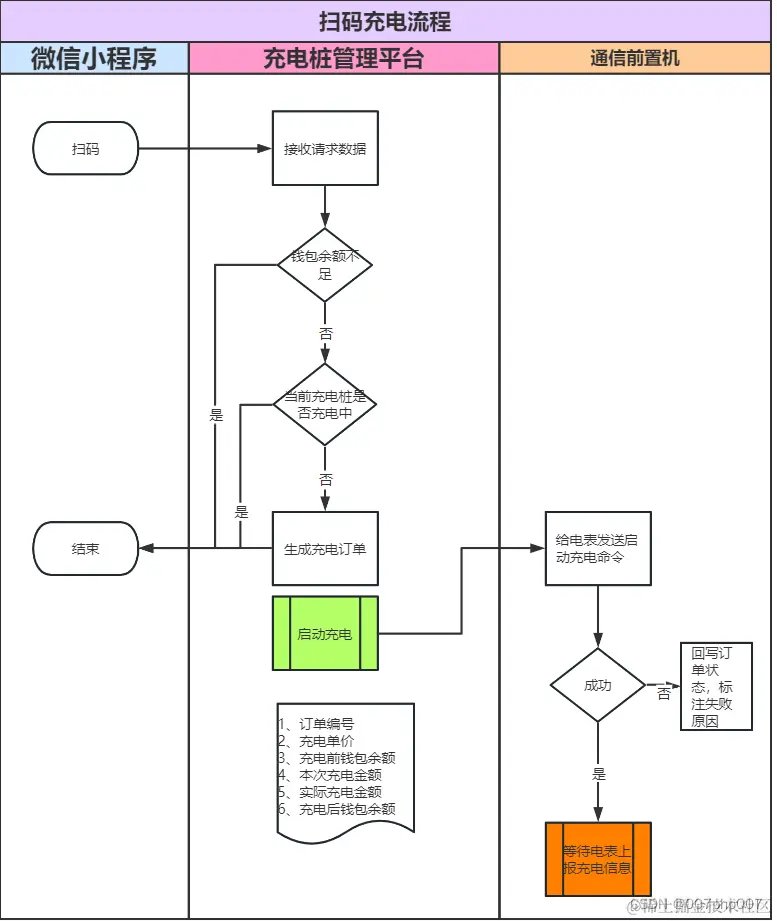
在实际开发中,我们需要按照敏捷开发的原则,逐步实现系统的各个模块,并进行单元测试和集成测试,确保系统的稳定性和功能完备性。同时,我们还需要与充电桩设备进行联调测试,确保系统与充电桩的正常通信和数据交互。03084676164a4169a4d1d087ad923ad1.png

总结:

通过合理的技术架构设计和实现,一个高效、稳定、安全的统一充电桩系统能够提高充电桩的运营效率和用户体验,为用户提供便捷的充电服务。随着电动汽车市场的进一步发展,统一充电桩系统将发挥越来越重要的作用。