2024年软考信息处理技术员应用技术科目,可能要开启自动阅卷新时代!

73 阅读3分钟

省流版:

1.网上报名支持PC、平板、移动端
2.忘记报名不要慌,可以补报名
3.信息处理技术员应用技术科目可以自动阅卷
4.防作弊系统升级,强制收卷
5.报名数据可以直接导出成图表

最近网上流传出了一份内部文件:《工业和信息化部教育与考试中心计算机软件资格考试、 通信职业水平考试、部属单位公开招聘考试技术服务及运维与技术保障项目采购》。

里面的信息至少可以得出以下5点结论:

一、网上报名支持PC、平板、移动端

1.png

意义:这意味着用户可以通过多种设备(如个人电脑、平板电脑或智能手机)进行在线报名。这种跨平台的支持使得报名过程更加方便和灵活,适应了不同用户的设备使用习惯。

影响:提高了用户体验,减少了因设备限制而导致的报名障碍。可能吸引更多用户使用该报名系统,增加了系统的用户基础。

二、忘记报名不要慌,可以补报名

2.png

意义:为那些因各种原因错过报名的用户提供了补救的机会。这体现了系统的人性化和灵活性,让用户感到更加安心。

影响:增强了用户对报名系统的信任感,减少了因错过报名时间而产生的焦虑。同时,也鼓励了用户更加关注报名信息,提高了系统的活跃度和用户黏性。

三、信息处理技术员应用技术科目可以自动阅卷

4.png

意义:这表示该报名系统具有自动阅卷的功能,能够大大提高阅卷效率,减少人工阅卷的时间和人力成本。

影响:可能会提高阅卷的准确性和一致性,减少人为错误。同时,这也可能改变传统的阅卷方式,使得阅卷过程更加现代化和高效。

四、防作弊系统升级,强制收卷

3.png

意义:这表示报名系统加强了防作弊功能,通过强制收卷来防止用户在考试过程中进行不正当操作。这有助于维护考试的公平性和公正性。

影响:提高了考试的安全性,减少了作弊现象的发生。同时,也提醒用户要遵守考试规则,增强了用户的诚信意识。

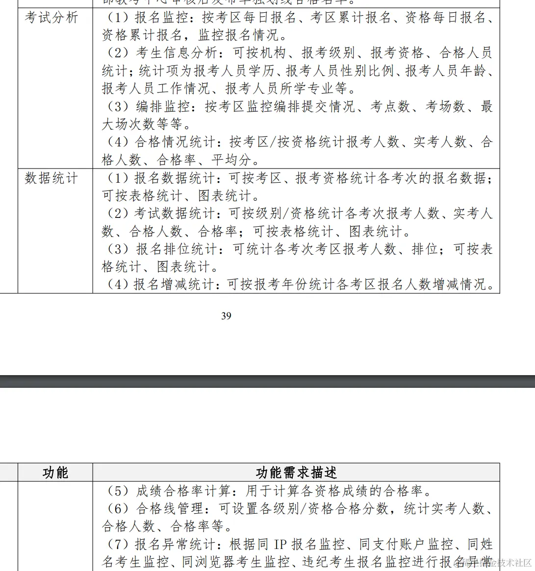
五、报名数据可以直接导出成图表

5.png

意义:这意味着用户可以将报名数据以图表的形式导出,便于进行数据分析和可视化。

影响:为用户提供了更加直观和便捷的数据处理方式,有助于用户更好地理解报名数据,为决策提供支持。同时,这也可能促进报名数据的进一步利用和开发,提高数据的价值。

PS:以上内容仅供参考,具体以官方通知公告为准。

软考交流讨论+籽料分享

知乎插入图.png