预算有限,资源冗余?DWS集群缩容如何帮你解决烦劳

329 阅读3分钟

本文分享自华为云社区《GaussDB(DWS)华为云数仓使用实践–预算有限,资源冗余?华为云数仓集群缩容帮你解决烦劳》,作者: OneToOne。

一、为什么要做缩容?

在使用GaussDB(DWS)数仓时,在业务不同的时段,对数仓的计算资源大小有不同的需求。在业务繁忙、流量高峰的时候需要对DWS集群节点扩容,增强业务负载能力,业务峰值过去,则需要减少数据库节点,释放计算资源,降低成本压力。
缩容提供了当用户需要的计算或者存储资源冗余超出业务需求时,尽可能不影响用户业务情况下缩减集群数据仓库节点的能力。

二、缩容使用条件和约束?

集群状态为Normal,不能是只读,且无其他正在运行的任务信息。

缩容集群仅8.1.1.300及以上版本支持,包周期计费模式的集群仅8.2.1及以上版本支持。

集群按照环的方式配置,比如4个或5个主机组成一个环,这些主机上的DN主节点、备节点和从节点都部署在这些节点里,那么这些节点组成一个集群环 ,缩容的最小单元是一个集群环,集群至少有2个环才能支持缩容,缩容按照集群环从后往前缩容节点。

缩容节点不能包含GTM组件,CM Server组件,CN组件。

集群租户账号不能处于只读,冻结,受限状态。

集群非逻辑集群模式。包周期集群不能处于已过期进入宽限期。

缩容不支持回滚,支持重入。缩容数据重分布失败,不影响业务,用户可选择合适的时间尽快完成重分布,否则会导致数据长期分布不均匀。

缩容前,需要保证对应数据库下的data_redis为重分布预留schema,不允许用户操作该schema和其内部表。因为在重分布过程中,会使用到data_redis并且重分布结束后会删除该schema,如果存在用户表,则可能会出现数据误删。

缩容后的节点必须有足够的存储空间存放整个集群的数据,否则缩容无法正常。执行缩容前,需对集群剩余容量进行检查,条件满足后可进行缩容。

  • 所有节点已使用物理磁盘空间均小于80%。
  • 所有用户和角色的使用量均小于配额的80%。
  • 总数据量缩容后的空间预估要小于80%。

系统后台会自动检查用户用户集群是否满足上述条件,如果不满足,则缩容按钮置灰,用户无法操作。

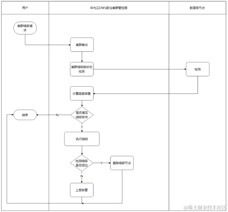
三、华为云GaussDB(DWS)缩容使用简介?

DWS集群缩容流程

image.png

如何进行集群缩容

a.点击集群列表右侧的详情,选择“节点变更”->“缩容”

image.png

b.进入缩容详情页面,选择“缩容节点数量”,点击“下一步:确认”

image.png

c.展示缩容详情,确认后点击“提交”

image.png

d.提交后,开始缩容

image.png

e.集群任务信息缩容中

image.png

缩容异常处理

当用户在缩容的执行失败的时候,需要联系技术人员解决,可以在DWS集群管理页面选择重试缩容。

结尾

以上便是DWS缩容的全部内容,如有问题或建议,可以在下方留言哦~

点击关注,第一时间了解华为云新鲜技术~