创建C4模型和图表

570 阅读4分钟

创建C4模型和图表

drawio是一款强大的图表绘制软件,支持在线云端版本以及windows, macOS, linux安装版。 如果想在线直接使用,则直接输入网址drawon.cn或者使用drawon(桌案)drawon.cn内部完整的集成了drawio的所有功能,并实现了云端存储,以及在线共创,分享,协作的功能。

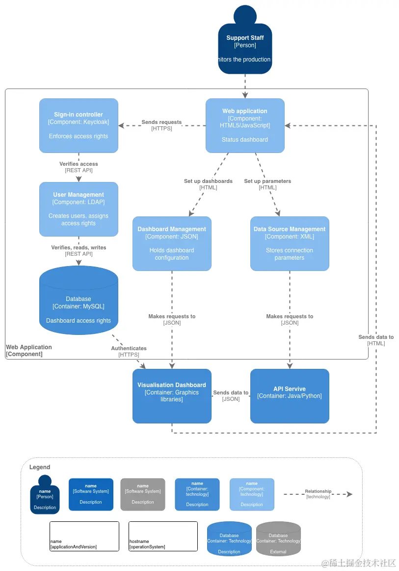
C4建模用于以抽象和简单的方式描述和定义体系结构。由Simon Brown设计的C4是一种不同的建模软件开发方法,它侧重于c's上下文(人)、容器、组件和代码。

drawon.cn为你提供了一个C4图形库,其中包含创建所有这些图所需的图形,包括用于通常在代码级别使用的详细图的广泛UML图形库。使用元数据向这些图形添加标签。

C4模型图捕获了在制作任何通用软件或业务系统时所需的三个设计层次。第一个图是对系统的高级抽象概述,在每个级别上进行更详细的介绍,第四个级别通常保留实现细节。

C4符号中使用的图形

与其他建模符号相比,C4符号非常简单。建议在任何C4关系图中都包含一个图例,说明使用哪些图形来表示每个元素。

  • 软件系统
  • 容器
  • 组件
  • 关系——使用drawon.cn中的标准连接线

drawon.cn中的C4形图形库

启用C4图形库

  1. 单击左侧面板中的更多。
  2. 在Software部分中选择C4图形库,然后单击"应用"。

提示:要显示超出软件范围的系统,请在格式面板中更改它们的样式。

编辑C4图形

  1. 将图形添加到绘图画布后,双击它以打开图形的元数据。
  2. 按照文本字段的指示输入详细信息,然后点击应用。

当你将鼠标悬停在绘图中的每个图形上时。drawon.cn编辑器或查看器,工具提示将显示此元数据。

C4系统上下文图表

这个顶层图也是最抽象的。C4系统上下文图显示了全局,用户如何与你的软件系统作为一个整体进行交互,以及你的软件如何与其他现有的软件系统结合在一起。这些图表很好地显示了软件项目范围内的内容,以及该范围之外的内容。

C4容器示意图

代表高层次的技术选择,C4容器图显示了软件中的大元素——Web和桌面应用程序、移动应用程序、数据库、文件系统等。容器是系统中执行代码或存储数据的独立软件。对于软件工程师和IT支持人员来说,这个图是一个有用的设计文档。

C4组件示意图

C4组件图比对应的UML更简单,它提供了关于系统中每个容器的更多细节,显示了它们是由什么元素或组件组成的,以及它们是如何交互的,偶尔还包含了软件架构师和开发人员的实现细节。

C4类图(UML)

表示实际的实现细节,UML类图,实体关系图和其他来自UML图集的图被用于C4建模的最后一级。通常,这些图可以从开发环境中的代码自动创建,或者使用像PlantUML这样的系统(可以导入到drawon.cn中)以文本形式快速描述。

扩展你的C4模型

drawon.cn中, 一些特性,使它更方便地查看分层图,例如在C4模型中使用的那些,并用补充图扩展它们。

  • 多页图表: 将所有相关的图表放在一个文件中。
  • 页面之间的链接:添加到每个系统、容器和组件图形的链接,它会跳转到图表中的适当页面。
  • UML、基础结构和其他图形库:如果你希望在实现级别上使用UML或网络图或支持图(如威胁建模)了解更多细节,您可以使用drawon.cn中提供的更多其他图形库。
  • 使用智能标签和占位符:对于高级图表,您可以定义占位符样式,这些样式可以自动将图形样式设置为范围内或范围外。