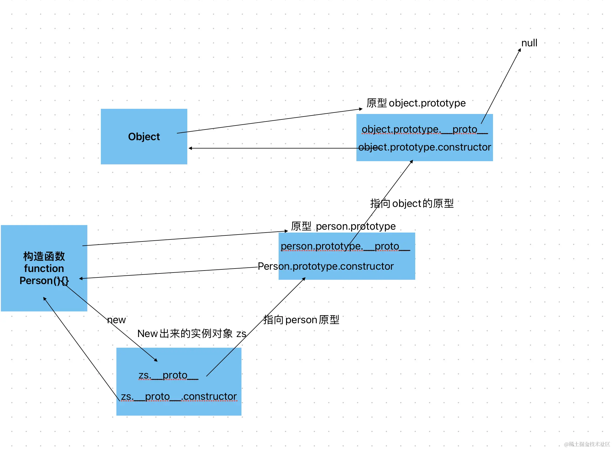
原型链

46 阅读1分钟

1.new

new XXX()创建一个构造函数,所有对象都是由new创建的

  • 函数也是一个对象,由new Function创建
  • 所有对象都是靠函数产生的

2.原型

  • 原型的本质也是一个对象
  • 所有原型都有prototype
  • prototype中包含默认属性constructor,指向他的构造函数

3.隐式原型

  • 所有的原型对象都有隐式原型__proto__
  • __proto__中也有属性constructor指向创建该对象的构造函数

image.png