JVM相关工具【jps、jstat、jinfo、jmap、jhat、jstack、VisualVM、GCEasy、MAT、GCViewer、Arthas】

301 阅读1分钟

@TOC

转自 《极客时间》

JDK工具包

jps

在这里插入图片描述

jstat

在这里插入图片描述

在这里插入图片描述 在这里插入图片描述

jinfo

在这里插入图片描述 在这里插入图片描述

jmap

在这里插入图片描述 在这里插入图片描述 在这里插入图片描述 在这里插入图片描述 在这里插入图片描述 在这里插入图片描述 在这里插入图片描述

jhat

在这里插入图片描述 在这里插入图片描述 在这里插入图片描述

jstack

在这里插入图片描述 在这里插入图片描述 在这里插入图片描述

VisualVM

在这里插入图片描述

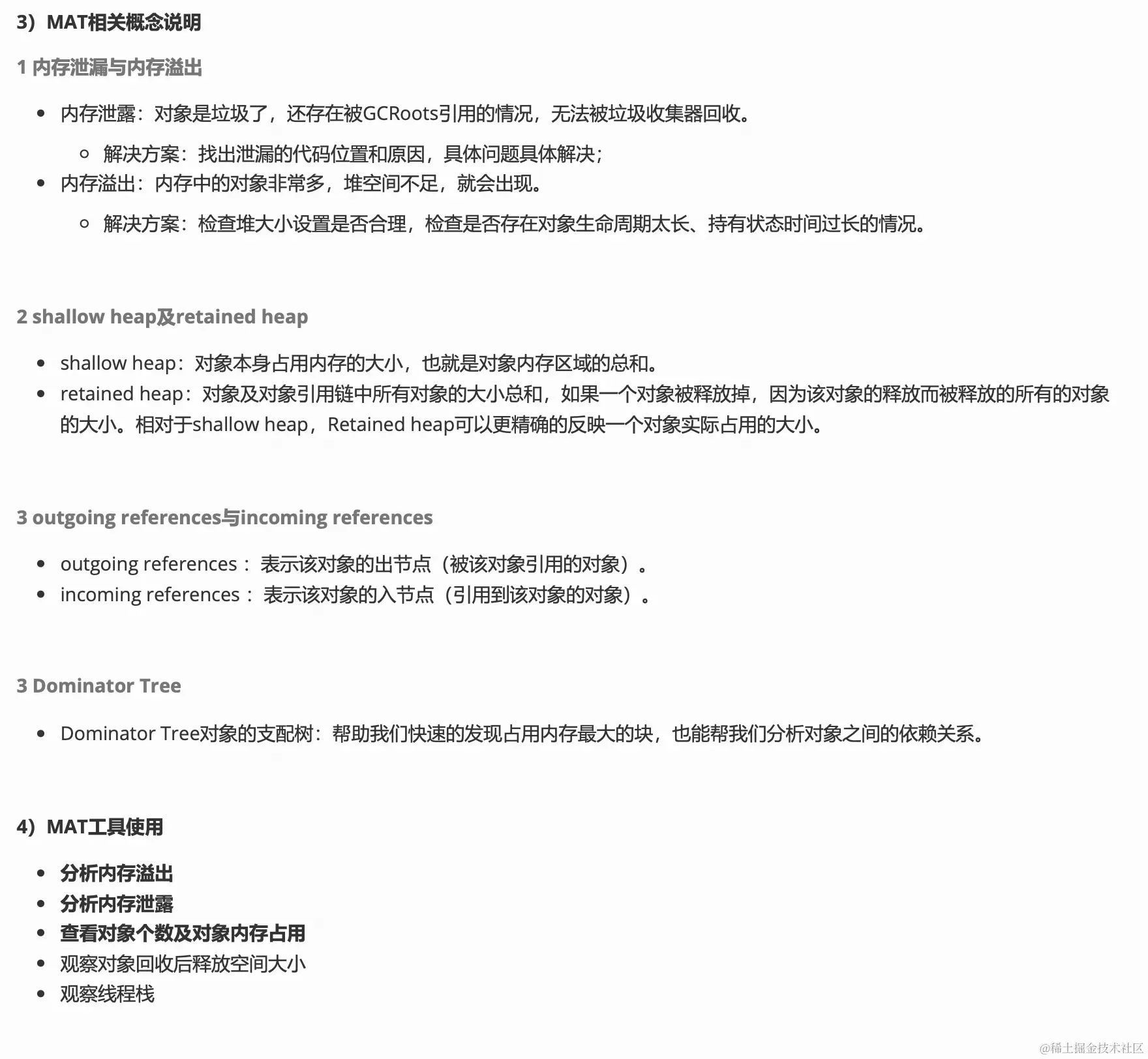
第三方工具【GCEasy、MAT、GCViewer、Arthas】

在这里插入图片描述 在这里插入图片描述 在这里插入图片描述 在这里插入图片描述 在这里插入图片描述 在这里插入图片描述 在这里插入图片描述 在这里插入图片描述