Android架构师面试全攻略,金三银四求职宝典

349 阅读9分钟

前言

随着金三银四招聘旺季的到来,Android架构师这一高端岗位的竞争愈发激烈。为了帮助广大开发者在求职路上披荆斩棘,成功斩获理想职位,我们特别策划了这篇Android架构师面试全攻略,囊括了从技术准备到实战策略的全方位指导,助你在面试场上自信满满,脱颖而出。

一、夯实基础

  1. 深入理解Android系统架构:从应用程序层到系统服务层,包括四大组件(Activity、Service、BroadcastReceiver、ContentProvider)的工作原理、生命周期及通信机制,务必做到烂熟于心。
  2. 熟练掌握Java与Kotlin:作为Android开发的两大主力语言,需深入理解面向对象编程、多线程处理、设计模式等,并熟悉Kotlin的高级特性如空安全、扩展函数、协程等。
  3. 性能优化与调试技术:内存管理、网络优化、渲染优化、流畅度提升等方面的经验和案例不可或缺,同时掌握如Profiler、LeakCanary等工具的使用。

二、进阶技能

  1. 架构设计与实践:熟悉MVC、MVP、MVVM、Clean Architecture等多种架构模式,具备实际项目中的架构设计和重构经验,了解组件化、模块化、插件化等思想。
  2. Android Framework源码阅读:对Android Framework层有较深入的理解,如Binder机制、WindowManager与View系统、Activity启动流程等,能独立分析源码以解决实际问题。
  3. 跨平台与新技术:掌握如Flutter、React Native等跨平台技术,了解Kotlin/Native、鸿蒙OS等新兴领域,洞悉行业发展动态。

三、项目实战与案例分析

  1. 复杂项目实战经验:具备至少一项大型商业项目的主导开发或架构设计经验,能够从需求分析、架构设计、模块划分、团队协作、技术选型等角度阐述项目实施全过程。
  2. 疑难问题解决案例:准备好若干实际项目中遇到的重大技术难题及其解决方案,包括性能瓶颈的定位与优化、稳定性问题的排查与修复等。
  3. 技术创新与改进:在以往项目中有无引入新技术、新框架、新方法,以及所带来的效果评估,展示出积极的技术创新能力。

四、综合素质考察

  1. 团队协作与领导力:具备良好的沟通协调能力和团队合作精神,如有带领团队完成项目、技术培训等经历则更具竞争优势。
  2. 持续学习与自我驱动:对新技术保持敏感度,有定期自我学习和提升的习惯,如阅读技术博客、参与开源项目、发表技术文章等。
  3. 问题解决与决策能力:在面试过程中展示自己面对复杂问题时的分析判断能力和独立决策水平。

面试题分享

最后呢,给大家分享一点好东西,《Android中高级面试题汇总+答案解析》收录了1000+Android面试问题及答案解析,涵盖了从HR面试到专业面试的各个方面,从基础知识到案例分析,从个人经历到行业趋势,都将是你备战“金三银四”的宝贵资源。这些面试问题来源于实际案例,反映了面试官最关注的问题点,我希望通过这份知识库助你应对各种可能出现的面试情况。相信只要你下定决心学习掌握,通过实践不断提升自己,相信你一定可以在新的一年中取得新的成就。

由于文章篇幅有限,就不做全部展示了,这些面试题我已经整理成PDF文档,免费分享那些有需要的朋友。

在这里插入图片描述

Java方面

Java基础部分

  • 抽象类与接口的区别?
  • 分别讲讲 final,static,synchronized
  • 请简述一下String、StringBuffer和
  • “equals”与“==”、“hashCode”的区别和使用场景?
  • Java 中深拷贝与浅拷贝的区别?
  • 谈谈Error和Exception的区别?
  • 什么是反射机制?反射机制的应用场景有哪些?
  • 谈谈如何重写equals()方法?为什么还要重写hashCode()?
  • 谈谈你对Java泛型中类型擦除的理解,并说说其局限性? -String为什么要设计成不可变的?
  • 说说你对Java注解的理解?

Java集合

  • 谈谈List,Set,Map的区别?
  • 谈谈ArrayList和LinkedList的区别?
  • 请说一下HashMap与HashTable的区别
  • 谈一谈ArrayList的扩容机制?
  • HashMap 的实现原理?
  • 请简述 LinkedHashMap 的工作原理和使用方式?
  • 谈谈对于ConcurrentHashMap的理解?

Java多线程

  • Java 中使用多线程的方式有哪些?
  • 说一下线程的几种状态?
  • 如何实现多线程中的同步?
  • 谈谈线程死锁,如何有效的避免线程死锁?
  • 谈谈线程阻塞的原因?
  • 请谈谈 Thread 中 run() 与 start() 的区别?
  • synchronized和volatile关键字的区别?
  • 如何保证线程安全?
  • 谈谈ThreadLocal用法和原理?
  • java线程中notify 和 notifyAll有什么区别?
  • 什么是线程池?如何创建一个线程池?
  • 谈一谈java线程常见的几种锁?
  • 谈一谈线程sleep()和wait()的区别?

Java虚拟机

  • 谈一谈JAVA垃圾回收机制?
  • 回答一下什么是强、软、弱、虚引用以及它们之间的区别?
  • 简述JVM中类的加载机制与加载过程?
  • JVM、Dalvik、ART三者的原理和区别?
  • 请谈谈Java的内存回收机制?
  • JMM是什么?它存在哪些问题?该如何解决?

在这里插入图片描述

Android方面

四大组件

  • Activity 与 Fragment 之间常见的几种通信方式?
  • LaunchMode 的应用场景?
  • 对于 Context,你了解多少?
  • IntentFilter是什么?有哪些使用场景?
  • 谈一谈startService和bindService的区别,生命周期以及使用场景?
  • Service如何进行保活?
  • 简单介绍下ContentProvider是如何实现数据共享的?
  • 说下切换横竖屏时Activity的生命周期?
  • Intent传输数据的大小有限制吗?如何解决?

Android 异步任务和消息机制

  • HandlerThread 的使用场景和用法?
  • IntentService 的应用场景和使用姿势?
  • AsyncTask的优点和缺点?
  • 谈谈你对 Activity.runOnUiThread 的理解?
  • 子线程能否更新UI?为什么?
  • 谈谈 Handler 机制和原理?
  • 为什么在子线程中创建Handler会抛异常?
  • Handler中有Loop死循环,为什么没有阻塞主线程,原理是什么?

数据结构

  • 什么是冒泡排序?如何优化?
  • 请用 Java 实现一个简单的单链表?
  • 如何反转一个单链表?
  • 谈谈你对时间复杂度和空间复杂度的理解?
  • 谈一谈如何判断一个链表成环?
  • 什么是红黑树?为什么要用红黑树?
  • 什么是快速排序?如何优化?
  • 说说循环队列?
  • 如何判断单链表交叉

在这里插入图片描述

Android Framework

Binder

  • Binder有什么优势
  • Binder是如何做到一次拷贝的
  • MMAP的内存映射原理了解吗
  • Binder机制是如何跨进程的
  • 说说四大组件的通信机制
  • 为什么Intent不能传递大数据

Handler

  • HandlerThread是什么?为什么它会存在?
  • 简述下 Handler 机制的总体原理?
  • Looper 存在哪?如何可以保证线程独有?
  • 如何理解 ThreadLocal 的作用?
  • 主线程 Main Looper 和一般 Looper 的异同?
  • Handler 或者说 Looper 如何切换线程?
  • Looper 的 loop() 死循环为什么不卡死?
  • Looper 的等待是如何能够准确唤醒的?
  • Message 如何获取?为什么这么设计?

AMS

  • ActivityManagerService是什么?什么时候初始化的?有什么作用?
  • ActivityThread是什么?ApplicationThread是什么?他们的区别
  • Instrumentation是什么?和ActivityThread是什么关系?
  • ActivityManagerService和zygote进程通信是如何实现的。
  • ActivityRecord、TaskRecord、ActivityStack,Activi
  • ActivityManager、ActivityManagerService、Activit
  • 手写实现简化版AMS

在这里插入图片描述

算法方面

  • 如何运⽤⼆分查找算法
  • 如何⾼效解决接⾬⽔问题
  • ⼆分查找⾼效判定⼦序列
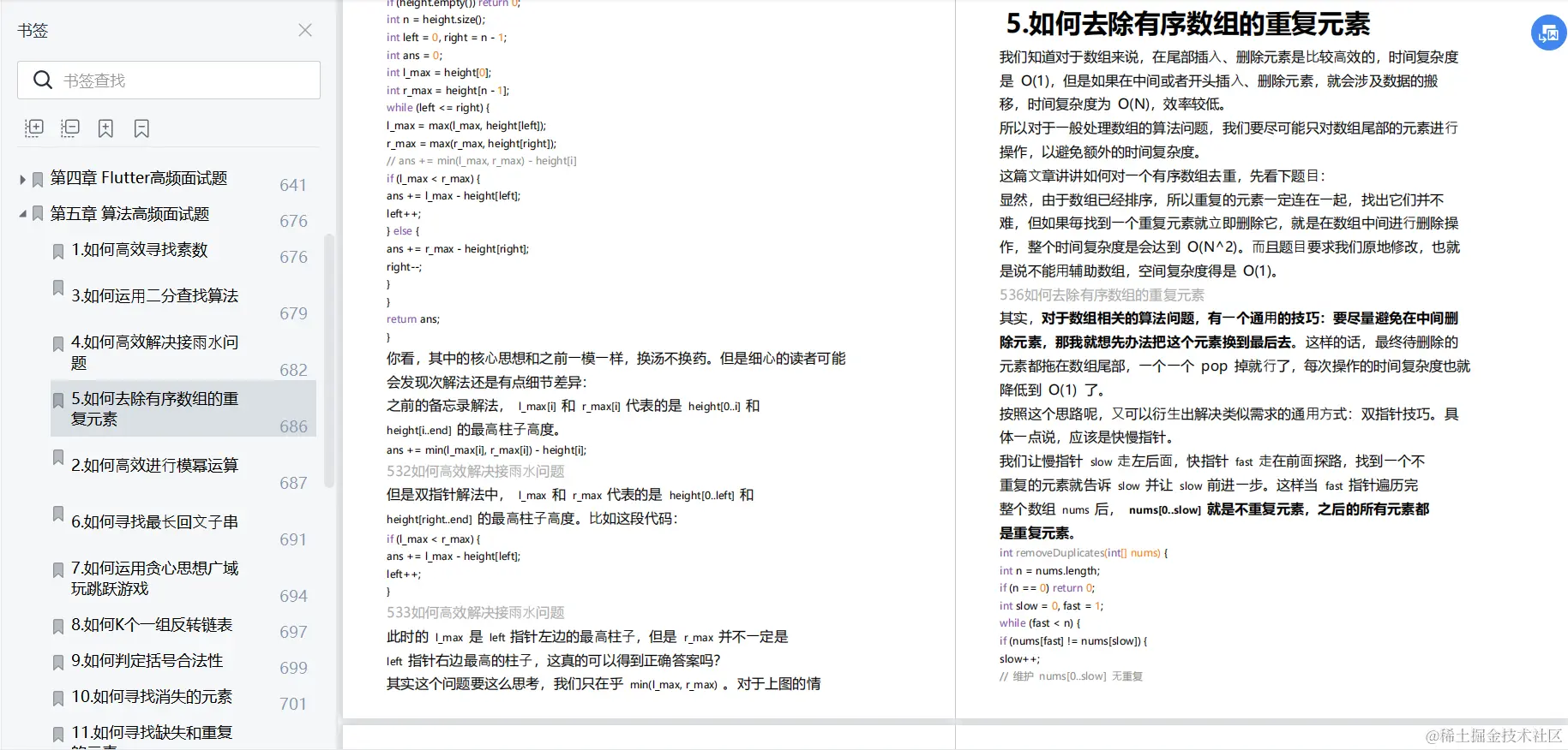
  • 如何去除有序数组的重复元素
  • 如何寻找最⻓回⽂⼦串
  • 如何⾼效进⾏模幂运算
  • 如何运用贪心思想广域玩跳跃游戏
  • 如何⾼效判断回⽂链表
  • 如何在无线序列中随机抽取元素
  • 如何判定括号合法性
  • 如何寻找缺失和重复的元素
  • 请说一说HashMap,SparseArrary原理,SparseArrary相比HashMap的优点、ConcurrentHashMap如何实现线程安全?
  • 请说一说HashMap原理,存取过程,为什么用红黑树,红黑树与完全二叉树对比,HashTab、concurrentHashMap,concurrent包里有啥?
  • 请说一说hashmap put()底层原理,发生冲突时,如何去添加(顺着链表去遍历,挨个比较key值是否一致,如果一致,就覆盖替换,不一致遍历结束后,插入该位置) ?

在这里插入图片描述

Kotlin方面

  • 请简述一下什么是 Kotlin?它有哪些特性?
  • Kotlin中实现单例的几种常见方式?
  • 在Kotlin中,什么是内联函数?有什么作用?
  • 请谈谈Kotlin中的Coroutines,它与线程有什么区别?有哪些优点?
  • 说说Kotlin中的Any与Java中的Object 有何异同?
  • Kotlin中的数据类型有隐式转换吗?为什么?
  • Kotlin中集合遍历有哪几种方式
  • Kotlin内置标准函数let的原理是什么?
  • Kotlin语言的run高阶函数的原理是什么?

音视频方面

  • 怎么做到直播秒开优化?
  • 数字图像滤波有哪些方法?
  • 图像可以提取的特征有哪些?
  • FFMPEG:图片如何合成视频
  • 常见的音视频格式有哪些?
  • 请叙述MPEG视频基本码流结构?
  • 说一说ffffmpeg的数据结构?
  • 如何降低延迟?如何保证流畅性?如何解决卡顿?解决网络抖动?
  • 平时说的软解和硬解,具体是什么?

在这里插入图片描述

Flutter方面

  • Dart 语言的特性?
  • Dart 多任务如何并行的?
  • dart是值传递还是引用传递?
  • Flutter 特性有哪些?
  • Widget 和 element 和 RenderObject 之间的关系?
  • 使用mixins的条件是什么?
  • Stream 两种订阅模式?
  • Flutter中的Widget、State、Context 的核心概念?是为了解决什么问题?
  • 说一下Hot Reload,Hot Restart,热更新三者的区别和原理
  • Flutter 如何与 Android iOS 通信?
  • 说一下什么是状态管理,为什么需要它?

在这里插入图片描述

详细关注公众号:Android老皮
还能解锁  《Android十大板块文档》 ,让学习更贴近未来实战。已形成PDF版

内容如下

1.Android车载应用开发系统学习指南(附项目实战)
2.Android Framework学习指南,助力成为系统级开发高手
3.2023最新Android中高级面试题汇总+解析,告别零offer
4.企业级Android音视频开发学习路线+项目实战(附源码)
5.Android Jetpack从入门到精通,构建高质量UI界面
6.Flutter技术解析与实战,跨平台首要之选
7.Kotlin从入门到实战,全方面提升架构基础
8.高级Android插件化与组件化(含实战教程和源码)
9.Android 性能优化实战+360°全方面性能调优
10.Android零基础入门到精通,高手进阶之路