如何使用ChatGPT写论文,利用ChatGPT4对文章进行润色

360 阅读6分钟

ChatGPT已经火了一段时间,由于有一些文章编写的需要,使用到ChatGPT,发现虽然可以提供帮助但是如果使用方式不当的话,其实起不到事半功倍的效果,下面是我整理的一些步骤和技巧,希望有所帮助。 如果之前没有使用过ChatGPT的可以参考这篇文章注册使用:《快速注册并升级ChatGPT Plus: GPT4升级 详细指南》

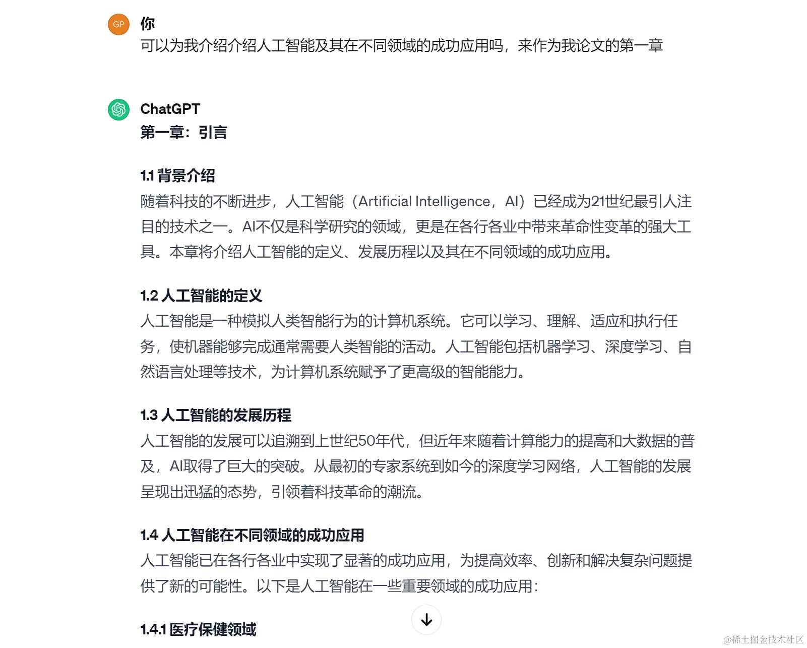
在讲述之前稍微说明一下,ChatGpt不是一个一次性的提问入口,如果没有使用过ChatGPT的同学会有一些误区,觉得自己一定要把一个问题问清楚,一次性就给你全部的回答,特别在写论文上,以下面的为例: image.png 我想得到一篇论文,只靠一句话是做不到的。但GPT很聪明,他知道你要做什么并尽可能给你帮助,但此时你还可以继续和他沟通,你可以理解为他是一个和你对话的真人,你只不过是刚刚问了一个问题,他还在看着你等着你继续提问。例如: image.png 这里我连续问的问题,可以看到他是可以和我就某个问题进行深入探讨的,那可能有小伙伴觉得那我是不是就一节一节的问就能得到一篇完整的论文了,是的当然可以,但可能结果与你的预期偏差很大,因为这个时候他就又像机器一样了,毕竟他不是真人,你如果不强调是写论文他可能给你并不你想要的,换言之你提问的内容应该是完善的并且富含逻辑的,下面是个明显的例子区别: image.png 换个问法: image.png 我只是加了一句就可以看到明显的区别,现象第二次提问的才是我要的,但是大家也能明显看到,这里得到内容太少了,作为论文的开篇远远不够,所以需要一步一步引导ChatGPT来得到你想要的内容。 下面详细介绍一些所谓的方法论,大家参考:

第 1 步:收集研究材料

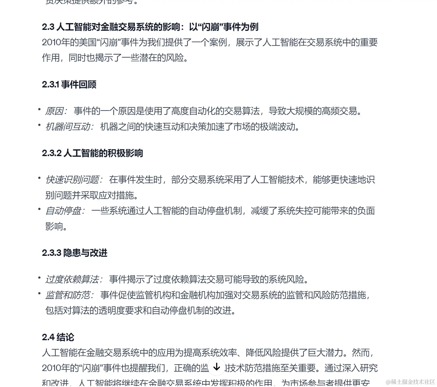
在写论文之前不要完全寄托于ChatGPT,你应该尝试自己去收集一些资料用于研究和引用,一个作用是提前对自己的论文有一定规划,圈定具体的方向,另外也可以作为提示新来引导ChatGPT,比如我想在我的论文里面体现人工智能对于金融交易系统的影响,我需要搜集当前的金融交易系统出现异常并造成影响的的一些热点信息: image.png image.png 就像上面一样,这种结合具体事件的描述才更有说服力,也更像一篇论文了。

第二步:确定论文的结构

确定研究论文的结构,包括引言、方法、结果和结论部分。你也可以让ChatGPT来辅助你,但不建议你完全使用,可以基于GPT生成的完善,这部分是你写具体内容的依据,最好自己好好打磨好再开始完整论文编写,同时也要借鉴第一步找到文献和引用。

第 3 步:论文内容编写

一旦确定了论文的结构,你就可以开始让GPT为你工作了,可以完整的写一大章节后再编写更完善的问题获取小节部分的内容,如果你梳理的很清晰,也可以针对细节让GPT给你更完善的答案,并且可以限定字数,让GPT来替你完善,另外值得一提的是如果你不喜欢当前输出,可以单击“停止”,然后重新措辞。有时需要几次尝试才能得到你想要的。

第 4 步:审阅并编辑草稿

查看 ChatGPT 生成的论文草稿并进行必要的编辑。要确保信息准确,语言清晰简洁。同时格式化你的论文,让他看起来真的是一篇论文。还可以使用 ChatGPT 对你已经写好的段落进行润色。比如粘贴文本并询问类似“以更正式的语气重新写此段落”之类的问题。

第5步:完成论文

当你对草稿感到满意了,就可以完成你的论文。确保语言优美、结构清晰、所有信息准确。最后校对一遍论文,以确保没有错误或拼写错误。 ChatGPT 是一个强大的工具,可以帮助你简化研究论文的写作过程。通过执行以下步骤,你可以使用 ChatGPT 生成论文草稿,从而节省时间和精力。然而,重要的是要记住,虽然 ChatGPT 可以生成文本,但仍然有必要审查和编辑草稿,以确保信息准确、语言清晰简洁,和他真的看起来是你写的一篇论文。

以下是一些可以帮助你撰写更好的研究论文的提示:

**1. **选择一个清晰且相关的主题:首先选择一个与你的研究领域相关且你感兴趣的主题。这将帮助你在整个写作过程中保持动力和专注。选题也是一切的开始,只有题目选好了才能确保你的文章是出彩的。

**2. **进行彻底的研究:从各种来源收集信息,包括书籍、文章和学术期刊。记笔记并整理你的信息。确保对 ChatGPT 输出的所有内容进行事实检查。虽然人工智能很强大,但它有时会犯一些非常基本的错误。即使是简单的数学或文字问题。

**3. **创建大纲:通过创建详细的论文大纲来组织你的想法和信息。这将帮助你保持正轨并确保你的论文结构清晰。

**4. **撰写强有力的引言:引言应吸引读者的注意力,并清晰概述你的主题和研究目的。

**5. **使用清晰简洁的语言:使用清晰、简洁、易于理解的语言进行写作。避免使用过于复杂的词汇和句子结构,因为这会使你的论文难以阅读和理解。

**6. **引用来源:正确引用论文中使用的所有来源,以避免抄袭。遵循你的教授或你计划提交论文的学术期刊推荐的引用风格。

**7. **修改和编辑:多次审阅你的论文,以确保其写得好、结构良好且没有错误。进行必要的修改和编辑以提高论文的整体质量。

如果有ChatGPT账户,需要升级ChatGPT4的可以参考 《ChatGPT-4升级之路,使用虚拟信用卡升级ChatGPT Plus 指南》,几分钟搞定。

最后特别说一下,ChatGPT只是辅助我们的工具,论文应该是表述个人观点或者研究的文章,不要完全依赖人工智能,尽量把GPT当作收集资料和润色文章的工具,论文更多表达自己的主观想法,祝大家都能写出自己满意的文章。