Sentieon | 每周文献-Tumor Sequencing-第二十五期

51 阅读4分钟

肿瘤测序系列文章-1

  • 标题(英文) :Thiabendazole Inhibits Glioblastoma Cell Proliferation and Invasion Targeting Mini-chromosome Maintenance Protein 2

  • 标题(中文) :噻苯咪唑靶向小染色体维护蛋白 2 抑制胶质母细胞瘤细胞增殖和侵袭

  • 发表期刊:The Journal of Pharmacology and Experimental Therapeutics

  • 作者单位:齐鲁医院等

  • 发表年份:2021

  • 文章地址

    jpet.aspetjournals.org/content/380…

图片

图1 文献介绍

美国食品药品监督管理局(FDA)批准噻苯达唑(TBZ)用于人口服,在体外和动物模型中对癌细胞具有潜在的抗癌活性。在该研究中,研究者评估了 TBZ 治疗人多形性胶质母细胞瘤 (GBM) 的疗效。TBZ以剂量和时间依赖性方式降低了GBM细胞(P3、U251、LN229、A172和U118MG)相对于对照组的活力。然而,正常人星形胶质细胞 (NHA) 表现出更大的 IC50比肿瘤细胞系,因此对其细胞毒性作用的抵抗力更强。在该研究中,研究者使用Sentieon软件进行变异检测。**
**

图片

图2 Sentieon的作用

图片

图3 噻苯咪唑(TBZ)可下调多形性胶质母细胞瘤体外细胞中的小染色体维护复合体成分 2(MCM2)mRNA 和蛋白质。

综上所述,TBZ通过诱导G2/M期细胞周期停滞来抑制GBM的增殖,并抑制GBM肿瘤细胞的侵袭。基于对公开数据集的分析,TBZ下调了MCM2的表达,MCM2在GBM中过表达。敲除 MCM2 在体外减少 GBM 肿瘤的生长和侵袭,TBZ 在体内抑制 GBM 细胞的生长。因此,这些发现值得进一步研究将 TBZ 重新用于治疗 GBM 患者。然而,该研究动物模型中,TBZ确实减缓了肿瘤的生长,但最终肿瘤会杀死荷瘤小鼠,这可能是由于TBZ耐药的肿瘤细胞。因此,TBZ治疗下的这一恢复阶段也将是未来研究的兴趣所在。

肿瘤测序系列文章-2

  • 标题(英文) :Integrative Genomic Analysis of Drug Resistance in MET Exon 14 Skipping Lung Cancer Using Patient-Derived Xenograft Models

  • 标题(中文) :利用患者衍生异种移植模型MET 14 号外显子跳跃肺癌耐药性进行基因组综合分析

  • 发表期刊:Research Square

  • 作者单位:上海交通大学附属胸科医院等

  • 发表年份:2022

  • 文章地址

    doi.org/10.21203/rs…

图片

图1 文献介绍

由 MET 14 号外显子跳跃(MET ex14) 驱动的非小细胞肺癌 (NSCLC) 发生在 3-4% 的 NSCLC 病例中,并定义了具有独特特征的患者子集。MET靶向治疗已引起强烈的临床反应,但对这些患者获得的药物耐药性知之甚少。患者来源的异种移植 (PDX) 模型被认为是优秀的临床前模型,有助于理解耐药性的潜在机制。该研究中,研究者对 352 例 SUDP 病例进行了表型分析和外显子组测序。研究者分析了 294 个“SUDP 基因”的变异,其机制可能与猝死有关。在具有亲本数据(trios)的73例病例中,进行了外显子组析,并进行了队列范围的突变负荷分析。在该研究中,研究者使用Sentieon软件进行数据比对、去重复、BQSR 及体细胞变异检测等。

图片

图2 Sentieon的作用

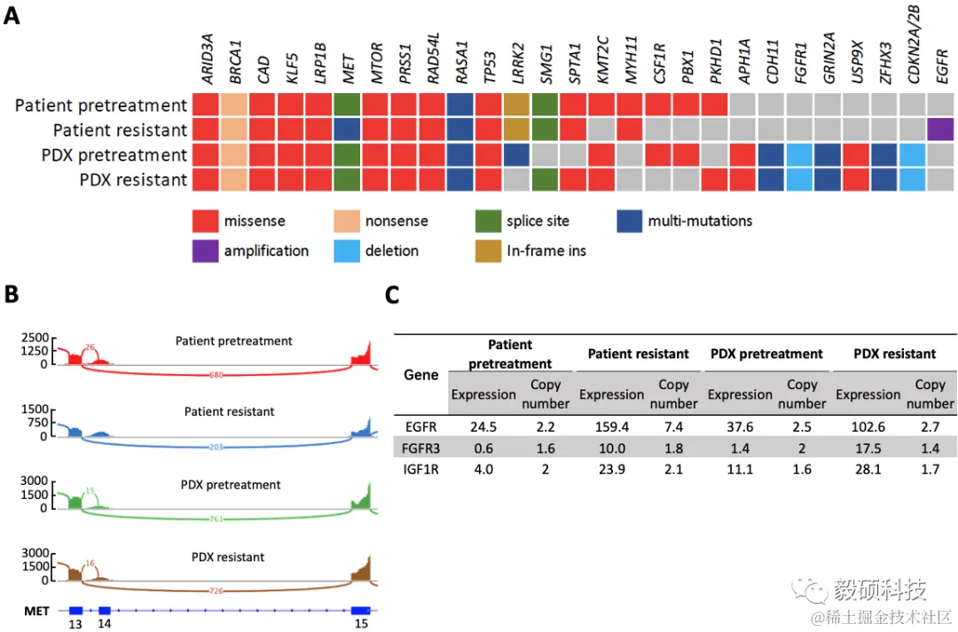
图片图3 患者肿瘤和相应 PDX 模型的基因和转录组特征描述模型

总之,该研究建立并表征了一对 MET ex14 NSCLC 患者来源的异种移植物 (PDX),包括第一个克唑替尼耐药的 MET ex14 PDX。该模型将成为测试耐药机制假设和研究新型治疗策略的有力工具。

Sentieon软件介绍

Sentieon为完整的纯软件基因变异检测二级分析方案,其分析流程完全忠于BWA、GATK、MuTect2、STAR、Minimap2、Fgbio、picard等金标准的数学模型。在匹配开源流程分析结果的前提下,大幅提升WGS、WES、Panel、UMI、ctDNA、RNA等测序数据的分析效率和检出精度,并匹配目前全部第二代、三代测序平台。

图片

 

Sentieon软件团队拥有丰富的软件开发及算法优化工程经验,致力于解决生物数据分析中的速度与准确度瓶颈,为来自于分子诊断、药物研发、临床医疗、人群队列、动植物等多个领域的合作伙伴提供高效精准的软件解决方案,共同推动基因技术的发展。

截至2023年3月份,Sentieon已经在全球范围内为1300+用户提供服务,被世界一级影响因子刊物如NEJM、Cell、Nature等广泛引用,引用次数超过700篇。此外,Sentieon连续数年摘得了Precision FDA、Dream Challenges等多个权威评比的桂冠,在业内获得广泛认可。